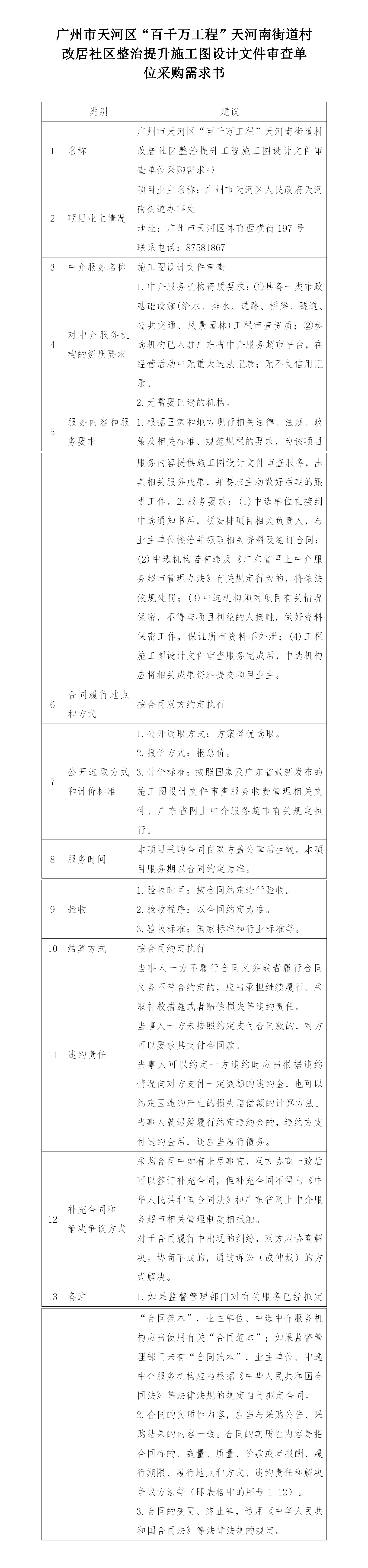
选取广州市天河区“百千万工程”天河南街道村改居社区整治提升工程施工图设计文件审查单位采购公告
2026-04-28
广东/广州 招标采购
选取广州市天河区“百千万工程”天河南街道村改居社区整治提升工程施工图设计文件审查单位采购公告
广东/广州-2026-04-28 00:00:00
广东/广州-2026-04-28 00:00:00
关于为【选取广州市天河区“百千万工程”天河南街道村改居社区整治提升工程施工图设计文件审查单位】公开选取【房屋建筑和市政基础设施工程施工图设计文件审查】机构的公告
********** **:** ,在广东省网上中介服务超市为广州市天河区人民政府天河南街道办事处 公开选取房屋建筑和市政基础设施工程施工图设计文件审查中介服务机构,现将相关事项公告如下:
-
项目业主
广州市天河区人民政府天河南街道办事处
-
采购项目名称
选取广州市天河区“百千万工程”天河南街道村改居社区整治提升工程施工图设计文件审查单位
-
中介服务事项
无(属于非行政管理的中介服务项目采购)
-
投资审批项目
否
-
采购项目编码
*************************
-
项目规模
投资额(¥**,***.**元)
-
所需服务
房屋建筑和市政基础设施工程施工图设计文件审查
-
服务内容
*.根据国家和地方现行相关法律、法规、政策及相关标准、规范规程的要求,为该项目服务内容提供施工图设计文件审查服务,出具相关服务成果,并要求主动做好后期的跟进工作。*.服务要求:(*)中选单位在接到中选通知书后,须安排项目相关负责人,与业主单位接洽并领取相关资料及签订合同;(*)中选机构若有违反《广东省网上中介服务超市管理办法》有关规定行为的,将依法依规处罚;(*)中选机构须对项目有关情况保密,不得与项目利益的人接触,做好资料保密工作,保证所有资料不外泄;(*)工程施工图设计文件审查服务完成后,中选机构应将相关成果资料提交项目业主。(如果本栏目内容与采购需求书不一致,以采购需求书为准)
-
中介机构要求
备案要求
- 资质(资格)要求说明
-
备案要求说明
无
-
其他要求说明:
无
-
服务时限说明
无要求,按照合同双方自行约定
-
服务金额
¥**,***.**元至¥**,***.**元
-
金额说明
选取广州市天河区“百千万工程”天河南街道村改居社区整治提升工程施工图设计文件审查单位的费用
-
选取中介服务机构方式
方案择优选取
-
有无回避情况
否
-
截止报价时间
********** **:**
-
选取中介时间
********** **:**
-
业主单位咨询电话
广州市天河区人民政府天河南街道办事处 (登录后查看)
- 采购需求书下载
广东省网上中介服务超市已经向符合资质条件的在库中介服务机构的业务授权人和中介专属网页发送通知,诚邀符合资质条件的在库中介服务机构登录中介专属网页进行报名。
广州市政府采购中心
**********



