陕西/西安-2026-04-24 19:56:26
招标公告
一、招标条件
本次招标项目为天樾云河小区项目,招标类型为专业分包招标人为陕西建工集团股份有限公司。项目已具备招标条件,现对该项目门窗工程专业分包进行公开招标。
二、项目概况及招标范围:
*、工程概况:
工程地点:西安高新区国际社区大吉环道西段以东,益才路
以西,灵韵二路以南,大吉环道西段以北。
结构类型:框架、剪力墙结构,地上*层,地下*层。
建筑面积:*****.**㎡。
*、招标范围及工作内容:
招标施工范围:图纸范围内(包含变更)所涉及的内墙涂料工程。
施工内容包括:包括但不限于本工程施工图纸设计及变更范围内所有的门窗。
技术标准:符合相应的国家标准或行业标准,不存在安全隐患。
质量标准:(*)严格按照施工图纸、施工方案、《建筑装饰装修工程质量验收标准》(************)及国家现行规范进行施工,质量验收必须达到合格,并满足实现工程总体质量目标额需求。如质量验收不合格或不能满足实现工程总体质量要求,乙方无条件返工重做,费用自理,并赔偿给甲方造成的损失。(*)材料进场后必须抽样送检经政府规定部门试检合格并出具相关资料报告后,方可用于工程。。
安全要求:零安全事故。
进度要求(主要工期节点):按照甲方及建设单位施工合同节点要求执行。
*、其他要求:/ 。
三、投标人资格要求:
*、投标人为独立法人资格,具备营业执照、开户许可证、纳税证明(一般纳税人)、法人身份证、财务报表(资产负债表、利润表、现金流量表(上年度整年或最近半年内)),并具有与本招标项目相应的施工能力。
*、具有相关经营范围的有效营业执照。
*、近/年施工业绩及企业资信良好,无不良记录,类似工程完成情况良好。
*、具有相应的施工能力,满足现场需求。
*、本项目不接受联合体投标。投标单位为同一人或者存在控股、管理关系的不同单位,不得参加同一项目投标的报名。
*、法定代表人授权委托书及被授权人身份证件(法定代表人参与投标仅提供法人身份证)。
*、公告未述内容详见招标文件,不一致时,以招标文件为准。
*、对供应商资质方面的其他要求:经营范围有门窗制作及销售等。


四、投标报名:
*、公开报名截止时间:自招标公告发布之日起*日截止报名。
*、报名地点:陕建云采电子商务平台(****://******.***)。
*、逾期报名或者未报名的投标人(签收不等同于报名),招标人不予受理。
五、投标保证金
本次投标保证金为¥/万元整(中标后自动转为履约诚意金,投标保证金以公对公转账形式支付,并注明投标单位、项目名称、招标内容。)
账号:/;开户行:/。
对于未能按要求提交投标保证金的投标人,招标人可以视为未响应招标文件内容而取消投标资格。
招标人在确定中标单位后无息返还未中标单位的投标保证金。
六、招标文件的获取
凡有意参加投标者,请于**** 年*月**日至**** 年* 月** 日,在陕建云采电子商务平台(****://******.***)
六、投标文件的递交
*、投标文件递交的截止时间为****年*月** 日**时,标书递交方式为:
(*)陕建云采电子商务平台(****://******.***)上递交电子扫描签章完整的投标文件***格式。
(*)逾期送达、或未送达指定地点以及提供虚假资料的投标文件,招标人不予受理。
七、平台注册
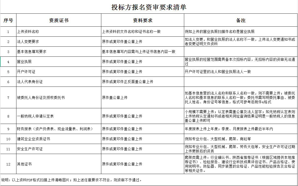
投标单位必须在陕建云采电子商务平台中陕建投标版块进行登录、注册。注册时需上传资格要求中的资质文件(原件扫描件)***格式,审核通过后方可进行投标工作。
八、联系方式:
招标机构:陕西建工集团股份有限公司
地址:西安市高新区成章路****号丝路创智谷*号楼*层***室
联 系 人:李菲联系电话:***********



