“经济·无线电频率保障在线”应用——无线电管理一体化平台频率...
2026-04-21
重庆 中标结果
“经济·无线电频率保障在线”应用——无线电管理一体化平台频率...
重庆-2026-04-21 00:00:00
重庆-2026-04-21 00:00:00
[ 索引号 ]
******************/**********
[ 发文字号 ]
[ 主题分类 ]
财政
[ 体裁分类 ]
采购与招标
[ 发布机构 ]
市经济信息委
[ 成文日期 ]
**********
[ 发布日期 ]
**********
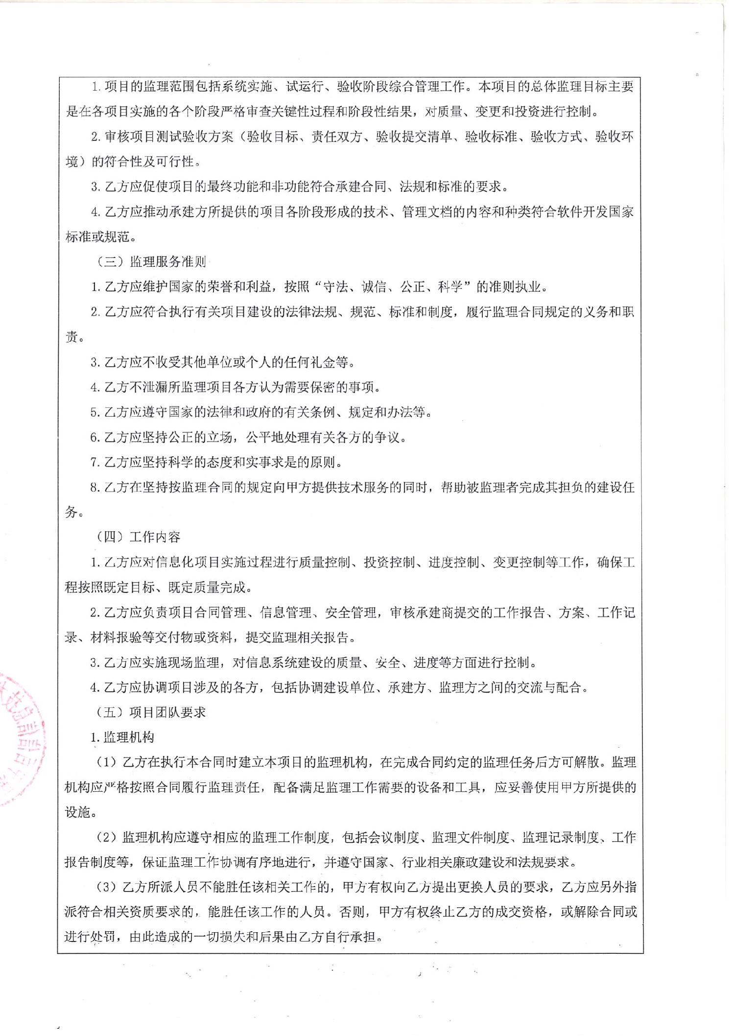
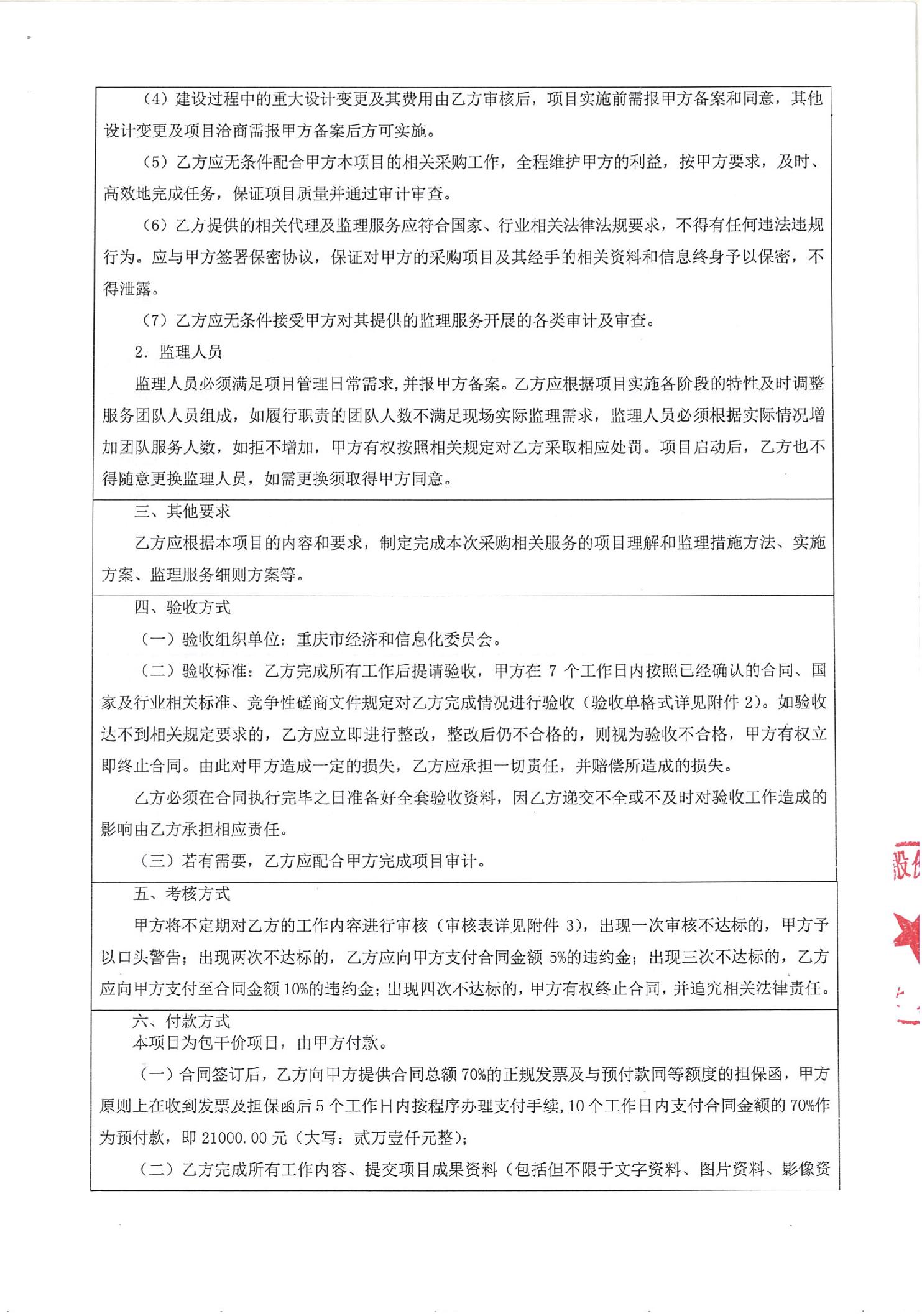
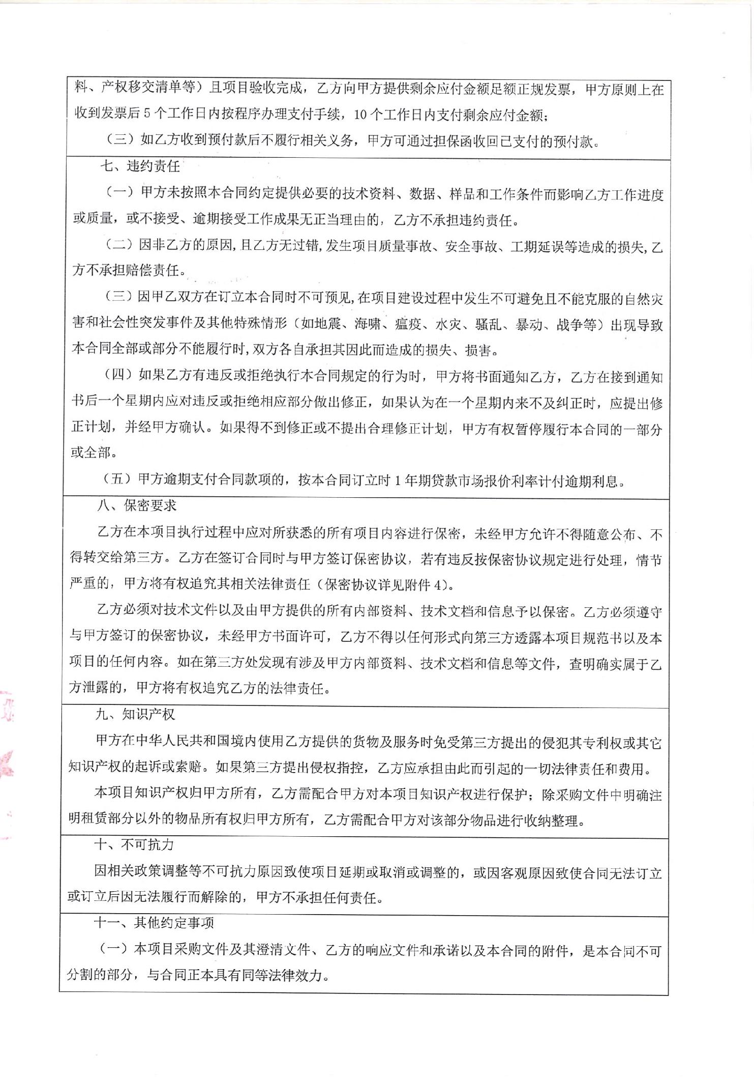
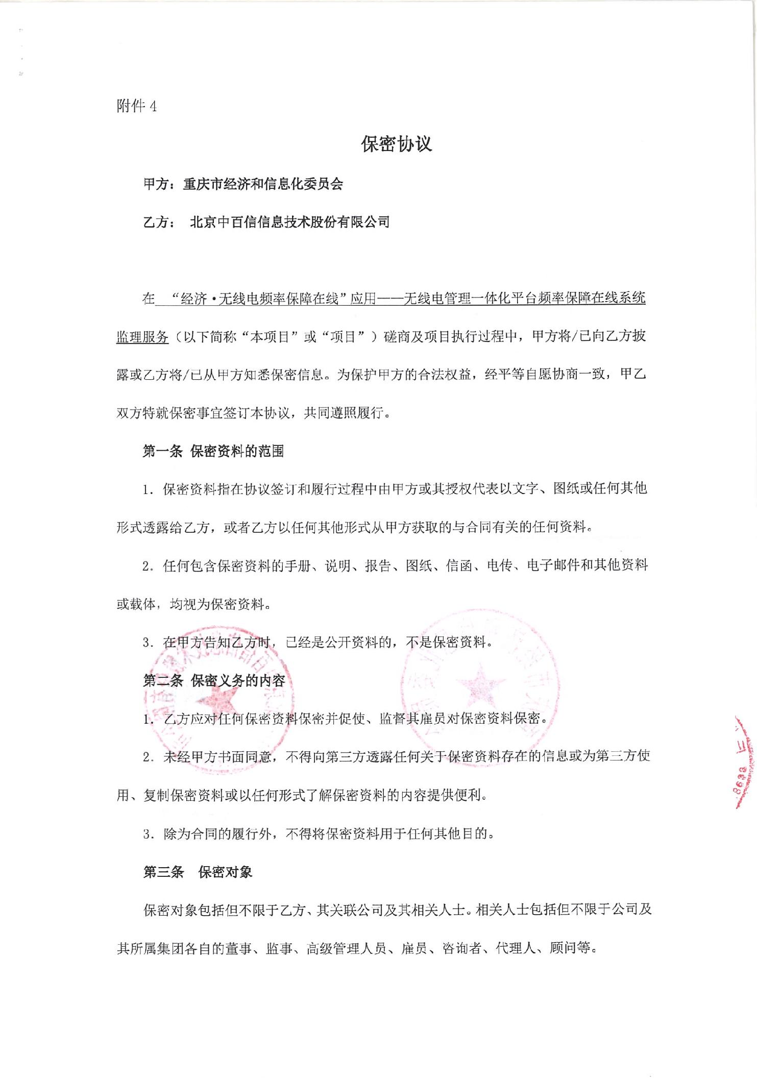
“经济·无线电频率保障在线”应用——无线电管理一体化平台频率保障在线系统监理服务合同
大 中 小










扫一扫在手机打开当前页



