贵州/黔南-2026-04-21 00:00:00
为全面提升罗甸县教育办学条件,顺利推进罗甸县教育项目建设工作。根据《招标人主体责任履行指引》要求,现面向社会公开邀请至少三家符合条件的响应人提交报价。按照公开、公平、公正比选原则,择优选择代理机构,为教育项目提供全过程招标代理服务。现将有关事宜公告如下:
一、项目名称及预算
*.罗甸县校舍维修改造项目,预算总投资***.**万元。
*.罗甸县第一幼儿园设备购置项目,预算总投资***万元。
*.罗甸县第一高级中学学生宿舍提质项目,预算总投资***.*万元。
二、服务内容
为上述三个教育项目提供全过程招标代理服务,具体包括但不限于:编制符合法规要求的招标文件、发布招标公告、接收投标文件、组织开标与评标会议、协助招标人完成中标候选人公示及中标合同签订、提供招标资料汇编(纸质版及电子版)等工作。
三、参选条件
*.具有独立承担民事责任的能力。若招标代理机构为企业法人的,提供具有统一社会信用代码的“营业执照”。若招标代理机构为事业单位法人的,提供具有统一社会信用代码的“法人登记证书”。若招标代理机构为其他组织的,提供对应主管部门颁发的准许执业的证明文件或营业执照。
*.具有良好的商业信誉。提供****年度经审计的财务报告、基本开户银行出具的资信证明(资信证明开具日期为本项目采购公告发布之日后至响应文件递交截止时间)、承诺函三项之一即可。
*.有依法缴纳税收和社会保障资金的良好记录。提供近*个月依法缴纳税收和社会保障资金的证明材料或者提供承诺函。如依法免税或不需要缴纳社会保障资金的,提供相应有效证明材料。
*.无违纪违法记录。提供机构近三年内,在经营活动中无重大违纪违法记录承诺函。
*.具有履行合同所必需的设备和专业技术能力。提供相应的承诺函。
*.招标代理机构服务团队负责人及相关人员近*年未受过司法行政部门行政处罚,未受过党纪处分或者行业处分的承诺函。
*.投标人认为需要加以说明的其他内容。
以上所有材料均需加盖公章后编制到报价文件内。
四、报名时间、地点及方式
*.报名时间:****年*月**日至****年*月**日。
*.报名地点:罗甸县教育局信息化中心(项目办)。
*.报名方式:现场报名。
现场报名需提供:①营业执照副本复印件(加盖公章)。②资质证书副本复印件(加盖公章)。③法定代表人身份证明书或授权委托书(原件)。
*.逾期的将不予受理。
五、响应文件组成(应包括但不限于)
*.报价函(报价方式:根据〔****〕**号文件取费标准报价,按照下浮率报价,最终取费以项目中标价为计费基数核算)。
*.营业执照、相关资质证书复印件。
*.法定代表人身份证明书及身份证复印件,或法人授权委托书及被委托人身份证复印件。
*.根据《教育项目招标代理机构询价比选综合评分表》,提供其他认为有必要的文件。
*.具体格式参照比选文件要求,响应文件需密封提交,一式*份(*份正本、*份副本)。提供的所有材料需加盖公章,不加盖公章的视为无效。
六、响应文件递交
*.递交截止时间:****年*月**日中午**:**,逾期递交的响应文件将不予受理。
*.递交地点:罗甸县教育局信息化中心(项目办)。
*.递交方式:现场递交。
*.递交内容:提供密封完好纸质报价文件(加密的电子报价文件),并在封套上注明“教育项目代理报价”字样及报价单位名称。
*.逾期送达或未按要求密封的报价文件将不予受理。
七、评审原则
罗甸县教育局组建不少于*人的评审小组,按照《教育项目招标代理机构询价比选综合评分表》的评分标准且遵循“公开、公平、公正、择优”的原则开展评审工作,最终选取得分最高的作为中选服务机构。评选具体时间及地点在现场递交响应文件时另行通知。
八、其他说明
*.根据政府采购的相关规定,本次成交结果将在罗甸县人民政府网及“黔南罗甸教育”微信公众号公告。
*.中选机构在收到中选通知书起,需在*个工作日内与我单位签订代理服务合同,逾期视为自动放弃。
*.本次询价不收取任何费用。
*.本公告最终解释权归罗甸县教育局所有。
联系人:杨靖
联系电话:***********
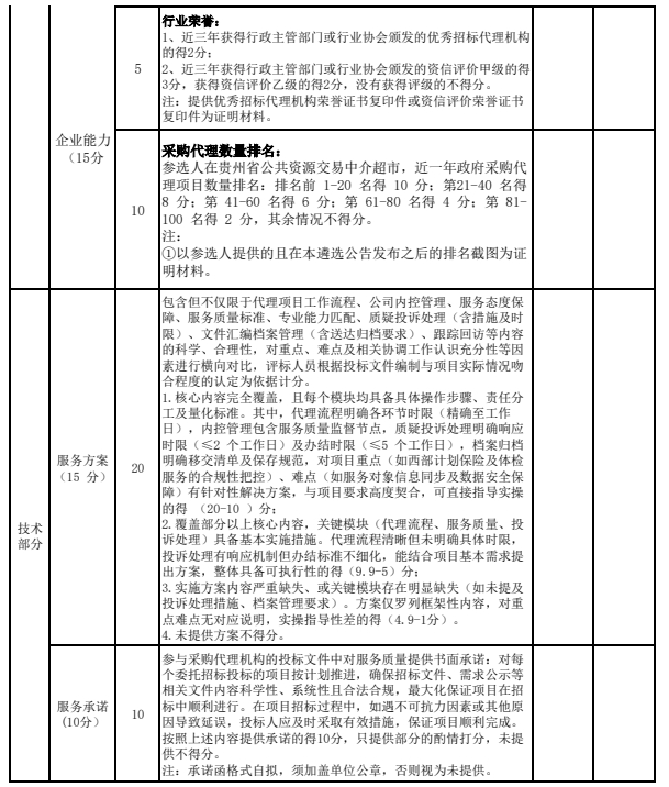
附件:教育项目招标代理机构询价比选综合评分表
罗甸县教育局
****年*月**日





