广东/江门-2026-04-17 00:00:00
关于江门市区保障房项目安防设施设备维保维修服务的采购公告
为保持我局管辖的保障房项目(含兴南里、江南新村、惠泽园、福泽园、润泽园、上城摩卡园和盈泽园)内安防设备设施的正常安全运行,确保项目内租户居住安全,现开展****年相关系统设施设备维保维修服务采购工作,公告如下:
一、采购内容
保养范围内保障房项目安防系统设备设施(设备清单详见附件*),保证常年处于正常工作状态,包括以下方面:
(一)视频监控系统,该视频监控系统由监控系统软件、监控主机、前端摄像机、摄像机控制解码器四部分组成;传输线路分为视频线路传输、供电系统传输、控制线路传输;
(二)人脸识别门禁系统及梯控门禁系统,该门禁系统由门禁系统软件、门禁主机、前端人脸识别门禁机、梯控门禁机、部分组成;传输线路分为视频线路传输、供电系统传输、控制线路传输,完善电动自行车进入电梯使用限制锁定功能;
(三)车牌识别系统及摩托车刷卡系统,该系统由车牌识別系统软件、车牌识别摄像机、摩托车刷卡机部分组成;传输线路分为视频线路传输、供电系统传输、控制线路传输;
(四)服务期内如因设备器质性故障导致需要维修及更换的,经采购方同意后,由供应商负责做好维修记录并按合理价格收取费用,新更换的设备按验收日起提供不少于一年保修;替换的损坏件做好标识,并存放于采购方指定位置;
(五)安防维护服务期内如因设备质量性故障导致需要维修及更换的,单次维修费在***元内及季度在***元设备更换的费用由供应商负责,超出的由供应商向采购方申请更换。
二、服务期限
本项目服务期限为一年,自合同签订并生效后实施。
三、服务费用及支付方式
(一)本项目服务采购费用是完成服务内容及要求的含税全包价,采取总价包干方式,所有价格变动的风险均由供应商承担;
(二)本项目采购费用资金概算壹拾捌万玖仟伍佰伍拾元整(¥***,***.**元)(含税),其中,维保费用为人民币捌万玖仟伍佰伍拾元整(¥**,***.**元),款项按季度支付(价格明细详见附件*);维修费用资金概算为人民币玖万玖千伍佰伍拾元整(¥**,***.**元),维修费用每季度按实结算,维修单价参考报价清单执行,不在报价清单内的维修项目,由供应商提供维修项目的市场价格交采购人审核并确定后开展维修;
(三)供应商向采购人申请付款时,需先提供相当于采购人付款金额的发票,且收款方、出具发票方、均必须与供应商合同名称一致,否则采购人有权拒绝付款;
(四)因采购人使用的是财政资金,在规定的付款时间为采购经办人发起支付申请手续的时间(不含相关手续审核时间),在规定时间内发起支付申请手续后即视为采购方已经按期支付;因资金审批、财政拨款延迟等原因导致未能按时付款,采购方不构成违约。
四、供应商资格要求
(一)供应商应当具备《政府采购法》第二十二条规定的条件;
(二)供应商应当是具有合法经营资格的法人或其他组织,提供有效的企业法人营业执照(或事业法人登记证)或者其他组织的营业执照复印件;
(三)供应商未被列入“信用中国”网站“失信被执行人或重大税收违法案件当事人名单或政府采购严重违法失信行为”记录名单;不处于中国政府采购网(***.****.***.**)“政府采购严重违法失信行为信息记录”中的禁止参加政府采购活动期间;
(四)安防设施设备维保维修服务供应商必须具备安防设备设施维保维修相应资质,并保证委派足够具有相关资质人员参加项目。
五、服务要求
(一)合同签订并生效后,供应商负责标的内保障房项目安防设备设施维保维修工作并确保安全运行。
(二)供应商在实施过程中,应接受委托方监督,能对监督过程中发现的问题及时进行整改。
(三)供应商应做好设备设施维护维修记录建档工作。
(四)服务商应提供紧急抢修服务,日常故障的紧急抢修,收到报障电话后,*分钟内响应,若远程维护无法解决,*小时内到达现场解决问题。如果故障在规定时间内仍无法排除,**小时内需提供同等性能的设备代替使用,确保设备或系统的正常使用。
(五)服务商应提供月度维护保养服务:每个月对维护范围之内的各个系统进行巡检一次,巡检过程中如发现有设备及其他异常,要立即处理。如有特殊故障不能立即解决需要在巡检表上予以注明,并在巡检过后组织人员进行维修。在每次巡检完毕后,应在巡检记录表上做好记录。
(六)服务商应提供季度维护保养服务:
*、对每个安防设备的信号线路、控制线路的检测、故障排除、隐患排查。
*、摄像机及人脸识别机的镜头清理、设备除尘、位置调整、设备维修及更换、故障排除等。
*、所有接口、线路接口的焊点的检测、视频头的更换等。
*、主机设备检测、设备除尘、系统维护、设备维护、系统扩容、故障排除等。
*、每季度对安防设备要进行一次擦拭、保养。
*、软件检测、软件升级、软件维护、数据备份、故障排除等。
*、根据用户的安防系统经常出现的情况或者有可能出现的地方及时提出日常维护和日常使用建议。
(七)维修保养报告提交时间,每月进行一次安防系统测试维修保养,在每月完成保养之后三个工作日内提供给采购人维修保养报告。
(八)服务供应商要委派专业的技术人员来对该项目进行维护保养(人员资质)。
(九)服务供应商的维保人员(以下简称为“维保人员”)要遵守采购人的安全管理机制及各项规章制度,不得做有违社会治安及采购人利益的行为,如有发现类似情况采购人有权按要求更换维保人员。
(十)服务供应商不得随便更换维保人员,如需更换,应提前**天书面申请,同意后才可以更换。
(十一)服务供应商在提供保养过程中应当保护采购人设施,不能妨害采购人的正常工作或生产。服务供应商维保人员在提供本合同之服务时,给采购人或第三人造成人身或财产损害的,应当承担赔偿责任。就维保人员在提供服务时所受到的人身、财产上的损害,服务供应商应自行承担全部责任。
(十二)服务供应商委派一个项目负责人进行管理,并负责维保人员的作业安全。服务供应商应当为维保人员购买人身意外伤害保险等相关保险。
(十三)服务供应商按规定进行维修保养,确保设备正常运作。如设备发生故障,服务供应商应及时安排维保人员尽快维修使安防系统恢复工作。
(十四)服务供应商因系统保养、维护工作不当而造成的所有损失,服务供应商负责全部赔偿责任。
(十五)服务供应商须服从采购人对保养的质量、进度、安全监督与管理。
(十六)服务供应商除定期进行系统测试检修外,如所保养设备出现故障或出现紧急突发情况时,收到采购人通知后,应及时派出人员进行抢修,服务供应商不得另外收费。
(十七)设备设施损坏需要更换时,服务供应商应修复至正常使用,并按验收日起计一年内保修。服务供应商应做好维修记录并按合理价格收取费用,替换的损坏件需做好标识,并存放于采购人指定位置备查。
六、响应资料要求
根据采购要求编写响应文件,包括但不仅限于以下内容:
(一)响应函;
(二)法定代表人身份证明或附有法定代表人身份证明的授权委托书;
(三)响应人须提供安防系统维保方案。方案须符合国家《安全防范工程程序与要求》**/* **—****、《建筑电气设计技术规程》***/* **—****、《安全防范工程技术规范》************等文件规定;
(四)维保设备报价清单及更换设备报价清单;
(五)项目管理机构;
(六)承诺书;
(七)响应人诚信承诺书;
(八)资格审查资料;
(九)其他资料。
七、资料获取方式
响应人可于公告公示期间*个工作日(即****年*月**日至****年*月**日**时止,下载此采购公告相关附件。
八、响应文件的递交
截止期限:请在****年*月**日**时前将上述响应文件送至江门市江海一路**号住建大厦****室住房保障科,逾期视为放弃响应,联系人:范小姐,电话:*******。
响应文件份数:一份正本,一份副本;需采用封套单独密封,并加盖公章。
九、争议处理
当事人协商解决或向有关部门申请调解,协商解决,协商不成的向江海区人民法院提起诉讼。因履行本协议产生争议的,因此产生的相应费用(包括但不限于公证费、评估费、鉴定费、保全费(含保函保费)、诉讼费、送达费、执行费、交通费、住宿费、律师费等全部费用)由违约方承担。
十、其他
双方确认,本合同所有的通知、告知、报告等均是指书面形式。在本合同履行过程中,所有通知、文件、文书、资料等,均可以向本合同约定的地址和联系人或营业执照所列明的住所地进行送达,任何一方如果迁址、变更电话、电邮,应当提前*日书面通知对方,未履行书面通知义务的,一方按原地址或联络方式邮寄相关材料或通知相关信息即视为已履行送达义务。当面交付上述材料的,在交付之时视为送达;以邮寄、短信、电邮方式交付的,寄出、发出或者投邮后即视为送达。
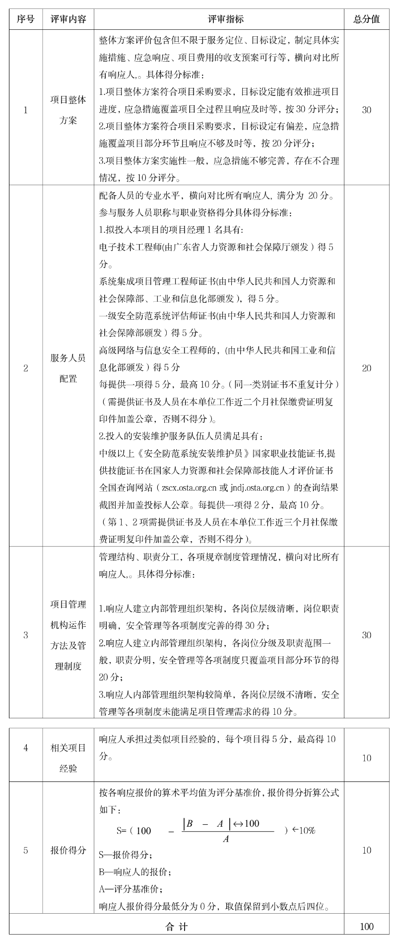
十一、评分标准
安防设施设备维保维修服务通过政府门户网站发出招标公告,在三家及以上的投报机构中根据服务评分表进行评选,确认最高得分为中选供应商。

附件:*.保障房项目安防维保设备清单
*.保障房项目安防维保维修报价清单
*.更换设备及增加设备报价清单
江门市住房和城乡建设局
****年*月**日
附件:



