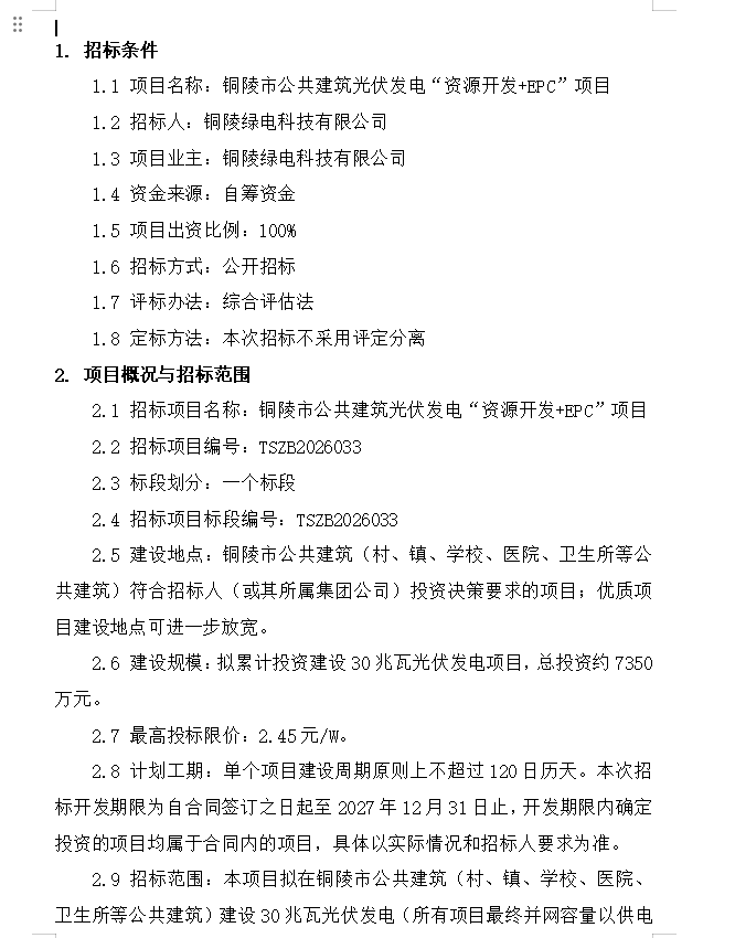
铜陵市公共建筑光伏发电“资源开发+EPC”项目招标公告
2026-04-15
安徽/铜陵 招标采购
铜陵市公共建筑光伏发电“资源开发+EPC”项目招标公告
安徽/铜陵-2026-04-15 00:00:00
安徽/铜陵-2026-04-15 00:00:00



