广西华盛工程咨询有限公司关于百色市人民医院2025年第二批医疗设备采购中标公告
2026-04-13
广西/百色 中标结果
广西华盛工程咨询有限公司关于百色市人民医院2025年第二批医疗设备采购中标公告
广西/百色-2026-04-13 00:00:00
广西/百色-2026-04-13 00:00:00
广西华盛工程咨询有限公司关于百色市人民医院****年第二批医疗设备采购中标公告
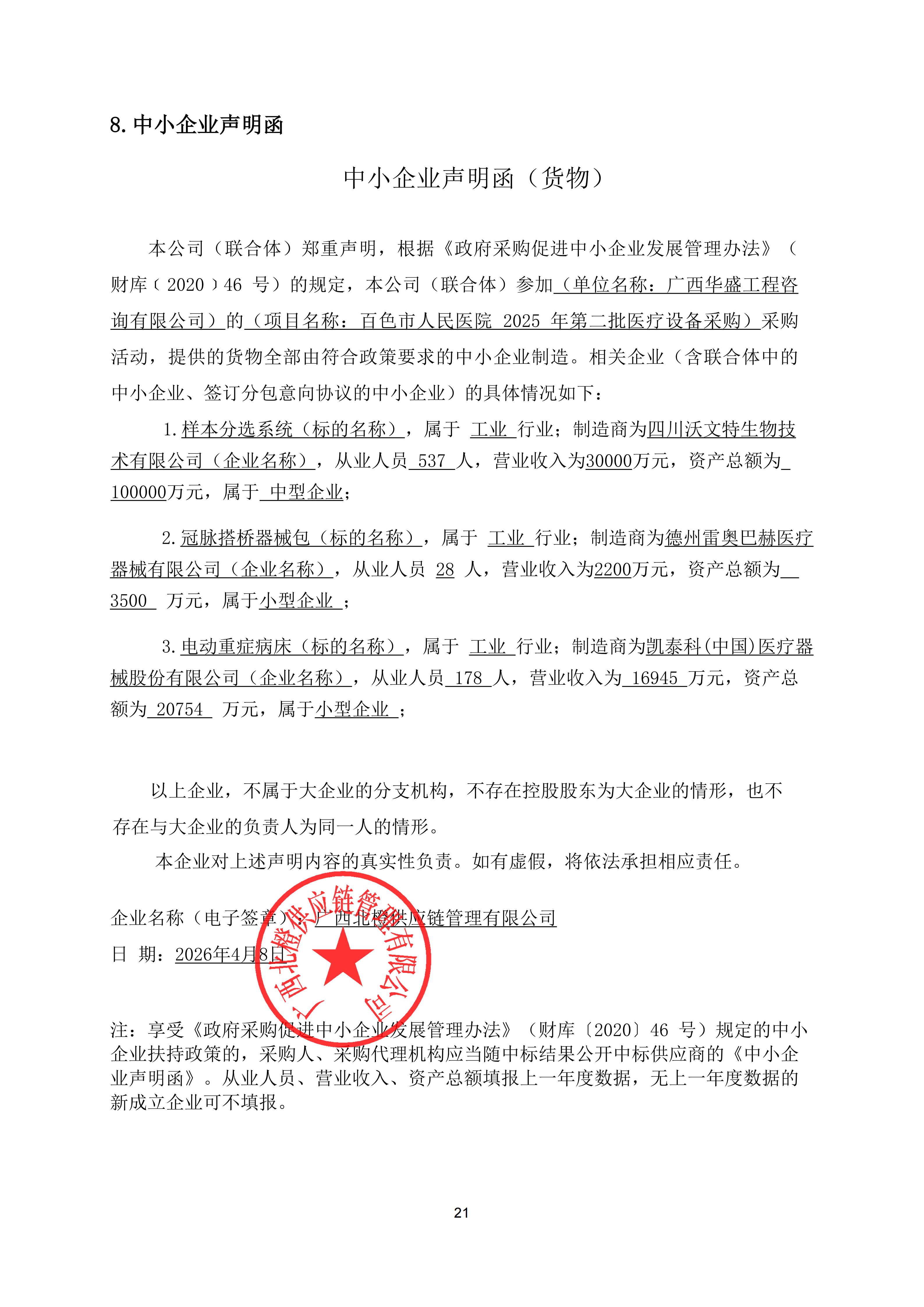
一、项目编号:***********************
二、项目名称:百色市人民医院****年第二批医疗设备采购
三、中标(成交)信息
*.中标结果:
| 序号 | 中标(成交)金额(元) | 中标供应商名称 | 中标供应商地址 |
|---|---|---|---|
| * | 报价:******(元) | 广西北橙供应链管理有限公司 | 灵川县定江镇八里四路**号(*#*单元***) |
*.废标结果:
| 序号 | 标项名称 | 废标理由 | 其他事项 |
| * | 百色市人民医院****年第二批医疗设备采购*分标 | 有效供应商不足三家 | |
| * | 百色市人民医院****年第二批医疗设备采购*分标 | 有效供应商不足三家 |
四、主要标的信息
货物类主要标的信息:
| 序号 | 标项名称 | 标的名称 | 品牌 | 规格型号 | 数量 | 单价(元) |
| * | 百色市人民医院****年第二批医疗设备采购*分标 | 样本分选系统 | 四川沃文特 | 详见附件 | *套 | ****** |
| * | 百色市人民医院****年第二批医疗设备采购*分标 | 冠脉搭桥器械包 | 雷奥巴赫豹牌 | 详见附件 | *套 | ****** |
| * | 百色市人民医院****年第二批医疗设备采购*分标 | 电动重症病床 | 凯泰科 | 详见附件 | *套 | ***** |
五、评审专家(单一来源采购人员)名单:
李旭灵,陈川,卢丽芳(第*、*、*分标采购人代表),班瑞益,徐小雅
六、代理服务收费标准及金额:
*.代理服务收费标准:/
*.代理服务收费金额(元):*****
七、公告期限
自本公告发布之日起*个工作日。
八、其他补充事宜
供应商认为中标结果使自己的权益受到损害的,可以在中标结果公告期限届满之日起七个工作日内以书面形式向采购人或采购代理机构提出质疑,逾期将不再受理。
九、对本次公告内容提出询问,请按以下方式联系
*.采购人信息
名 称:百色市人民医院
地 址:百色市右江区城乡路*号
联系方式:************
*.采购代理机构信息
名 称:广西华盛工程咨询有限公司
地 址:广西壮族自治区百色市右江区环岛三路*号*#****号房屋
联系方式:************/***********
*.项目联系方式
项目联系人:罗妙玲
电 话:************/***********
附件信息:
***.**
*.**



