2026年度福建省渔业资源监测中心沿海重点渔业水域生态与资源监测外业调查船舶租赁服务公开比价中标公告
2026-04-08
福建 中标结果
2026年度福建省渔业资源监测中心沿海重点渔业水域生态与资源监测外业调查船舶租赁服务公开比价中标公告
福建-2026-04-08 00:00:00
|
|
|
福建-2026-04-08 00:00:00
****年度福建省渔业资源监测中心沿海重点渔业水域生态与资源监测外业调查船舶租赁服务公开比价中标公告
来源:福建省海洋与渔业局
发布时间:********** **:**
点击数:**
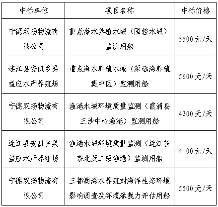
****年*月**日,福建省渔业资源监测中心在福建省海洋与渔业局网站上公开发布了****年度福建省渔业资源监测中心沿海重点渔业水域生态与资源监测外业调查船舶租赁服务公开比价采购公告,至截止时间,共有*家单位按时提交了符合要求的投标文件。****年*月*日**时**分,在福建省渔业资源监测中心组织开标,经评标小组审议,本次招标采取最低价中标,结果如下:

评标成员:李聪 潘友浩 潘非斐 徐翔
监督人员:林华
特此公告。
福建省渔业资源监测中心
****年*月*日



