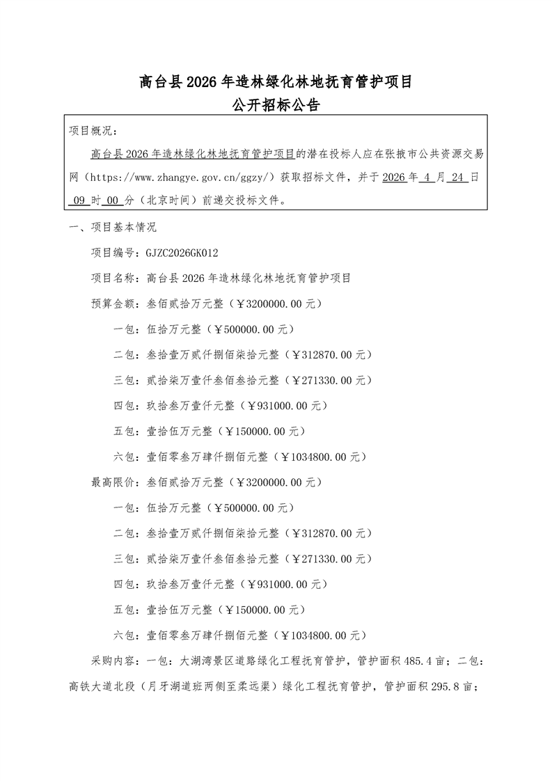
高台县2026年造林绿化林地抚育管护项目公开招标公告[采购/资审公告]
2026-04-03
甘肃/张掖 招标采购
高台县2026年造林绿化林地抚育管护项目公开招标公告[采购/资审公告]
甘肃/张掖-2026-04-03 00:00:00
甘肃/张掖-2026-04-03 00:00:00








