江苏/扬州-2026-04-03 00:00:00
江苏苏中兴工程造价咨询有限公司(以下简称“代理机构”)受扬州恒衍运营管理有限公司(以下简称“采购人”)的委托,就扬州恒衍运营管理有限公司****年度食材供应商采购进行公开招标采购,现欢迎符合相关条件的供应商投标。

一、项目基本情况
项目编号:*************号
项目名称:扬州恒衍运营管理有限公司****年度食材供应商采购
采购方式:公开招标
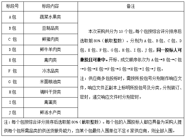
标段划分:本项目共划分**个标段,标段内容详见下表。

采购需求:见招标文件第四章
合同履行期限:自合同签订之日起*年。
本项目不接受联合体投标。
本项目不接受进口产品投标。
二、申请人的资格要求:
*.满足《中华人民共和国政府采购法》第二十二条规定并提供下列材料;
(*)投标函(原件)
(*)资格声明(原件)
(*)若法定代表人参加投标的,须提供本人身份证复印件(原件备查);若授权代表参加的,须提供《法人授权书》原件和授权代表身份证复印件(原件备查)
(*)营业执照副本等相关身份证明材料(复印件加盖投标人公章)
(*)依法缴纳职工社会保障资金的证明材料(复印件加盖投标人公章)(税务、银行或社会保险基金管理部门出具的近三个月内任意一个月缴纳职工社会保障资金的缴款凭证或缴款证明)
(*)投标人近三个月内任意一个月依法纳税的缴款凭证(复印件加盖投标人公章)
(*) 与第(*)条相对应的纳税申报表或经会计师事务所审计的****年度财务报告或经会计师事务所审计的****年度财务报告(复印件加盖投标人公章)
(*)供应商参加本次政府采购活动前*年内在经营活动中没有重大违法记录的书面声明(原件)
(*)供应商信用承诺函(原件)
(**)供应商未被“信用中国”网站(***.***********.***.**)、“中国政府采购网” (***.****.***.**)列入失信被执行人、重大税收违法失信主体名单、政府采购严重违法失信行为。(提供网页截图并加盖投标人公章)
注:(*)如参加本项目的供应商为个体工商户、自然人、事业法人等非企业法人或新成立公司(公司成立距开标不满一年的),确实无法提供上述***三项材料的,请提供相应情况说明;本文件中所需法定代表人相关材料、盖章及签字等可用供应商相关负责人的相应材料代替。
(*)供应商如有相关政策支持,延期缴纳或暂不缴纳职工社会保障资金、税收的,须提供相关证明材料。
(*)响应文件的正本和副本中均须提供上述资格证明文件。资格证明文件须清晰可辨,若有缺失或不清晰,将导致投标被拒绝且不允许在开标后补正。
*、本项目的特定资格要求:
(*)供应商(除*包鲜猪肉类、*包鲜牛羊肉类)须提供有效期内的《食品生产许可证》或《食品经营许可证》或食品安全监督管理部门出具的备案证明材料(复印件加盖供应商公章)。
(*)供应商(*包鲜猪肉类、*包鲜牛羊肉类)须提供以下材料:
*.*供应商为屠宰企业的,投标时须提供:有效期内的《食品生产许可证》(或屠宰证)、动物防疫条件合格证(复印件加盖供应商公章)。
*.*供应商为经销商的,投标时须提供:有效期内的《食品经营许可证》;所供鲜猪肉、鲜牛羊肉的屠宰企业有效期内的营业执照、《食品生产许可证》(或屠宰证)、动物防疫条件合格证(复印件加盖供应商公章)。
三、获取招标文件
时间:****年*月*日至 ****年*月**日,每天上午*:**至**:**,下午*:**至*:**(北京时间,法定节假日除外 )
地点:江苏苏中兴工程造价咨询有限公司招标代理部***室
方式:投标人如确定参加投标,于****年*月**日**:**前携带供应商确认函原件、法人授权委托书原件及营业执照复印件至扬州市文昌中路**号*****文昌国际大厦*楼***获取招标文件。如供应商未按上述要求去做,将自行承担所产生的风险。
售价:***元/包,领取招标文件前缴纳,售后不退。
四、提交投标文件截止时间、开标时间和地点
投标文件截止时间:****年*月**日*点**分(北京时间)
投标文件开启时间:****年*月**日*点**分(北京时间)
地点:江苏苏中兴工程造价咨询有限公司开标室(扬州市文昌中路**号文昌国际大厦*楼西)
五、公告期限
自本公告发布之日起*个工作日。
六、其他补充事宜
*、拒绝下述供应商参加本次采购活动:
(*)供应商单位负责人为同一人或者存在直接控股、管理关系的不同供应商,不得参加同一合同项下的政府采购活动。
(*)凡为采购项目提供整体设计、规范编制或者项目管理、监理、检测等服务的供应商,不得再参加该项目的其他采购活动。
(*)供应商未被“信用中国”网站(***.***********.***.**)、“中国政府采购网” (***.****.***.**)列入失信被执行人、重大税收违法失信主体名单、政府采购严重违法失信行为记录名单
*、投标文件制作份数要求
纸质版一式五份(一份正本、四份副本),每份投标文件须清楚标明“正本”或“副本”字样。一旦正本和副本不符,以正本为准。正本盖章扫描件***格式的电子版响应文件*份(*盘形式,随纸质响应文件一并提交)。当电子版文件和纸质正本文件不一致时,以纸质正本文件为准。电子版文件用于辅助评标和存档,投标人需承担前述不一致造成的不利后果。
*、本项目免收投标保证金。
*、本招标文件中斜体下划线部分为实质性响应条件,为必须遵守的条件,如不满足将作无效响应文件处理。
*、潜在投标人对招标文件项目需求部分的询问、质疑请向采购人提出,由采购人负责答复。
七、对本次招标提出询问,请按以下方式联系。
*.采购人信息
名 称:扬州恒衍运营管理有限公司
地 址:邗江区邗沟路****
*.采购代理机构信息
名 称:江苏苏中兴工程造价咨询有限公司
地 址:江苏苏中兴工程造价咨询有限公司(扬州市文昌中路**号文昌国际大厦*楼***)
联系方式:*************
*.项目联系方式
项目联系人:俞琪
电 话:***********



