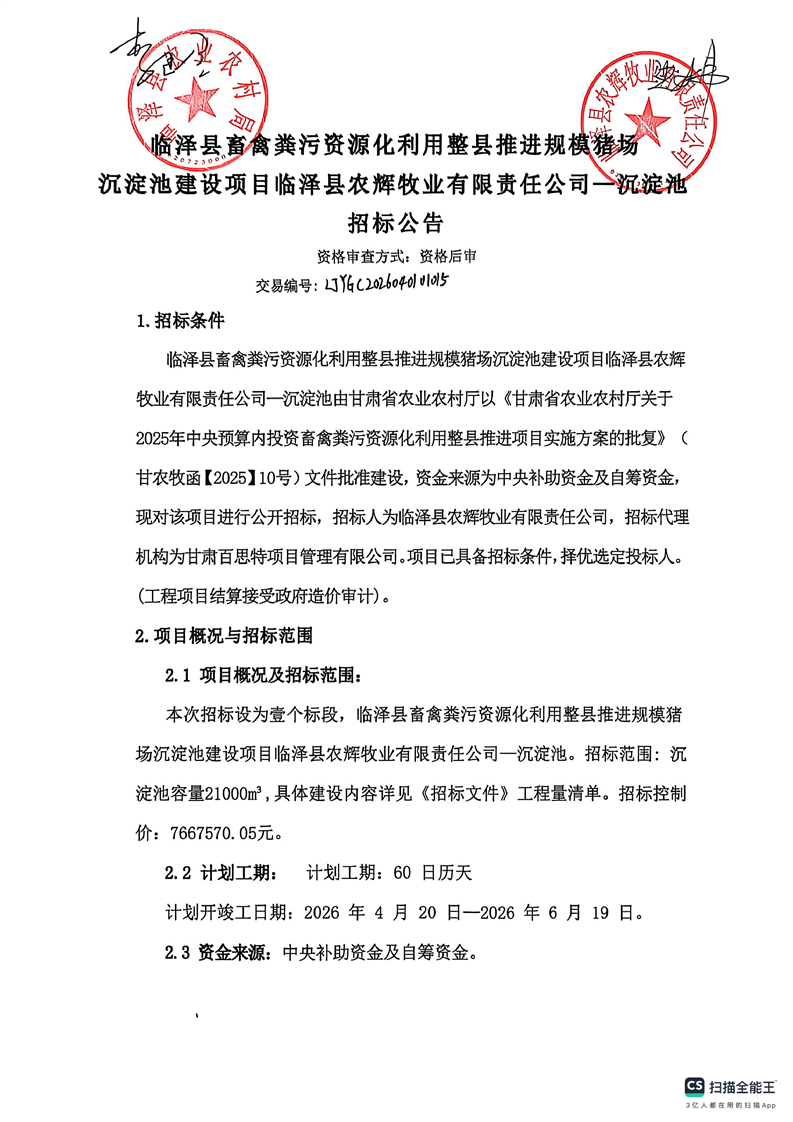
临泽县畜禽粪污资源化利用整县推进规模猪场沉淀池建设项目临泽县农辉牧业有限责任公司—沉淀池招标公告[招标/资审公告]
2026-04-01
甘肃/张掖 招标采购
临泽县畜禽粪污资源化利用整县推进规模猪场沉淀池建设项目临泽县农辉牧业有限责任公司—沉淀池招标公告[招标/资审公告]
甘肃/张掖-2026-04-01 00:00:00
甘肃/张掖-2026-04-01 00:00:00








