众采
首页
产品套餐
登录
|
注册
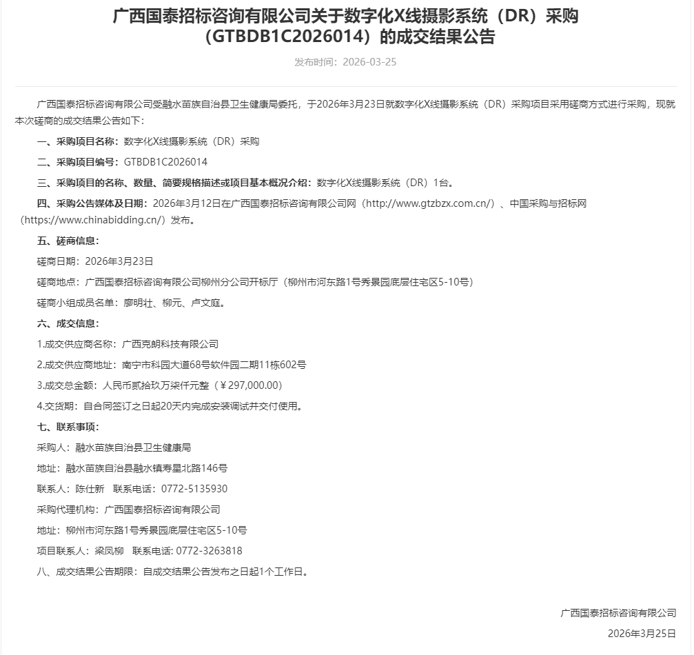
广西国泰招标咨询有限公司关于数字化X线摄像系统(DR)采购(GTBDB1C2026014)的成交结果公告
2026-03-31
广西/柳州
中标结果
广西国泰招标咨询有限公司关于数字化X线摄像系统(DR)采购(GTBDB1C2026014)的成交结果公告
广西/柳州-2026-03-31 00:00:00
首页
走进融水
融水概况
行政区划
宜居融水
文化融水
名人故事
文化旅游
城市
日历
政府信息公开
政策
政府信息公开指南
政府信息公开制度
政府信息公开目录
法定主动公开内容
政府信息公开年报
依申请公开
单位信息公开平台
县政府领导
网上办事
网上办事
龙城云***
公共服务
资源融合
互动回应
政民互动
民意征集
政策解读
热点回应
在线访谈
数据专题
数据发布
数据查询
精彩专题
数据驾驶舱
,
当前位置:
首页
***;
新闻中心
***;
部门新闻
广西国泰招标咨询有限公司关于数字化*线摄像系统(**)采购(**************)的成交结果公告
来源: 融水苗族自治县卫生健康局| 发布日期: ********** **:** |作者:
相关附件:
相关文档:
打印
关闭
微信客服
公众号
小程序
法律声明
|
服务协议
|
隐私条款
|
站点地图
|
XML地图
© 众采招标网 南京预见商擎信息科技有限公司 版权所有
|
苏ICP备19019254号-5
京公网安备 11010804033151号
用户反馈
服务协议
隐私协议
法律声明