陕西/西安-2026-03-30 23:28:04
招标公告
一、招标条件
本次招标项目为陕西省省直机关三爻小区*区二期建设项目,招标类型为物资采购 招标人为陕西建工集团股份有限公司。项目已具备招标条件,现对该项目水泥、砂石、白灰采购 进行公开招标。
二、项目概况及招标范围:
*、工程概况:
工程地点:西安市朱雀路南延伸线中段陕西省省直机关三爻小区*区;
结构类型:结构类型:剪力墙,层数:地下二层,地上**层*栋,地上**层*栋,配套用房*层;
建筑面积:建筑总面积约******㎡,其中地下*****㎡(含地下车库),地上*****㎡;
*、招标范围及工作内容:
招标施工范围:陕西省省直机关三爻小区*区二期建设项目水泥、砂石、白灰采购。
施工内容包括:包括但不限于包含水泥、砂石、白灰采购及运输。
技术标准:应符合国家、行业相关质量标准及项目现场施工管理要求。
质量标准:必须符合国家、行业质量标准要求。
安全要求:零安全事故。
进度要求(主要工期节点):按照甲方及建设单位施工合同节点,以甲方实际通知为准。
。
*、其他要求:/。
三、投标人资格要求:
*、投标人为独立法人资格,具备含有砂石销售或建筑材料销售范围的有效营业执照,开户许可证、纳税人资格证明、法人身份证、财务报表(近半年内的月度、季度报表或上一年年度报表),并具有相应的供应能力。
*、具有相关经营范围的有效营业执照资质。
*、具有相应的供应能力,满足现场需求。
*、本项目不接受联合体投标。投标单位为同一人或者存在控股、管理关系的不同单位,不得参加同一项目投标的报名。
*、法定代表人授权委托书及被授权人身份证件(法定代表人参与投标仅提供法人身份证)。
*、公告未述内容详见招标文件,不一致时,以招标文件为准。
*、对供应商资质方面的其他要求:具备含有砂石销售或建筑材料销售范围的有效营业执照。


四、投标报名:
*、公开报名截止时间:自招标公告发布之日起*日截止报名。
*、报名地点:陕建云采电子商务平台(****://******.***)。
*、逾期报名或者未报名的投标人(签收不等同于报名),招标人不予受理。
五、投标保证金
本次投标保证金为¥/万元整(中标后自动转为履约诚意金,投标保证金以公对公转账形式支付,并注明投标单位、项目名称、招标内容。)
账号:/;开户行:/。
对于未能按要求提交投标保证金的投标人,招标人可以视为未响应招标文件内容而取消投标资格。
招标人在确定中标单位后无息返还未中标单位的投标保证金。
六、招标文件的获取
凡有意参加投标者,请于****年*月**日至****年*月*日,在陕建云采电子商务平台(****://******.***)上领取。
六、投标文件的递交
*、投标文件递交的截止时间为****年*月*日**时,标书递交方式为:
(*)陕建云采电子商务平台(****://******.***)上递交电子扫描签章完整的投标文件***格式。
(*)逾期送达、或未送达指定地点以及提供虚假资料的投标文件,招标人不予受理。
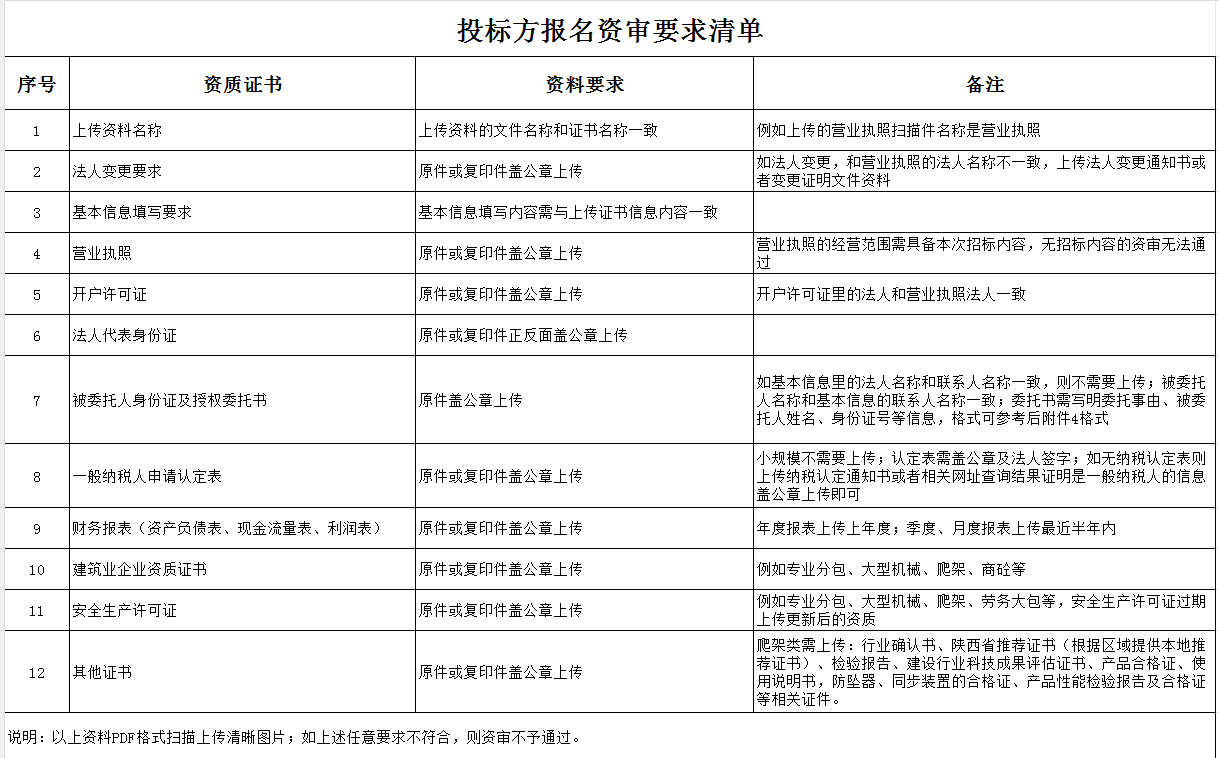
七、平台注册
投标单位必须在陕建云采电子商务平台中陕建投标版块进行登录、注册。注册时需上传资格要求中的资质文件(原件扫描件)***格式,审核通过后方可进行投标工作。
八、联系方式:
招标机构:陕西建工集团股份有限公司
地 址:西安市高新区成章路****号丝路创智谷*号楼*层***室
联 系 人:梁甲祥联系电话:***********



