山西路桥房地产开发有限公司吕梁新区丽水苑项目A区、C区竣工结算审核服务成交结果公告
2026-03-26
山西/吕梁 中标结果
山西路桥房地产开发有限公司吕梁新区丽水苑项目A区、C区竣工结算审核服务成交结果公告
山西/吕梁-2026-03-26 00:00:00
山西/吕梁-2026-03-26 00:00:00
山西路桥房地产开发有限公司吕梁新区丽水苑项目*区、*区竣工结算审核服务成交结果公告
发布时间:********** **:**:**
点击:**次
山西重力工程咨询有限公司受山西路桥房地产开发有限公司委托对山西路桥房地产开发有限公司吕梁新区丽水苑项目*区、*区竣工结算审核服务进行询比采购,现将本次评审结果公布如下:
*.项目名称:山西路桥房地产开发有限公司吕梁新区丽水苑项目*区、*区竣工结算审核服务
*.项目编号:****招【****】****号
*.发布询比公告日期:****年**月**日至****年**月**日
*.评定成交结果的日期:****年**月**日
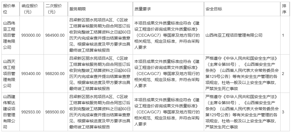
*.成交候选人推荐情况:

*.成交人名称:山西伟亚工程项目管理有限公司
成交金额:******.**元
*.公示时间:****年**月**日**时**分至****年**月**日**时**分
*.监督部门:山西交控置地有限公司招标采购中心
*.联系方式
采购人:山西路桥房地产开发有限公司
地 址:太原市小店区体育路**号星河广场一号商铺
联系人:张先生
电 话:***********
采购代理机构:山西重力工程咨询有限公司
地 址:太原市万柏林区长兴北街*号华润大厦**楼**层
联 系 人:张越、黄东、孙远东、王雷
电 话:************、***********
电子邮箱:******@***.***



