福建/福州-2026-03-23 00:00:00
****年度福建省渔业资源监测中心沿海重点渔业水域生态与资源监测外业调查船舶租赁服务公开比价采购公告
福建省渔业资源监测中心以公开比价方式采购****年度相关外业调查船舶租赁服务,现邀请符合资格的投标人前来报价投标。
一、采购内容及要求


二、船舶租赁服务方责任
*. 船舶租赁期间,服务方对船舶的航行安全、技术操作负全部责任,严格按照规范开展航行及操作相关工作,确保船舶正常运行。
*. 船舶租赁期间,仅可用于渔业生态与资源相关监测工作,未经采购方书面同意,服务方不得将船舶用于与监测作业无关的任何活动,严禁擅自改变船舶用途。
*. 船舶租赁期间,服务方应全面落实安全保障责任,配备足量且符合安全标准的救生衣、劳动保护用具等安全防护设施,明确安全提示标识,严格遵守海上安全操作规则、避碰规则及相关安全管理规定。服务方须为其配备的所有劳务人员购买足额劳动安全保险。若服务期间因服务方自身或其配备劳务人员的重大过失,导致船舶事故(包括但不限于船舶倾覆、人员落水等),并造成人员伤亡、仪器设备损毁等损失的,由服务方承担全部赔偿责任及相关法律责任。
*. 因服务方提供的船舶出现故障,导致当日监测工作无法正常完成的,当日船舶租赁服务费不予支付,且服务方应及时排查故障、采取补救措施,避免影响整体工作进度。
*. 作业船舶须严格遵守伏季休渔相关规定,符合海洋与渔业行政主管部门对船舶的各项监管要求,主动配合监管检查工作。
*. 若服务方在船舶租赁服务过程中,违反国家现行海上交通安全管理、渔业生产监管、船舶运营管理等相关法律法规及行政规章规定,由此产生的一切行政处罚责任(包括但不限于罚款、滞纳金等)及相关损失,均由服务方承担,与采购方无涉。
三、中标单位选定方式
投标人须符合采购文件中明确的各项资格要求,可针对一个或多个项目进行投标。投标材料由福建省渔业资源监测中心统一收集,各项目单独开展资格审验及评审工作。单个项目需满足不少于*家投标报价。单个项目评审中,投标价格最低的投标人确定为该项目中标单位;若出现投标价格相同的情况,以投标材料最先送达福建省渔业资源监测中心的投标人作为中标单位。
四、时间和地点
*.报价截止时间:****年*月*日**:**
*.开标时间:****年*月*日**:**
*.地点:福建省福州市鼓楼区冶山路**号*号办公楼。
联系人:潘友浩(电话:*************)。
五、参投标人资格要求
投标人在投标文件中应提供下述资料和文件:
*.企业法人营业执照复印件。
*.法人授权委托书,法定代表人和受委托人身份证复印件等。
*.加盖公章的项目报价单(详见附件)。
*.加盖公章的船舶租赁服务方责任承诺函(内容涵盖“二、船舶租赁服务方责任”)。
*.需提供被租赁船舶符合当地规定的船舶登记证明。
注:提供上述营业执照等资料复印件时,需加盖公章。开标后或其他任何时间,招标人均有可能要求投标人提供上述有关原件以便核对查验。
六、参加报价投标须知
*.逐个项目分别填写报价单(详见附件),投标单位必须在报价截止时间前将报价文件按投标报价规定格式送到指定地点(可邮寄),逾期不受理。
*.投价及相关证明文件应加盖公章或签字画押,装袋密封。
*.参加投标的单位应对所提交的资料真实性负责,且必须准确、详细、清晰可以辨认,其资质不得使用他人资料。若未按要求提交资料或所提交的资料存在弄虚作假,将取消参加资格。
*.本次项目的比价结果在福建省海洋与渔业局的网站上公布,不再另行通知。比价一切事宜由福建省渔业资源监测中心负责解释,投标单位不得以任何理由要求退还已提交的文件。
七、合同履约
*.履行期限:合同期限为合同签订之日起*年为止。每个航次外业作业采购方需提前*天以上联系中标方安排船舶、人员及相关准备工作。作业当天按约定时间地点登船开展作业。
*.付款方式:每个航次作业结束后,由中标方根据实际作业天数计算船舶租赁服务费用,并提供该航次船舶租赁服务费用的正式发票,招标人**个工作日内通过转账方式支付费用。
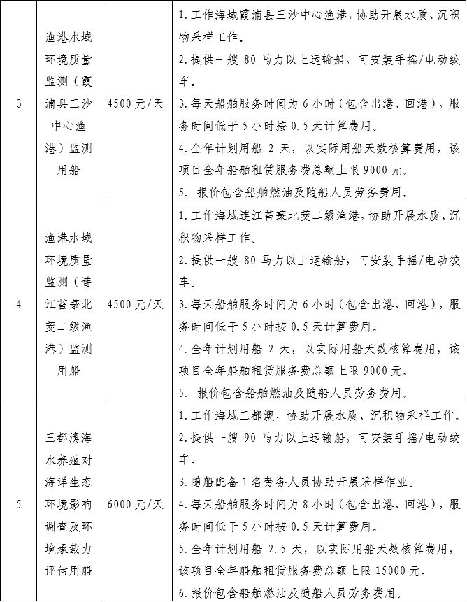
附件:****年度福建省渔业资源监测中心相关外业调查船舶租赁服务报价单
福建省渔业资源监测中心
****年*月**日



