新乡市凤泉区大块镇人民政府办公用房租赁项目论证公示
2025-12-16
河南/新乡 招标采购
新乡市凤泉区大块镇人民政府办公用房租赁项目论证公示
河南/新乡-2025-12-16 00:00:00
公告内容文档
河南/新乡-2025-12-16 00:00:00
新乡市凤泉区大块镇人民政府办公用房租赁项目论证公示
发布机构:中科经纬工程技术有限公司
发布日期:********** **:**
访问次数:*****
| 一、项目信息 | ||||||||||||||||
| *.项目名称:新乡市凤泉区大块镇人民政府办公用房租赁项目论证公示 | ||||||||||||||||
| *.拟采购的货物或服务的说明 | ||||||||||||||||
| 办公用房租赁项目 | ||||||||||||||||
| *.拟采购的货物或服务的预算金额:*******元 | ||||||||||||||||
| *.单一来源原因及相关说明 | ||||||||||||||||
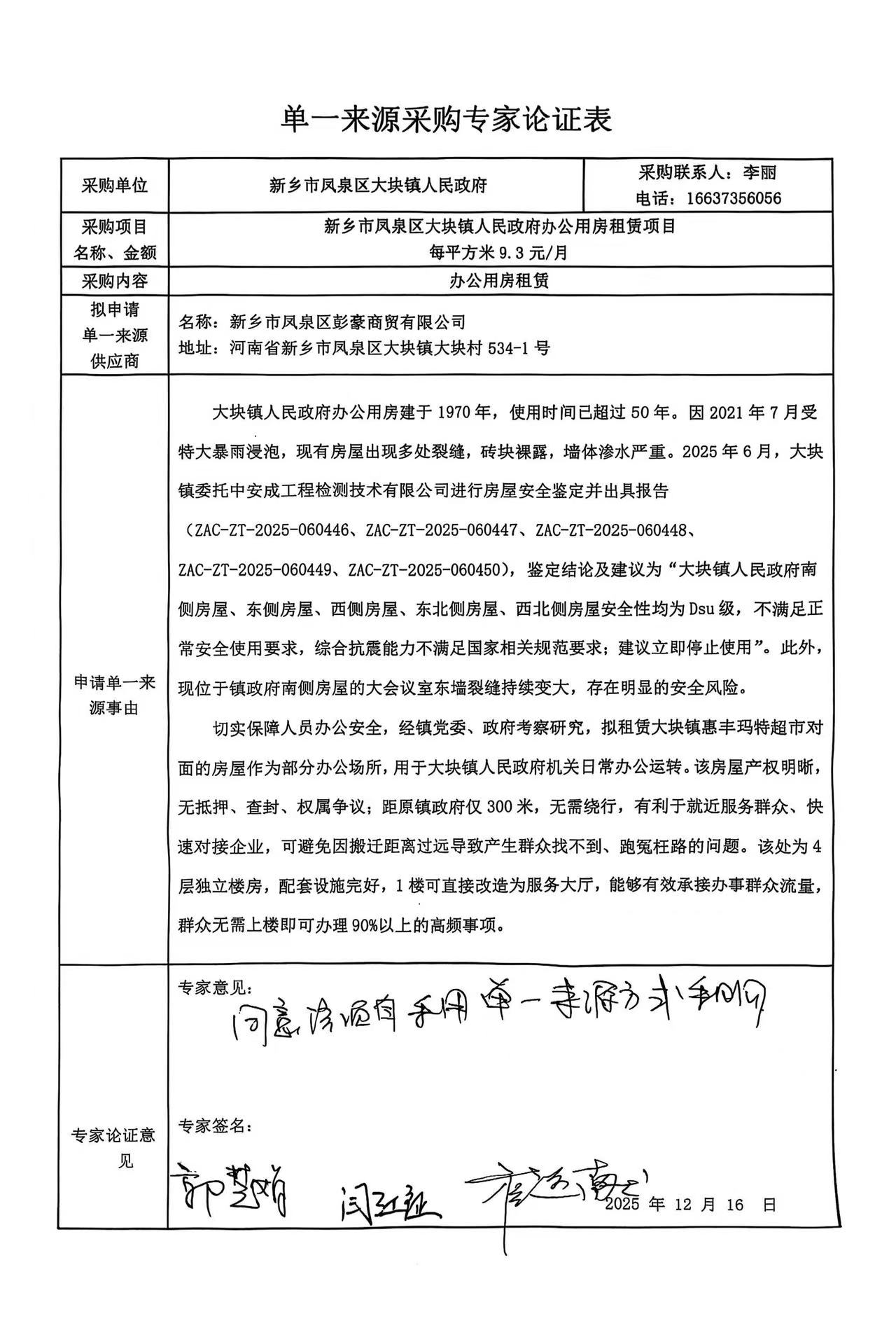
| 大块镇人民政府办公用房建于****年,使用时间已超过**年。因****年*月受特大暴雨浸泡,现有房屋出现多处裂缝,砖块裸露,墙体渗水严重。****年*月,大块镇委托中安成工程检测技术有限公司进行房屋安全鉴定并出具报告(******************、******************、******************、******************、******************),鉴定结论及建议为“大块镇人民政府南侧房屋、东侧房屋、西侧房屋、东北侧房屋、西北侧房屋安全性均为***级,不满足正常安全使用要求,综合抗震能力不满足国家相关规范要求;建议立即停止使用”。此外,现位于镇政府南侧房屋的大会议室东墙裂缝持续变大,存在明显的安全风险。 切实保障人员办公安全,经镇党委、政府考察研究,拟租赁大块镇惠丰玛特超市对面的房屋作为部分办公场所,用于大块镇人民政府机关日常办公运转。该房屋产权明晰,无抵押、查封、权属争议;距原镇政府仅***米,无需绕行,有利于就近服务群众、快速对接企业,可避免因搬迁距离过远导致产生群众找不到、跑冤枉路的问题。该处为*层独立楼房,配套设施完好,*楼可直接改造为服务大厅,能够有效承接办事群众流量,群众无需上楼即可办理**%以上的高频事项。 | ||||||||||||||||
| 二、拟定供应商信息 | ||||||||||||||||
| *.名称:新乡市凤泉区彭豪商贸有限公司 | ||||||||||||||||
| *.地址:河南省新乡市凤泉区大块镇大块村*****号 | ||||||||||||||||
| 三、专家论证意见(不少于三名行业技术专家) | ||||||||||||||||
|
||||||||||||||||
| 四、公示期限 | ||||||||||||||||
| ****年**月**日**时**分至****年**月**日**时**分(北京时间,法定节假日除外。) | ||||||||||||||||
| 五、异议反馈时限 | ||||||||||||||||
| ****年**月**日**时**分至****年**月**日**时**分 | ||||||||||||||||
| 六、其他需要公示内容 | ||||||||||||||||
| 请潜在供应商、单位或个人对采用单一来源方式有异议的,请于异议反馈时限内以书面形式向采购代理机构中科经纬工程技术有限公司提出异议(加盖单位公章且法人代表人或其授权代表携带企业营业执照原件及本人身份证件(原件)一并提交(邮寄、传真件不予受理),异议须阐明供应商非唯一性意见,并注明联系人名称、地址、联系电话,附相关证明和依据材料。 本次论证公告在《河南省政府采购网》、《新乡市政府采购网》上发布,论证公告期限为*个工作日。 | ||||||||||||||||
| 七、联系方式 | ||||||||||||||||
| *. 采购人信息 | ||||||||||||||||
| 名称:新乡市凤泉区大块镇人民政府 | ||||||||||||||||
| 地址:新乡市凤泉区大块镇 | ||||||||||||||||
| 联系人:李丽 | ||||||||||||||||
| 联系方式:*********** | ||||||||||||||||
| *.财政部门信息 | ||||||||||||||||
| 名称:新乡市凤泉区财政局 | ||||||||||||||||
| 地址:新乡市凤泉区双坛路**号 | ||||||||||||||||
| 联系人:/ | ||||||||||||||||
| 联系方式:************ | ||||||||||||||||
| *.采购代理机构信息 | ||||||||||||||||
| 名称:中科经纬工程技术有限公司 | ||||||||||||||||
| 地址:河南自贸试验区郑州片区(经开)经南三路*号**号楼东*单元*号 | ||||||||||||||||
| 联系人:孙婧雅 | ||||||||||||||||
| 联系方式:*********** |



