尉氏县农业农村局2025年尉氏县农业社会化服务项目(十四包段)-中标公告
2025-08-20
河南/开封 中标结果
尉氏县农业农村局2025年尉氏县农业社会化服务项目(十四包段)-中标公告
河南/开封-2025-08-20 00:00:00
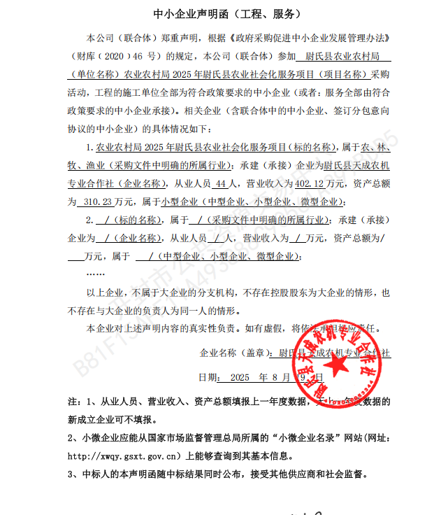
公告内容文档
河南/开封-2025-08-20 00:00:00
尉氏县农业农村局****年尉氏县农业社会化服务项目(十四包段)*中标公告
发布机构:河南铭巨工程管理咨询有限公司
发布日期:********** **:**
访问次数:****
| 一、项目基本情况 | |||||||||||||||||||||||||||||||
| *、采购项目编号:尉财公开采购******* | |||||||||||||||||||||||||||||||
| *、采购项目名称:尉氏县农业农村局****年尉氏县农业社会化服务项目 | |||||||||||||||||||||||||||||||
| *、采购方式:公开招标 | |||||||||||||||||||||||||||||||
| *、招标公告发布日期:****年**月**日 | |||||||||||||||||||||||||||||||
| *、评审日期:****年**月**日 | |||||||||||||||||||||||||||||||
| 二、采购项目用途、数量、简要技术要求、合同履行日期: | |||||||||||||||||||||||||||||||
| *、服务内容:主要服务内容为小麦播前土地深耕及旋耕等,详见招标文件; *、服务地点:采购人指定地点; *、采购范围:招标文件包含的全部内容; *、服务期限:合同签订之日起至****年**月**日; *、服务质量:合格,符合现行国家和行业质量验收标准; *、包段划分:本次采购项目共划分为十五个包段; 十四包段:永兴镇丁岗村、吴庄村、东黎岗村、三柳村等村小麦播前土地深耕及旋耕; *、合同履行期限:同服务期限; *、本项目是否接受联合体投标:否 *、是否接受进口产品:否 **、是否专门面向中小企业:是 | |||||||||||||||||||||||||||||||
| 三、中标情况 | |||||||||||||||||||||||||||||||
|
|||||||||||||||||||||||||||||||
| 四、评审专家名单 | |||||||||||||||||||||||||||||||
| 肖学猛、师建领、樊合社、何闪闪、滑起峰(采购人代表) | |||||||||||||||||||||||||||||||
| 五、代理服务收费标准及金额: | |||||||||||||||||||||||||||||||
| 收费标准:按照招标文件要求收取 | |||||||||||||||||||||||||||||||
| 收费金额:*,***.**元 | |||||||||||||||||||||||||||||||
| 六、中标公告发布的媒介及中标公告期限 | |||||||||||||||||||||||||||||||
| 本次中标公告在《河南省政府采购网》《开封市公共资源交易信息网》上发布,中标公告期限为*个工作日 。 | |||||||||||||||||||||||||||||||
| 七、其他补充事宜 | |||||||||||||||||||||||||||||||
| 提出质疑的渠道和方式:根据汴公管办(****)**号文规定,若供应商对上述结果有质疑,可在中标(成交)公告发布之日起七个工作日内线上提起,逾期将不再受理,采购人或采购代理机构应当在规定时间内对供应商的质疑函(异议书)进行回复,但答复的内容不涉及商业秘密。(开封市公共资源交易信息网重要文件栏中有政府采购项目质疑、投诉文本格式及要求)。 | |||||||||||||||||||||||||||||||
| 八、凡对本次公告内容提出询问,请按以下方式联系 | |||||||||||||||||||||||||||||||
| *. 采购人信息 | |||||||||||||||||||||||||||||||
| 名称:尉氏县农业农村局 | |||||||||||||||||||||||||||||||
| 地址:尉氏县建设路中段 | |||||||||||||||||||||||||||||||
| 联系人:王先生 | |||||||||||||||||||||||||||||||
| 联系方式:************* | |||||||||||||||||||||||||||||||
| *.采购代理机构信息(如有) | |||||||||||||||||||||||||||||||
| 名称:河南铭巨工程管理咨询有限公司 | |||||||||||||||||||||||||||||||
| 地址:河南省开封市顺河回族区铁塔街道北门大街***号***室 | |||||||||||||||||||||||||||||||
| 联系人:陈女士 | |||||||||||||||||||||||||||||||
| 联系方式:************* | |||||||||||||||||||||||||||||||
| *.项目联系方式 | |||||||||||||||||||||||||||||||
| 项目联系人:陈女士 | |||||||||||||||||||||||||||||||
| 联系方式:************* | |||||||||||||||||||||||||||||||



