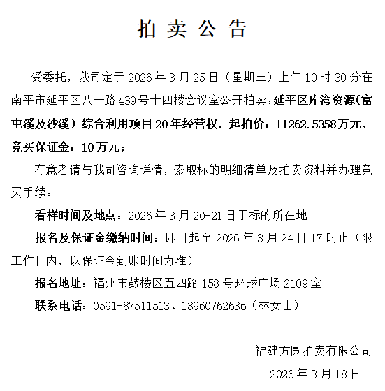
【南平市-福建方圆拍卖有限公司】延平区库湾资源(富屯溪及沙溪)综合利用项目20年经营权
2026-03-18
福建/南平 产权|出让|拍卖|挂牌
【南平市-福建方圆拍卖有限公司】延平区库湾资源(富屯溪及沙溪)综合利用项目20年经营权
福建/南平-2026-03-18 00:00:00
福建/南平-2026-03-18 00:00:00
延平区库湾资源(富屯溪及沙溪)综合利用项目**年经营权
**********



