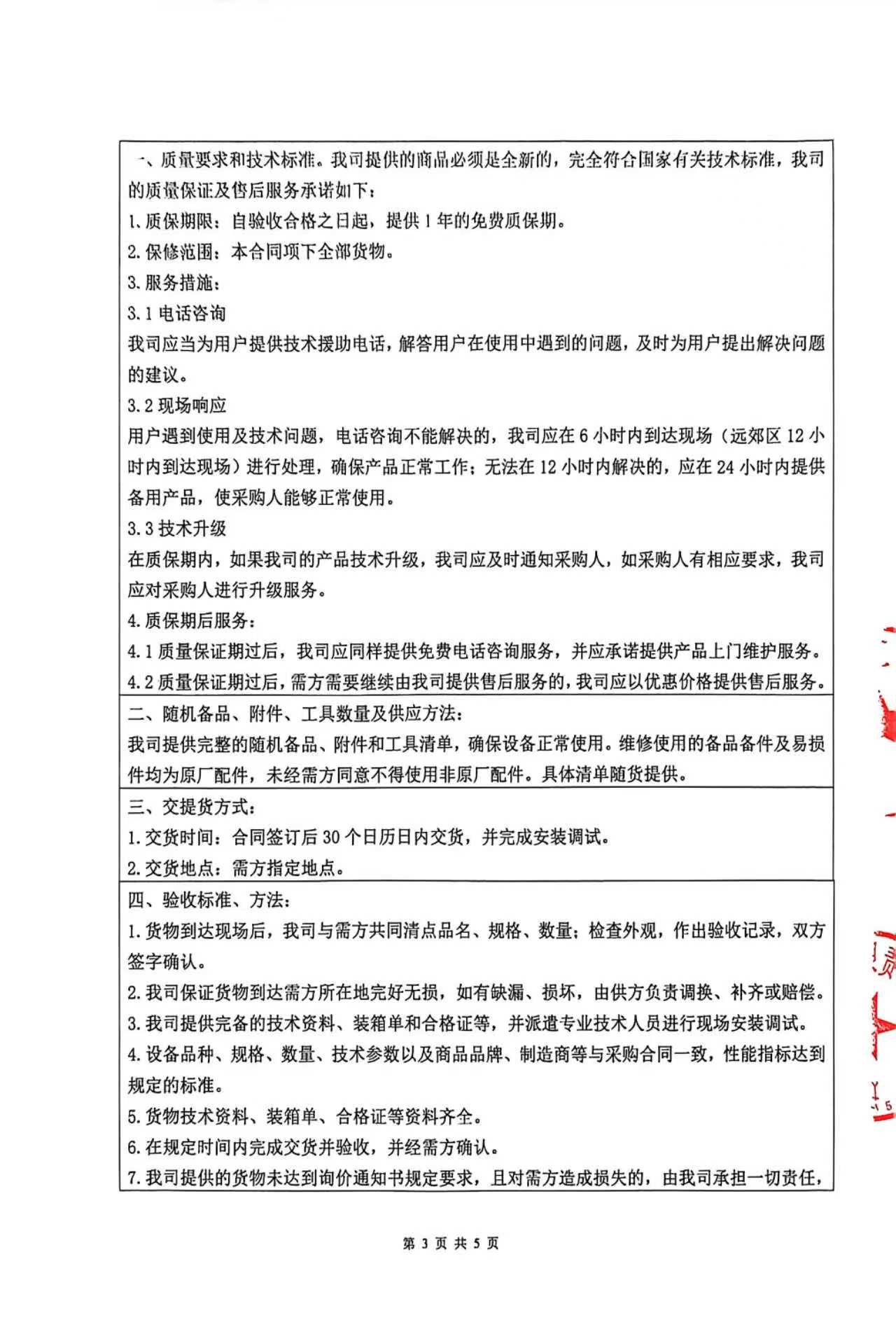
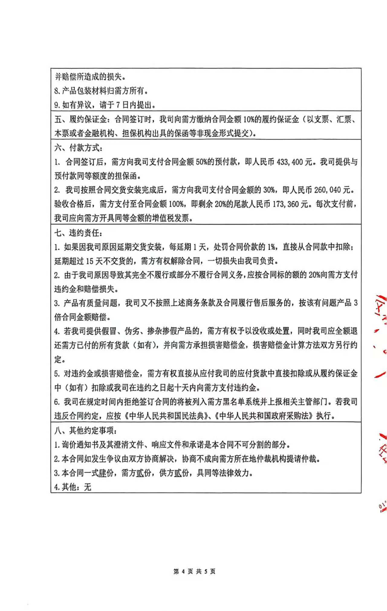
重庆市政府采购购销合同(黔江项目)
2026-03-05
重庆 中标结果
重庆市政府采购购销合同(黔江项目)
重庆-2026-03-05 00:00:00
,
,,,
,
,
微信
微博
重庆-2026-03-05 00:00:00
,
部门
乡镇
- 索引号 ******************/**********
- 主题分类 林业
- 体裁分类 采购与招标
- 成文日期 **********
- 发布日期 **********
- 文件标题 重庆市政府采购购销合同(黔江项目)
- 发布机构 黔江区林业局
- 有效性
重庆市政府采购购销合同(黔江项目)





-
国务院部门网站
-
地方政府网站
-
市政府部门网站
-
区(县)政府网站
-
其他网站
版权所有:重庆市黔江区人民政府
主办:重庆市黔江区人民政府办公室
主办:重庆市黔江区人民政府办公室
微信
微博







