南宁双汇供电设备预防性试验招标公告
2026-02-26
河南/漯河 招标采购
南宁双汇供电设备预防性试验招标公告
河南/漯河-2026-02-26 00:00:00
河南/漯河-2026-02-26 00:00:00
南宁双汇供电设备预防性试验招标公告
发布者:双汇新闻中心发布时间:********** **:**:**
一、招标时间:拟定****年*月*日
二、招标地点:拟定南宁双汇屠宰业会议室
三、招标方式:面向社会公开招标
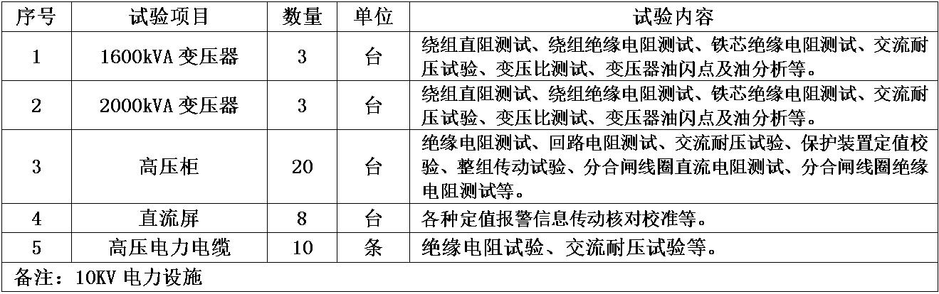
四、招标内容:详细见下表

五、相关要求:
*、资质要求:参与投标单位必须拥有营业执照,具备《承装(修、试)电力设施许可证》承试类三级及以上资质;
*、试验操作人员相关要求:试验操作人员持有效高压电工作业证,必须缴纳社会保险或者商业保险,商业保险保额不得低于***万元,其中死亡、伤残、误工赔偿等保额不低于**万元,医疗赔偿保额不低于**万元;
*、招标方式:招标内容所列举的检测项目总价不得高于*.*万元,共分为两次报价,首次报价公开,二次报价不公开,且二次报价不得高于一次报价,根据报价以及资质综合评定确定中标单位;
*、保证金及付款方式:招标当天缴纳保证金****元(现金),中标单位转为合同履约保证金,不中标单位当场如数退还;中标单位按照要求完成试验并提供报告后,提供合规发票,南宁双汇**个工作日内全额付款;
*、其他要求:中标单位在开展试验工作期间必须遵守南宁双汇厂纪厂规,签订《外来施工安全管理协议》,如有违反按照相关规定进行处理,未尽事宜,将在合同中进一步约定。
*、报名截止时间:****年*月*日
*、联系人:潘工*********** 刘主任***********
*、地址:广西*东盟经济技术开发区宁武路*号
南宁双汇食品有限公司
****年*月**日



