众采
首页
产品套餐
登录
|
注册
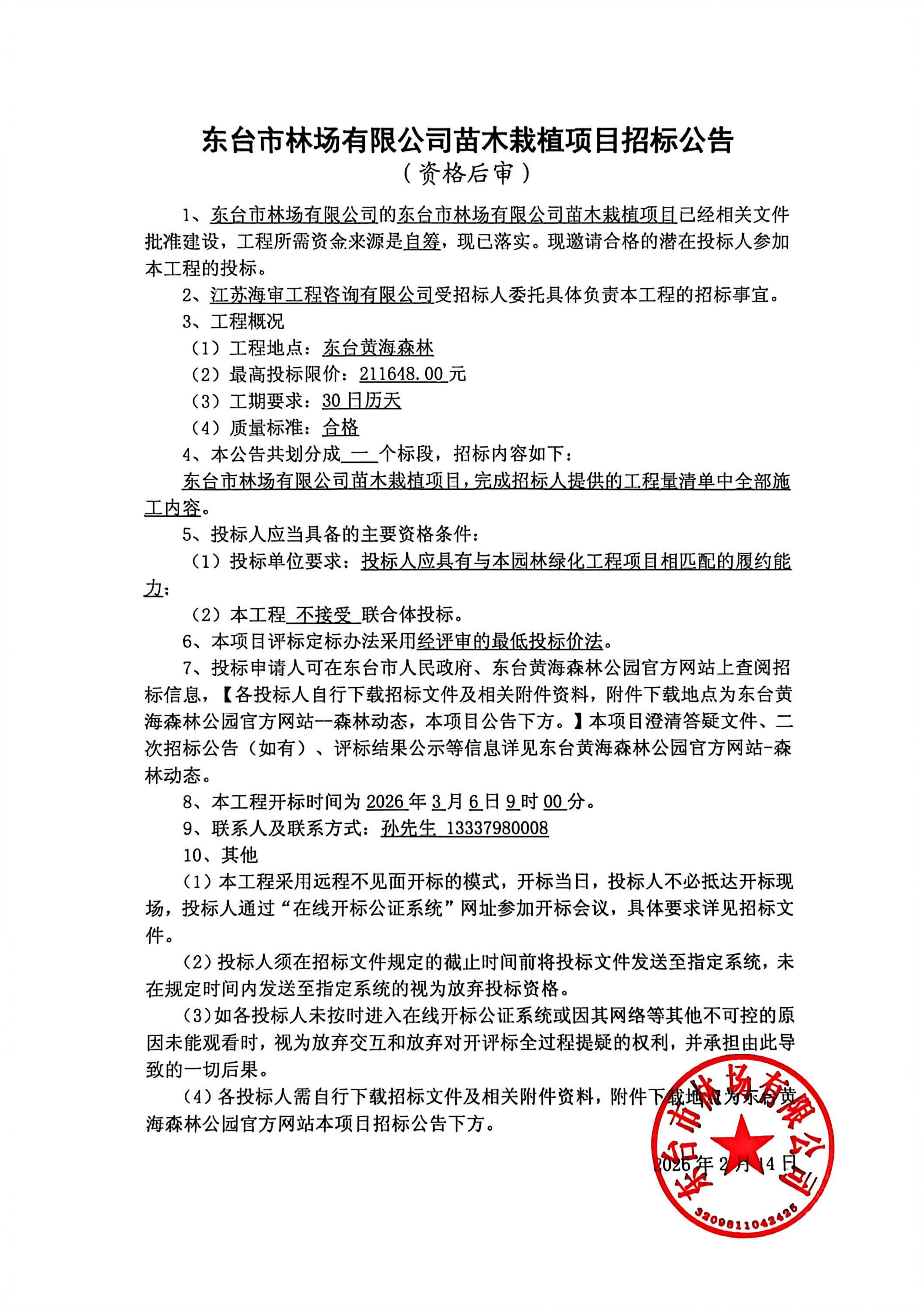
东台市林场有限公司苗木栽植项目招标公告
2026-02-14
江苏/盐城
招标采购
东台市林场有限公司苗木栽植项目招标公告
江苏/盐城-2026-02-14 00:00:00
索 引 号:
*********/**********
组配分类:
招标公告
主题分类:
其他
体裁分类:
公告
发布机构:
东台市政府办
公开方式:
主动公开
文 号:
时效:
有效
东台市林场有限公司苗木栽植项目招标公告
发布日期:**********
来源:黄海森林公园
打印本页
关闭本页
微信客服
公众号
小程序
法律声明
|
服务协议
|
隐私条款
|
站点地图
|
XML地图
|
新闻栏目
© 众采招标网 南京预见商擎信息科技有限公司 版权所有
|
苏ICP备19019254号-5
京公网安备 11010804033151号
用户反馈
服务协议
隐私协议
法律声明