肃南县地下水超采区治理项目勘察设计招标计划
2026-02-10
甘肃/张掖 招标采购
肃南县地下水超采区治理项目勘察设计招标计划
甘肃/张掖-2026-02-10 00:00:00


甘肃/张掖-2026-02-10 00:00:00
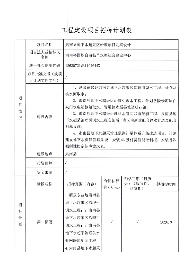
肃南县地下水超采区治理项目勘察设计
发布时间:**********发布单位:甘肃中水智诚工程管理有限公司
浏览次数:***


| 招标项目名称 | 肃南县地下水超采区治理项目勘察设计 | ||
| 招标人 | 代理机构 | ||
| 项目批准文件名称 | 项目批准文件文号 | ||
| 合同预计金额(单位:万元) | 招标文件计划发布时间 | ********** | |
| 招标内容与范围 | ![]() ![]() | ||
| 主要建设内容 | |||



