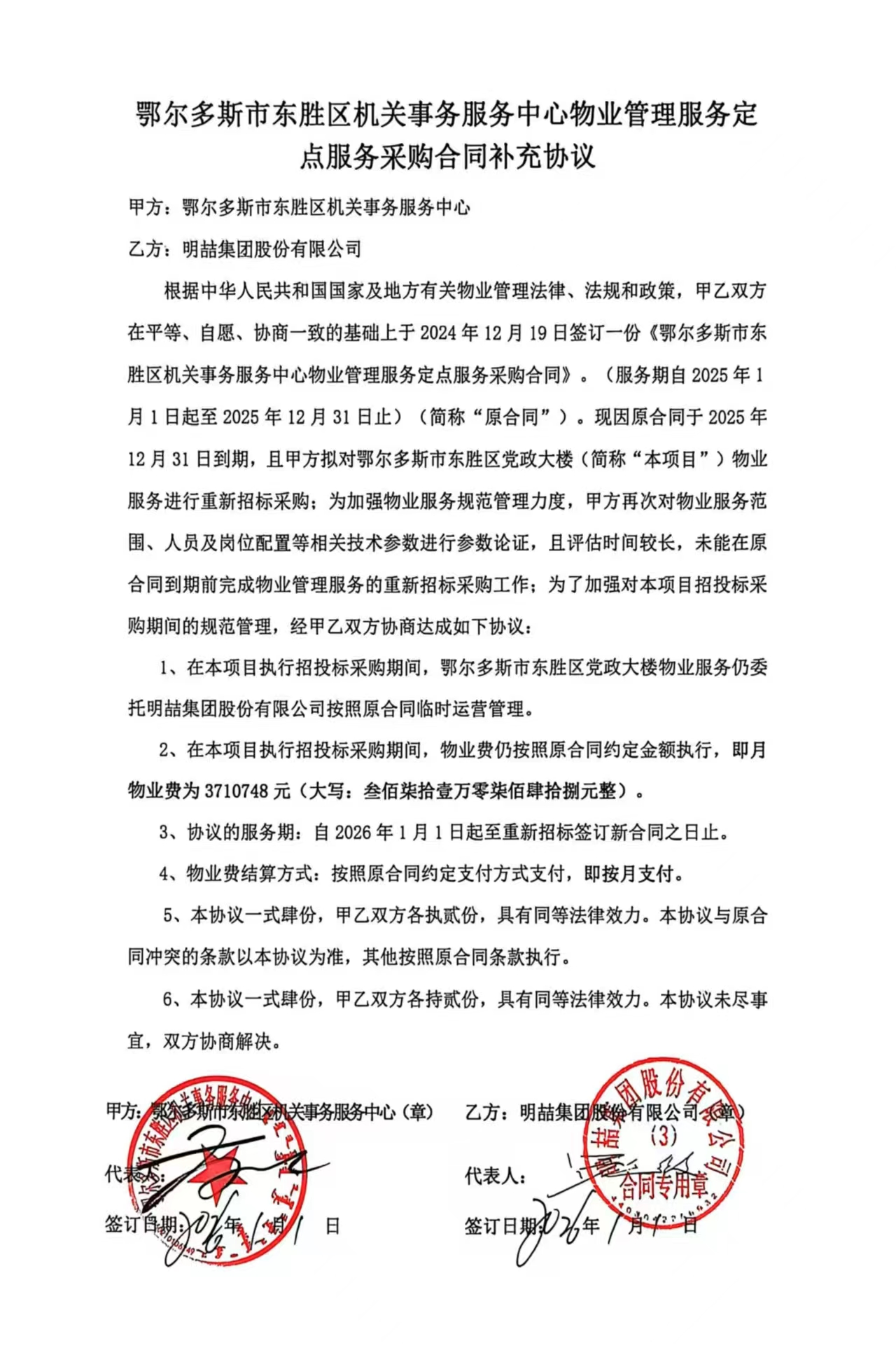
鄂尔多斯市东胜区机关事务服务中心鄂尔多斯市东胜区机关事务服务中心物业管理服务定点服务采购合同|NMGZFCG-HT-2024-854598|3710748政府采购合同公告
2026-02-12
内蒙古/鄂尔多斯 中标结果
鄂尔多斯市东胜区机关事务服务中心鄂尔多斯市东胜区机关事务服务中心物业管理服务定点服务采购合同|NMGZFCG-HT-2024-854598|3710748政府采购合同公告
内蒙古/鄂尔多斯-2026-02-12 00:00:00
内蒙古/鄂尔多斯-2026-02-12 00:00:00
|
鄂尔多斯市东胜区机关事务服务中心鄂尔多斯市东胜区机关事务服务中心物业管理服务定点服务采购合同|**********************|*******政府采购合同公告
【信息时间: ****/*/** 【该公告信息由“内蒙古自治区政府采购网”自动推送至本网站,联系电话:************】 |
||||||||||||
一、合同编号:鄂尔多斯市东胜区机关事务服务中心物业管理服务定点服务采购合同|*********二、合同名称:鄂尔多斯市东胜区机关事务服务中心物业管理服务定点服务采购合同|**********************|*******三、项目编号:鄂尔多斯市东胜区机关事务服务中心物业管理服务定点服务采购合同|*******************四、项目名称:鄂尔多斯市东胜区机关事务服务中心物业管理服务定点服务采购合同|**********************|*******五、合同主体采购人(甲方):鄂尔多斯市东胜区机关事务服务中心 地址:鄂尔多斯市东胜区 联系方式:******* 供应商(乙方):明喆集团股份有限公司 地址:深圳市罗湖区笋岗街道笋西社区梅园路**号润弘大厦**第*层***层(一照多址企业) 联系方式:*********** 六、合同主要信息主要标的:
合同金额: ***,***.**元,大写(人民币):叁拾柒万伍仟肆佰玖拾贰元叁角陆分 履约期限:****年**月**日至****年**月**日 履约地点:党政大楼 采购方式:电子卖场 七、合同签订日期****年**月**日 八、合同公告日期****年**月**日 九、其他补充事宜
合同附件: 鄂尔多斯市东胜区机关事务服务中心 ****年**月**日 |
||||||||||||
|
||||||||||||



