陕西/西安-2026-02-05 11:04:23
招标公告
一、招标条件
本次招标项目为长安区贾里村城中村改造项目一期***工程总承包一标段,招标类型为物资采购招标人为陕西建工集团股份有限公司。项目已具备招标条件,现对该项目电线电缆(***)进行公开招标。
二、项目概况及招标范围:
*、工程概况:本工程共**栋楼,地下*层,地上*栋**层、*栋**层、*栋**层,结构形式为剪力墙结构。
工程地点:西安市长安区郭杜街道、王曲街道,神禾二路以南,恒大养生谷以东,常瑞街以西,滈河以北。
结构类型:剪力墙结构。
建筑面积:******.**㎡。
*、招标范围及工作内容:
招标施工范围:贾里村项目***标段范围内 。
采购内容包括:包括但不限于电线电缆供应。
技术标准:/ 。
质量标准/设备要求:合格 。
安全要求:零安全事故。
进度要求(主要工期节点):工期应满足建设单位及甲方总工期及阶段工期要求。
*、其他要求:/。
三、投标人资格要求:
*、投标人为独立法人资格,具有相应的供应能力,满足现场需求。
*、具有投标平台会员资格,具有电线、电缆、建筑材料等制造、销售经营范围的有效营业执照。
*、近三年施工业绩及企业资信良好,无不良记录,类似工程完成情况良好。
*、本项目不接受联合体投标。投标单位为同一人或者存在控股、管理关系的不同单位,不得参加同一项目投标的报名。
*、供应商不得存在以下情况:
(*)与招标人存在利害关系且可能影响招标公正性。
(*)与本招标项目的其他投标人为同一个单位负责人。
(*)与本招标项目的其他投标人存在控股、管理关系。
(*)为本工程项目的相关监理人,或者与本工程项目的相关监理人存在隶属关系或者其他利害关系。
(*)被依法暂停或者取消投标资格。
(*)在最近三年内发生重大产品质量问题(以相关行业主管部门的行政处罚决定或司法机关出具的有关法律文书为准)。
(*)被工商行政管理机关在全国企业信用信息公示系统中列入严重违法失信企业名单;被列入陕建集团不合格供应商名录。
*、公告未述内容详见招标文件,不一致时,以招标文件为准。
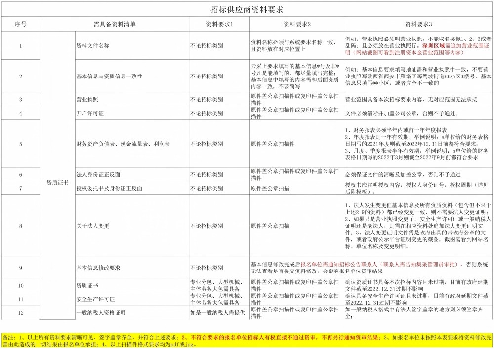
*、除以上***条,投标人在平台提交的注册资料还必须满足附件一《供应商平台注册资料要求》。
四、投标报名:
*、公开报名截止时间:自招标公告发布之日起*日截止报名。
*、报名地点:陕建云采电子商务平台(****://******.***)。
*、逾期报名或者未报名的投标人(签收不等同于报名),招标人不予受理。
五、投标保证金
*、本次投标保证金为¥/万元整(中标后自动转为履约诚意金,投标保证金以公对公转账形式支付,并注明投标单位、项目名称、招标内容。)
账号:********************;开户行:中国建设银行金花路支行。
*、投标保证金缴纳截止时间:自招标文件发布之日起*个工作日。
*、对于未能按要求提交投标保证金的投标人,招标人可以视为未响应招标文件内容而取消投标资格。
*、投标人缴纳投标保证金时需上传缴纳凭证,待财务审核完后,方可领取招标文件进行投标报价。
*、招标人在确定中标单位后无息返还未中标单位的投标保证金。
六、招标文件的获取
凡有意参加投标者,请于招标文件发布之日起*日内在陕建云采电子商务平台(****://******.***)。
七、投标文件的递交
*、投标文件递交的截止时间为招标文件发布之日起*日内(具体时间以招标平台设置时间为准),标书递交方式为:
(*)陕建云采电子商务平台(****://******.***)上递交电子扫描签章完整的投标文件***格式。
(*)逾期送达、或未送达指定地点以及提供虚假资料的投标文件,招标人不予受理。
八、联系方式:
招标机构:陕西建工集团股份有限公司
地 址:陕西省西安市莲湖区北大街***号
联 系 人:梁*联系电话:***********




