安徽/六安-2026-02-03 00:00:00
安徽省九龙监狱迁建工程配套安防基础设施项目(监狱部分)答疑澄清(一)
安徽省九龙监狱迁建工程配套安防基础设施
同类项目:安防基础设施***;项目(监狱部分)答疑澄清(一)
各投标人:
安徽省九龙监狱迁建工程配套安防基础设施项目(监狱部分)(招标项目编号:**************/**************),现答疑澄清内容如下:
一、疑问回复
疑问*:招标文件对于业绩要求其内容中至少须同时包含以下基础系统中的任意*项(系统功能类似即可,系统名称无须完全一致):综合布线系统,计算机网络系统,音视频监控系统,门禁系统,监听对讲系统,多媒体会议系统,***设备,周界振动传感报警系统,中心机房,指挥中心,区域管控系统,手机屏蔽系统。
投标业绩中同一个系统包含多个招标文件所述系统,如安全防范系统,其包含多个子系统,涵盖招标文件中所列的音视频监控系统及门禁系统,是否可以视为该系统同时满足招标文件要求中所包含的基础系统中的音视频监控系统,门禁系统两项系统。
回复:投标人按招标文件要求提供相应证明材料,若业绩中安全防范系统能够同时包含招标文件要求基础系统中的音视频监控系统、门禁系统两项内容(系统功能类似即可,系统名称无须完全一致),按两项系统予以认可;其他以此类推。
疑问*:根据《安全防范工程技术标准》(************)内容描述,“安全防范系统”的核心子系统包括“入侵报警系统”、“视频安防监控系统”、“出入口控制系统”等,其他常见子系统有“电子巡查系统”、“访客对讲系统”等。在投标时提供的业绩证明材料中,如能体现“安全防范系统”,是否可以视为满足招标文件中系统要求的“音视频监控系统”或“门禁系统”。
回复:投标人按招标文件要求提供相应证明材料,若业绩中安全防范系统能够包含招标文件要求基础系统中的音视频监控系统或门禁系统内容(系统功能类似即可,系统名称无须完全一致),按相应系统予以认可;其他以此类推。
疑问*:人员业绩:“近五年以来(自开标之日向前推算五年,以验收证明材料最晚落款时间为准),投标人拟派项目负责人以项目负责人(或项目经理)身份在中华人民共和国境内(不含港澳台)具有已完工的公共建筑的智能化(或信息化)工程施工(或供货及安装)业绩,且单个合同总金额不少于****万元。业绩内容中至少须同时包含以下基础系统中的任意*项(系统功能类似即可,系统名称无须完全一致):综合布线系统,计算机网络系统,音视频监控系统,门禁系统,监听对讲系统,多媒体会议系统,***设备,周界振动传感报警系统,中心机房,指挥中心,区域管控系统,手机屏蔽系统。每提供一个满足上述要求的业绩,得*分,满分*分。”设置不合理。
建议修改为“近五年以来(自开标之日向前推算五年,以验收证明材料最晚落款时间),投标人拟派项目负责人以项目负责人(或项目经理)或技术负责人身份在中华人民共和国境内(不含港澳台)具有已完工的公共建筑的智能化(或信息化)工程施工(或供货及安装)业绩,且单个合同总金额不少于****万元。业绩内容中至少须同时包含以下基础系统中的任意*项(系统功能类似即可,系统名称无须完全一致):综合布线系统,计算机网络系统,音视频监控系统,门禁系统,监听对讲系统,多媒体会议系统,***设备,周界振动传感报警系统,中心机房,指挥中心,区域管控系统,手机屏蔽系统。每提供一个满足上述要求的业绩,得*分,满分*分。注:(*)人员业绩提供的业绩证明资料同投标人须知前附表附录*中规定提供的业绩证明材料;(*)本招标项目人员业绩(详细评审)数量*个;(*)平安城市、智慧城市、天网工程(雪亮)、轨道交通智能化等项目业绩不予认可。”
理由*:我公司拟派项目负责人既有担任项目负责人的业绩经历,也有担任技术负责人的业绩经历。即,该项目负责人在“已完工的公共建筑的智能化(或信息化)工程施工(或供货及安装)业绩”中担任过项目负责人,另外也在“已完工的公共建筑的智能化(或信息化)工程施工(或供货及安装)业绩”中担任过技术负责人。他不仅具备全面、系统的项目统筹管理能力,也有深厚、扎实的技术主导能力,完全能够全面匹配本项目的实施要求。但是根据评分办法要求,只能是在两个项目上担任过项目经理的项目负责人才能满足招标要求,这种做法缩小了优秀候选人的范围,导致真正综合能力强的投标人无法获得相应分数,违背了通过竞争择优选择中标人的初衷,属于明显的不合理的条件限制。
理由*:在安徽合肥公共资源交易中心查询,****年已完成招标的与本项目体量相近智能化项目合肥市博物馆项目智能化及安防
同类项目:智能化及安防***;工程(合同估算价:****万元)(截图*)、中国科大科技商学院智能化工程项目(合同估算价:****万元)(截图*)均将项目负责人或技术负责人担任项目负责人(项目经理)或技术负责人的岗位业绩作为评分业绩。
截图*

截图*

回复:按招标文件要求内容执行,业绩设置不存在违反导则及法律法规的情况。
疑问*:招标文件**页、*******等处根据招标文件对业绩中系统要求如下:业绩内容中至少须同时包含以下基础系统中的任意*项(系统功能类似即可,系统名称无须完全一致):综合布线系统,计算机网络系统,音视频监控系统,门禁系统,监听对讲系统,多媒体会议系统,***设备,周界振动传感报警系统,中心机房,指挥中心,区域管控系统,手机屏蔽系统。
疑问:根据招标文件所述系统功能类似即可,系统名称无须完全一致。作为安全防范系统子系统的音视频监控系统、门禁系统,在部分项目中体现为安全防范系统。因此在本项目投标中安全防范系统是否能被认可为音视频监控系统、门禁系统。
回复:见疑问*回复内容。
疑问*:
*.拟任项目负责人具有机电工程或电子工程或电子信息或通信工程或建筑电气等相关专业高级工程师及以上职称或高级信息系统项目管理师证书,得*分。
*.近五年以来(自开标之日向前推算五年,以验收证明材料最晚落款时间为准),投标人拟派项目负责人以项目负责人(或项目经理)身份在中华人民共和国境内(不含港澳台)具有已完工的公共建筑的智能化(或信息化)工程施工(或供货及安装)业绩,且单个合同总金额不少于****万元。每提供一个满足上述要求的业绩,得*分,满分*分。
*.近五年以来(自开标之日向前推算五年,以颁奖时间为准),投标人参建或承建的公共建筑工程【该公共建筑工程中的智能化(或信息化)项目(或工程)须由投标人承建】或承建的公共建筑工程的智能化(或信息化)项目(或工程)获得地市级及以上的行政主管部门或国内依法注册的协会(或学会)颁发的奖项或荣誉,每个得*分,本小项满分*分。
以上评分内容对项目负责人(或项目经理)的评分要求非常苛刻,有限制绝大部分投标人的嫌疑,且最近招标的同等规模(甚至远超此项目规模的)的安徽大学未来学院智能化、安徽中医药大学第一附属医院国家中医疫病防治基地项目智能化工程、中国科大科技商学院智能化、安徽汽车职业技术学院创新实践·图文信息中心建设项目智能化等项目都设置是项目经理或技术负责人的业绩或获奖,保证项目有更多的优秀企业竞争,营造良好的营商环境,建议将上述第三条修改为:
近五年以来(自开标之日向前推算五年,以颁奖时间为准),投标人拟派项目负责人(或技术负责人)参建或承建的公共建筑工程【项目负责人(或技术负责人)须为该公共建筑工程中的智能化(或信息化)项目(或工程)的项目负责人(或项目经理)】获得地市级及以上优质工程奖项【如“鲁班奖”、“国家优质工程奖”、安徽省“黄山杯”(安徽省外奖项须等同于“黄山杯”)、合肥市“琥珀杯”(合肥市外奖项须等同于“琥珀杯”)等】,每个得*分,本项满分*分。
回复:按招标文件要求内容执行,奖项设置不存在违反导则及法律法规的情况。
疑问*:安徽省九龙监狱迁建工程配套安防基础设施项目(监狱部分)兼容性要求及系统对接要求疑问如下:
第五章供货要求
七、兼容性要求
|
序号 |
系统名称 |
主要产品兼容性要求 |
|
* |
计算机网络 |
***、***、接入交换机、汇聚交换机、核心交换机要求同一品牌。 |
|
* |
音视频监控系统 |
超广角监舍半球、网络半球摄像机、网络枪式摄像机、低温摄像机、人脸抓拍枪式摄像机、人脸抓拍半球摄像机、防油污枪型摄像机、防油污半球摄像机、防水防雾半球摄像机、电梯摄像机、室内球机、室外球机、内围墙周界摄像机、外围墙周界摄像机、室外网络枪式摄像机、室外人脸抓拍枪式摄像机、全景多目拼接摄像机、***°高空全景摄像机、***°高空全景摄像机、室外车辆抓拍摄像机、存储阵列主机、智能分析设备要求同一品牌。 |
|
* |
门禁系统 |
集中管理软件、人脸识别终端、监舍门禁一体机要求同一品牌。 |
|
* |
监听对讲系统 |
对讲主机、对讲分机要求同一品牌。 |
|
* |
信息发布 |
所有信息发布的液晶电视要求同一品牌。 |
|
户内全彩***屏、发送盒要求同一品牌。 |
||
|
信息发布平台管理软件、发布盒要求同一品牌。 |
||
|
* |
多媒体会议 |
分体视频会议终端、会议摄像机要求同一品牌,能够与省司法厅已经建成的***平台实现数字互连互通。 |
|
所有多媒体会议的**寸液晶电视要求同一品牌。 |
||
|
户内全彩***屏、发送盒要求与信息发布中的户内全彩***屏、发送盒同一品牌。 |
||
|
* |
楼宇***设备 |
所有楼宇***设备中的***主机要求同一品牌。 |
|
* |
周界振动传感报警系统 |
振动探测器、振动探测主机、智能集成平台要求同一品牌。 |
|
* |
大门一体化安防设施 |
人脸识别终端与门禁系统中的人脸识别终端要求同一品牌。 |
|
车行通道车辆抓拍系统与音视频监控系统中的摄像机要求同一品牌。 |
||
|
** |
中心机房 |
服务器机柜、中心机房列间精密空调(含室外机)要求同一品牌。 |
|
中心机房的***主机要求与楼宇***设备中的***主机同一品牌。 |
||
|
** |
指挥中心 |
户内全彩***屏、发送盒要求与信息发布中的户内全彩***屏、发送盒同一品牌。 |
|
** |
分控中心 |
户内全彩***屏、发送盒要求与信息发布中的户内全彩***屏、发送盒同一品牌。 |
十、技术规范书文件


请明确以下内容:
(*)省局政法专网计算机网络系统用的品牌是哪家?
(*)九龙监狱情报指挥大平台是哪家品牌平台?
(*)省局视频会议系统用的是华为还是哪家品牌?
(*)省司法厅狱政管理平台是哪家品牌平台?
(*)与属地公安对接是否指与六安市公安局?
(*)六安中院庭审系统用的是哪家系统?
(*)执法执勤大平台用的是哪家平台?
(*)省厅远程探视帮教系统用的是哪家平台系统?
(*)省局情报指挥大平台用的是哪家平台?
(**)省局电教中心电子宣教系统用的是哪家产品?
回复:本项目强调系统兼容性与对接能力,相关技术要求已在技术规范书中明确;为保障技术中立与充分竞争,招标文件不指定对接系统品牌;招标人负责协调平台对接及协议开放,投标人负责完成所投产品协议开放及系统对接工作,确保功能与性能达标。投标人如需踏勘现场,可联系本次答疑澄清发布的踏勘联系电话。
疑问*:招标文件对业绩的要求为“上述业绩内容中至少须同时包含以下基础系统中的任意*项(系统功能类似即可,系统名称无须完全一致):综合布线系统,计算机网络系统,音视频监控系统,门禁系统,监听对讲系统,多媒体会议系统,***设备,周界振动传感报警系统,中心机房,指挥中心,区域管控系统,手机屏蔽系统。”。
公共建筑智能化设计遵循*******《智能建筑设计标准》,此标准把入侵报警系统、电子巡查系统、视频安防监控系统统一归为安全技术防范系统。因此,众多项目在涉及视频安防监控系统、入侵报警系统时,会表述为安全技术防范系统或综合安防系统。
在建筑智能化建设领域,将一卡通平台、门禁控制、消费管理及考勤系统整合为“一卡通管理系统”是行业内的标准实施惯例。在众多项目招标和合同中,凡涉及一卡通平台及门禁等子系统的建设内容,通常统称为“一卡通管理系统”。例如同属于司法厅管理“安徽警官职业学院新校区建设项目——智慧校园建设项目(一期)项目”就采用了这一标准模式。
恳请明确,业绩内容中包含安全技术防范系统或综合安防系统与音视频监控系统具有同等效力。业绩内容中包含一卡通管理系统与门禁系统具有同等效力。
回复:见疑问*回复内容。
疑问*:招标文件第***页规定:“本项目总承包管理及配合服务费在工程量清单、最高投标限价中不再单独计取费用,投标人在投标报价中须综合考虑此项费用,总承包管理费含在总报价中,最终结算按照合同签约价(不含设备费)的*%计取。”不明确。
智能化工程几乎都是设备且采用全费用综合清单方式报价,报价无法单独体现设备款,总承包服务费需要扣除设备款,设备款无法准确判别,这会导致潜在投标人无法准确核算项目成本也会造成后期和总包单位就总承包服务费造成不必要的纠纷!
恳请明确本项目设备费的具体计算规则(如按比例折算)。
回复:请投标人在投标报价中综合考虑此项费用,在费用支付时由审核单位核定总承包管理及配合服务费计算基数,该费用最高不超过投标总报价的*%。
疑问*:人员业绩(*分):“近五年以来(自开标之日向前推算五年,以验收证明材料最晚落款时间为准),投标人拟派项目负责人以项目负责人(或项目经理)身份在中华人民共和国境内(不含港澳台)具有已完工的公共建筑的智能化(或信息化)工程施工(或供货及安装)业绩,且单个合同总金额不少于****万元。业绩内容中至少须同时包含以下基础系统中的任意*项(系统功能类似即可,系统名称无须完全一致):综合布线系统,计算机网络系统,音视频监控系统,门禁系统,监听对讲系统,多媒体会议系统,***设备,周界振动传感报警系统,中心机房,指挥中心,区域管控系统,手机屏蔽系统。每提供一个满足上述要求的业绩,得*分,满分*分。”评分标准设置不合理。
*、同属司法厅管理,同样都是公共建筑智能化项目,同一时期招标,评分标准不仅不统一,更不合理。预算低的“安徽省九龙监狱迁建工程配套安防基础设施项目(监狱部分)”,要求的项目经理类似业绩(公共建筑智能化)*个,比预算高的“安徽警官职业学院新校区建设项目——智慧校园建设项目(一期)项目”,要求的项目经理类似业绩(公共建筑智能化)数量还多*个,而且要求的业绩金额占比预算金额也更高。存在人为抬高项目经理业绩数量及金额,故意拔高招标条件的情况。
*、安徽警官职业学院新校区建设项目——智慧校园建设项目(一期)项目(预算****万),建设地位于六安,项目于****年**月完成招标。招标文件项目负责人评分业绩要求为:每提供一个满足要求的业绩(****万),得*分,满分*分。提供*个符合条件的业绩即可获得本项全部分值,而且要求的****万的业绩,合同金额仅为预算价的**.*%。
*、安徽省九龙监狱迁建工程配套安防基础设施项目(监狱部分)项目(预算****万),建设地同样位于六安,同样为安徽省司法厅下属单位,招标文件项目负责人业绩却要求:每提供一个满足上述要求的业绩(****万),得*分,满分*分。需提供*个符合条件的业绩才能拿满本项分值,而且求的****万的业绩,合同金额却为预算价的**.*%。
建议本项目人员业绩改为:“近五年以来(自开标之日向前推算五年,以验收证明材料最晚落款时间为准),投标人拟派项目负责人以项目负责人(或项目经理)身份在中华人民共和国境内(不含港澳台)具有已完工的公共建筑的智能化(或信息化)工程施工(或供货及安装)业绩,且单个合同总金额不少于****万元。业绩内容中至少须同时包含以下基础系统中的任意*项(系统功能类似即可,系统名称无须完全一致):综合布线系统,计算机网络系统,音视频监控系统,门禁系统,监听对讲系统,多媒体会议系统,***设备,周界振动传感报警系统,中心机房,指挥中心,区域管控系统,手机屏蔽系统。每提供一个满足上述要求的业绩,得*分,满分*分。”
回复:按招标文件要求内容执行,业绩设置不存在违反导则及法律法规的情况。
疑问**:投标人奖项、荣誉(*分):“*.近五年以来(自开标之日向前推算五年,以颁奖时间为准),投标人参建或承建的公共建筑工程【该公共建筑工程中的智能化(或信息化)项目(或工程)须由投标人承建】,获得地市级及以上优质工程奖项【如“鲁班奖”、“国家优质工程奖”、安徽省“黄山杯”(安徽省外奖项须等同于“黄山杯”)、合肥市“琥珀杯”(合肥市外奖项须等同于“琥珀杯”)等】,每个得*分,本小项满分*分。*.近五年以来(自开标之日向前推算五年,以颁奖时间为准),投标人参建或承建的公共建筑工程【该公共建筑工程中的智能化(或信息化)项目(或工程)须由投标人承建】或承建的公共建筑工程的智能化(或信息化)项目(或工程)获得地市级及以上的行政主管部门或国内依法注册的协会(或学会)颁发的奖项或荣誉,每个得*分,本小项满分*分。本项总分*分,每个奖项或荣誉仅计取一次得分;投标文件中提供的奖项、荣誉证明资料应符合下列要求,否则不予认可:(*)奖项或荣誉应提供颁奖单位的颁奖文件(颁奖文件不含荣誉证书、奖杯、奖牌、奖状)或颁奖单位官网文件的截图;(*)“国内依法登记注册”以中国社会组织政务服务平台中“全国社会组织信用信息公示平台”查询结果为准。针对国内依法登记注册的协会(或学会)颁发的奖项、荣誉,投标文件中须提供该协会(或学会)在中国社会组织政务服务平台中“全国社会组织信用信息公示平台”查询结果截图。民政部公布的“离岸社团”、“山寨社团”或中国社会组织政务服务平台中“全国社会组织信用信息公示平台”公示的“涉嫌非法社会组织”颁发的荣誉、奖励均无效。(*)投标文件中另须提供:获奖项目的智能化(或信息化)项目(或工程)合同和验收证明材料【合同签订方须是投标人,应完整或能充分反映评审因素。如均未能明确反映出招标文件所要求的内容的(如项目内容、投标人名称等),应另附买方(合同甲方)出具的证明资料予以明确说明】。(*)平安城市、智慧城市、天网工程(雪亮)、轨道交通智能化等项目业绩不予认可。(*)公共建筑定义详见招标公告。”评分标准设置不合理。
*、本项目要求配合总承包单位创黄山杯、国家级优质工程奖(中国建设工程鲁班奖或国家优质工程奖)。这表明本项目属于高标准、严要求的重点工程,需要投标人具备卓越的工程质量管理能力和高端创优业绩。本条评分*要求市级及以上优质工程奖项【如“鲁班奖”、“国家优质工程奖”、安徽省“黄山杯”(安徽省外奖项须等同于“黄山杯”)、合肥市“琥珀杯”(合肥市外奖项须等同于“琥珀杯”)等】与和实际需要相适应。但是本条评分*仅仅要求市级及以上的行政主管部门或国内依法注册的协会(或学会)颁发的奖项或荣誉。国内协会众多,奖项含金量差异巨大,缺乏像“黄山杯”、“琥珀杯”那样统一的评选标准和公信力,颁发的奖项存在与本项目实际需求不适应情况。
*、本条评分*已明确考核“优质工程奖项”(如鲁班奖、黄山杯、琥珀杯)。由于“黄山杯”、“琥珀杯”等官方大奖本质上也是由“行政主管部门或协会”颁发的,因此本条评分*的描述范围在逻辑上完全包含了本条评分*。在本条评分*已对“优质工程”进行考核的前提下,本条评分*仍设置宽泛的“协会奖项”作为加分项,极有可能是为那些无法获得“黄山杯”等官方大奖,但持有特定小众协会奖项的企业“量身定制”的。这种设置既造成了评分项的重复冗余,又给予了特定类型企业不正当的竞争优势。本条评分*的设置缺乏明确的评选标准和公信力依据,导致评分尺度主观随意,极易引发围标串标风险。
*、同属司法厅管理,同样都是公共建筑智能化项目,同一时期招标的安徽警官职业学院新校区建设项目——智慧校园建设项目(一期)项目采用的是“投标人提供优质工程奖,每个得*分,满分*分”标准
建议本项目投标人奖项、荣誉(*分)改为:近五年以来(自开标之日向前推算五年,以颁奖时间为准),投标人参建或承建的公共建筑工程【该公共建筑工程中的智能化(或信息化)项目(或工程)须由投标人承建】,获得地市级及以上优质工程奖项【如“鲁班奖”、“国家优质工程奖”、安徽省“黄山杯”(安徽省外奖项须等同于“黄山杯”)、合肥市“琥珀杯”(合肥市外奖项须等同于“琥珀杯”)等】,每个得*分,本项满分*分。每个奖项或荣誉仅计取一次得分;投标文件中提供的奖项、荣誉证明资料应符合下列要求,否则不予认可:(*)奖项或荣誉应提供颁奖单位的颁奖文件(颁奖文件不含荣誉证书、奖杯、奖牌、奖状)或颁奖单位官网文件的截图;(*)“国内依法登记注册”以中国社会组织政务服务平台中“全国社会组织信用信息公示平台”查询结果为准。针对国内依法登记注册的协会(或学会)颁发的奖项、荣誉,投标文件中须提供该协会(或学会)在中国社会组织政务服务平台中“全国社会组织信用信息公示平台”查询结果截图。民政部公布的“离岸社团”、“山寨社团”或中国社会组织政务服务平台中“全国社会组织信用信息公示平台”公示的“涉嫌非法社会组织”颁发的荣誉、奖励均无效。(*)投标文件中另须提供:获奖项目的智能化(或信息化)项目(或工程)合同和验收证明材料【合同签订方须是投标人,应完整或能充分反映评审因素。如均未能明确反映出招标文件所要求的内容的(如项目内容、投标人名称等),应另附买方(合同甲方)出具的证明资料予以明确说明】。(*)平安城市、智慧城市、天网工程(雪亮)、轨道交通智能化等项目业绩不予认可。(*)公共建筑定义详见招标公告。”
回复:按招标文件要求内容执行,奖项设置不存在违反导则及法律法规的情况。
疑问**:对于业绩内容须包含的基础系统要求中,请问:
(*)周界振动传感报警系统是否是指具有周界报警功能的系统?
(*)机房综合布线是否可以等同于综合布线系统?
(*)多媒体会议系统是否指具有音视频(扩声、显示等)相关设备的系统?
(*)有的项目称机房工程系统为“数据中心、网络机房、弱电机房”等,是否同等有效?
(*)音视频监控系统是否是指监控系统、综合安防系统等?
请予以明确。
回复:见疑问*及疑问*回复内容。
疑问**:本招标项目业绩要求中说明“公共建筑”指供人们进行各种公共活动的建筑,涵盖教育、办公科研(涵盖司法办公业务场所)、商业服务、公众活动、交通、医疗、社会民生服务(涵盖监管场所)、综合类等场所的建筑,且平安城市、智慧城市、天网工程(雪亮)、轨道交通智能化等项目业绩不予认可。
如项目非沿线铁轨和站台项目,而是轨道交通控制中心及配套办公综合类高层建筑等,此项目是否属于招标文件业绩要求的公共建筑,该业绩是否予以认可?请予以明确。
回复:本招标项目“公共建筑”判定标准详见招标公告*.投标人资格要求 *.*.* 投标人业绩要求注释②定义,满足招标文件要求的业绩予以认可。
疑问**:商务文件评分标准“拟委任人员资格”要求的相关专业高级工程师、中级工程师,如证书无法体现专业,是否可以提供职称证书配套的专业技术资格评审表或毕业证予以证明专业?请予以明确。
回复:职称证书配套的有效专业技术资格评审表予以认可,毕业证不予认可。
疑问**:清单设备技术参数是否以招标文件附件“****文件:投标文件(技术文件)技术条款偏差表”为准?请予以明确。
回复:投标人按《投标文件(技术文件)技术条款偏差表》****版文件进行响应,如有不一致以《安徽省九龙监狱迁建工程配套安防基础设施项目(监狱部分)*技术规范书》***版文件要求为准。
疑问**:工程量清单技术参数要求提供的“工信部入网证书”产品证明文件,是否由中标人供货前提供?请予以明确。
回复:技术参数中要求的相关证明材料,投标人可供货前提供。
疑问**:《投标文件(技术文件)技术条款偏差表》中“十三、大门一体化安防设施”表格表头与此文件中其他表格表头不一致,请招标人明确是否与此文件其他表格保持一致。

回复:保持一致,以本次发布的《投标文件(技术文件)技术条款偏差表》****版文件为准。
疑问**:《安徽省九龙监狱迁建工程配套安防基础设施项目(监狱部分)*技术规范书》中第***页要求“试运行时间不少于*个月。”但招标文件要求“交货及安装周期:签订合同之日起***日历天。”按照本项目规模及交货安装周期,试运行*个月时间要求不合理。

请招标人根据项目实际情况设置试运行时间。
回复:本项目交货及安装周期不包含试运行时间。
疑问**:若提供的业绩合同无法体现供货范围,但合同中明确了招标文件是合同的组成部分,后附招标文件关键页或供货清单是否认可?
回复:如合同中明确了招标文件(或供货清单)是合同的组成部分,提供相应招标文件封面(或关键页)须体现合同甲方或招标代理机构单位公章(或合同章或骑缝章)予以认可;提供相应供货清单封面(或关键页)须体现合同甲方单位公章(或合同章或骑缝章)予以认可;否则不予认可。
疑问**:招标文件要求业绩内容中至少须同时包含以下基础系统中的任意*项(系统功能类似即可,系统名称无须完全一致):综合布线系统,计算机网络系统,音视频监控系统,门禁系统,监听对讲系统,多媒体会议系统,***设备,周界振动传感报警系统,中心机房,指挥中心,区域管控系统,手机屏蔽系统。
(*)请问视频监控系统或视频安防监控系统是否满足音视频监控系统要求;一卡通系统是否满足门禁系统要求;智能会议系统是否满足多媒体会议系统要求?请明确。
(*)请问机房工程含***系统,可否认定为满足***设备及中心机房两个系统?请明确。
回复:见疑问*及疑问*回复内容。
疑问**:招标文件第**页“拟委任人员资格”部分要求:“机电工程或电子工程或电子信息或通信工程或建筑电气等相关专业高级工程师……”。请问楼宇智能自动化专业、网络工程专业是否符合要求?请明确。
回复:予以认可。
疑问**:招标文件中评分部分要求,拟派项目负责人近五年以来需具有两个已完工的公共建筑的智能化(或信息化)工程施工(或供货及安装)业绩,依据《合肥市建设工程施工项目评标办法实施导则》第三条“业绩、奖项荣誉设置商务文件详细评审部分:每个标段所有业绩累计不超过*个”、《中华人民共和国招标投标法》第十八条“招标人不得以不合理的条件限制或者排斥潜在投标人”、《招标投标法实施条例》第三十二条“设定的资格、技术、商务条件与招标项目的具体特点和实际需要不相适应或者与合同履行无关的,属于以不合理条件限制、排斥潜在投标人”的相关规定,该项要求设置标准过高,与本招标项目的实际建设需求、规模及行业常规要求不相匹配,也缺乏法规及行业规范依据支撑。该要求将大幅缩减潜在投标人范围,不利于充分的市场竞争,也可能导致符合项目实际履约能力的投标人因该条款被排除在外。
基于公平竞争、合规招标及匹配项目实际需求的原则,“人员业绩”评分部分建议改为:近五年以来(自开标之日向前推算五年,以验收证明材料最晚落款时间为准),投标人拟派项目负责人以项目负责人(或项目经理)身份在中华人民共和国境内(不含港澳台)具有已完工的公共建筑的智能化(或信息化)工程施工(或供货及安装)业绩,且单个合同总金额不少于****万元。每提供一个满足上述要求的业绩,得*分,满分*分。
回复:按招标文件要求内容执行,业绩设置不存在违反导则及法律法规的情况。
疑问**:本项目招标公告于****年*月**日发出,而投标人要求澄清时间为****年*月**日截止,中间仅*个日历天且包含周末,该时限设置明显过短,严重压缩潜在投标人研读文件、梳理疑问、准备答疑请求材料的时间,不利于充分的市场竞争与投标文件的高质量编制。也将导致潜在投标人无法充分行使异议权利,难以保障后续投标文件编制的合理性与完整性,影响招标的公平性与竞争性。建议延长投标人要求澄清时间。
回复:按招标文件要求内容执行,时间设置不存在违反导则及法律法规的情况。
疑问**:评分办法中“人员业绩”要求:近五年以来(自开标之日向前推算五年,以验收证明材料最晚落款时间为准),投标人拟派项目负责人以项目负责人(或项目经理)身份在中华人民共和国境内(不含港澳台)具有已完工的公共建筑的智能化(或信息化)工程施工(或供货及安装)业绩,且单个合同总金额不少于****万元。业绩内容中至少须同时包含以下基础系统中的任意*项(系统功能类似即可,系统名称无须完全一致):综合布线系统,计算机网络系统,音视频监控系统,门禁系统,监听对讲系统,多媒体会议系统,***设备,周界振动传感报警系统,中心机房,指挥中心,区域管控系统,手机屏蔽系统。每提供一个满足上述要求的业绩,得*分,满分*分。
疑问理由:①项目技术负责人同样能体现人员的业绩能力,应予以认可;②近年来因市场环境因素,智能化项目竞争越来越激烈、项目预算越来越低,项目经理近五年有两个不少于****万的业绩难度较大,很多大型潜在投标人企业无法满足,建议招标人综合考虑,将人员业绩改为一个。
建议修改为:近五年以来(自开标之日向前推算五年,以验收证明材料最晚落款时间为准),投标人拟派项目负责人以项目负责人(或项目经理或技术负责人)身份在中华人民共和国境内(不含港澳台)具有已完工的公共建筑的智能化(或信息化)工程施工(或供货及安装)业绩,且单个合同总金额不少于****万元。业绩内容中至少须同时包含以下基础系统中的任意*项(系统功能类似即可,系统名称无须完全一致):综合布线系统,计算机网络系统,音视频监控系统,门禁系统,监听对讲系统,多媒体会议系统,***设备,周界振动传感报警系统,中心机房,指挥中心,区域管控系统,手机屏蔽系统。每提供一个满足上述要求的业绩,得*分,满分*分。
回复:按招标文件要求内容执行,业绩设置不存在违反导则及法律法规的情况。
疑问**:近五年以来(自开标之日向前推算五年,以颁奖时间为准),投标人参建或承建的公共建筑工程【该公共建筑工程中的智能化(或信息化)项目(或工程)须由投标人承建】,获得地市级及以上优质工程奖项【如“鲁班奖”、“国家优质工程奖”、安徽省“黄山杯”(安徽省外奖项须等同于“黄山杯”)、合肥市“琥珀杯”(合肥市外奖项须等同于“琥珀杯”)等】,每个得*分,本小项满分*分。
(*)请明确奖项、荣誉*的得分要求获得地市级及以上优质工程奖项:其中国家级奖项是否仅限中国建筑业协会评选颁发“鲁班奖”、中国施工企业管理协会评选颁发“国家优质工程奖”。而代表我国机电安装工程领域的国家级最高质量奖项,由中国安装协会评选颁发的中国安装之星(中国安装工程优质奖)是否不予认可?智能化安装工程属于机电安装工程的一部分,如不认可请明确不认可的理由。
(*)请明确奖项、荣誉*的得分要求获得地市级及以上优质工程奖项:安徽省外奖项须等同于“黄山杯”的奖项是指各省、直辖市、自治区所评的建设工程省级最高荣誉奖项,如北京市长城杯、上海市白玉兰杯、天津市海河杯、重庆市巴渝杯、浙江省钱江杯、江苏省扬子杯、山东省泰山杯、广东省金匠奖、山西省汾水杯、陕西省长安杯、湖北省楚天杯、湖南省芙蓉杯、福建省闽江杯、河南省中州杯、江西省杜鹃花杯、四川省天府杯、海南省绿岛杯、贵州省黄果树杯、辽宁省世纪杯、吉林省长白山杯、黑龙江省龙江杯、青海省江河源杯、西藏雪莲杯、内蒙古草原杯、新疆天山杯、宁夏西夏杯、云南省优质工程一等奖、广西优质工程奖等。以上奖项名称如有更新,则均认可。华东优质安装工程(华东安装之星)是否不予认可。华东优质安装工程评价是经华东六省一市安装行业联席会决定通过的华东地区安装行业优质工程评价活动。如不认可请明确不认可的理由。
回复:本项目要求配合总承包单位创黄山杯、国家级优质工程奖(中国建设工程鲁班奖或国家优质工程奖)。中国安装之星(中国安装工程优质奖)、华东优质安装工程(华东安装之星)等优质安装工程奖,不予以认可为招标文件评审因素的“投标人奖项、荣誉*”,予以认可为招标文件评审因素的“投标人奖项、荣誉*”。
疑问**:近五年以来(自开标之日向前推算五年,以颁奖时间为准),投标人参建或承建的公共建筑工程【该公共建筑工程中的智能化(或信息化)项目(或工程)须由投标人承建】或承建的公共建筑工程的智能化(或信息化)项目(或工程)获得地市级及以上的行政主管部门或国内依法注册的协会(或学会)颁发的奖项或荣誉,每个得*分,本小项满分*分。
请明确投标人参建或承建的公共建筑工程(含智能化或信息化项目)获得地市级及以上的国内依法注册的协会(或学会)颁发的奖项或荣誉是否都予以认可。举例如某公共建筑工程(含智能化或信息化项目)获得安徽省文化和旅游产业促进会评选颁发的“安徽省文旅优质工程”、江苏省通信行业协会评选颁发的“优质系统集成项目”一、二、三等奖是否予以认可?
回复:“投标人奖项、荣誉*”所指的奖项或荣誉不限定具体名称或种类,满足招标文件评审要求的奖项、荣誉证明资料均予以认可。
疑问**:近五年以来(自开标之日向前推算五年,以颁奖时间为准),投标人拟派项目负责人参建或承建的公共建筑工程【项目负责人须为该公共建筑工程中的智能化(或信息化)项目(或工程)的项目负责人(或项目经理)】获得地市级及以上优质工程奖项【如“鲁班奖”、“国家优质工程奖”、安徽省“黄山杯”(安徽省外奖项须等同于“黄山杯”)、合肥市“琥珀杯”(合肥市外奖项须等同于“琥珀杯”)等】,每个得*分,本项满分*分。
请明确项目负责人奖项、荣誉是否必须参照投标人奖项、荣誉第一个加分项的评审要求。如项目负责人奖项、荣誉为投标人奖项、荣誉第二个加分项的要求是否不予认可?举例如项目负责人为该公共建筑工程中的智能化(或信息化)项目(或工程)的项目负责人(或项目经理)】,该项目获得安徽省文化和旅游产业促进会评选颁发的“安徽省文旅优质工程”、江苏省通信行业协会评选颁发的“优质系统集成项目”一、二、三等奖是否予以认可?其他省份行业协会颁发的奖项同等参照,是否可行?如不可行。请列举一下各个省份有哪些协会颁发的奖项能够获得认可。予以加分。
回复:“安徽省文旅优质工程”、“优质系统集成项目”不等同于招标文件要求的地市级及以上优质工程奖项,不予以认可。地市级及以上优质工程奖项【如“鲁班奖”、“国家优质工程奖”、安徽省“黄山杯”(安徽省外奖项须等同于“黄山杯”)、合肥市“琥珀杯”(合肥市外奖项须等同于“琥珀杯”)等】予以认可,各个省份等级相同的奖项已在招标文件第**页需要补充的其他内容中列明。
疑问**:招标文件第**页,投标人业绩要求:“近五年以来(自开标之日向前推算五年,以验收证明材料最晚落款时间为准),投标人在中华人民共和国境内(不含港澳台)具有已完工的公共建筑的智能化(或信息化)工程施工(或供货及安装)业绩,且单个合同总金额不少于****万元。业绩内容中至少须同时包含以下基础系统中的任意*项(系统功能类似即可,系统名称无须完全一致):综合布线系统,计算机网络系统,音视频监控系统,门禁系统,监听对讲系统,多媒体会议系统,***设备,周界振动传感报警系统,中心机房,指挥中心,区域管控系统,手机屏蔽系统。”

请问单项工程总金额超过****万公共建筑(含智能化或信息化且智能化或信息化总金额超过****万),因建设单位要求,我公司按照建设单位要求分拆为设备采购合同(税率**%)和施工安装合同(税率*%),具有同一个中标通知书及验收报告,请问是否予以认可?
回复:不予认可,招标文件业绩要求为单个合同总金额不少于****万元。
疑问**:招标文件第**页,投标人奖项、荣誉要求:“*.近五年以来(自开标之日向前推算五年,以颁奖时间为准),投标人参建或承建的公共建筑工程【该公共建筑工程中的智能化(或信息化)项目(或工程)须由投标人承建】,获得地市级及以上优质工程奖项【如“鲁班奖”、“国家优质工程奖”、安徽省“黄山杯”(安徽省外奖项须等同于“黄山杯”)、合肥市“琥珀杯”(合肥市外奖项须等同于“琥珀杯”)等】,每个得*分,本小项满分*分。”

第**页,拟派项目负责人奖项、荣誉要求:“近五年以来(自开标之日向前推算五年,以颁奖时间为准),投标人拟派项目负责人参建或承建的公共建筑工程【项目负责人须为该公共建筑工程中的智能化(或信息化)项目(或工程)的项目负责人(或项目经理)】获得地市级及以上优质工程奖项【如“鲁班奖”、“国家优质工程奖”、安徽省“黄山杯”(安徽省外奖项须等同于“黄山杯”)、合肥市“琥珀杯”(合肥市外奖项须等同于“琥珀杯”)等】,每个得*分,本项满分*分。”

优质安装工程奖是专门评审建筑物内的机电设备安装质量达到顶尖水平的工程项目颁发的荣誉,具有同等的权威性和认可度。而本项目中配套安防工程也属于安装工程范畴。
请问投标人奖项、荣誉/拟派项目负责人奖项、荣誉中提供投标人承建或参建的公共建筑工程【该公共建筑工程中的智能化(或信息化)项目(或工程)须由投标人承建】取得地市级及以上级别优质安装工程奖是否认可?
回复:本项目要求配合总承包单位创黄山杯、国家级优质工程奖(中国建设工程鲁班奖或国家优质工程奖),优质安装工程奖不予以认可为招标文件评审因素的“投标人奖项、荣誉*”、“拟派项目负责人奖项、荣誉”,予以认可为招标文件评审因素的“投标人奖项、荣誉*”。
疑问**:招标文件第**页,人员业绩要求:“近五年以来(自开标之日向前推算五年,以验收证明材料最晚落款时间为准),投标人拟派项目负责人以项目负责人(或项目经理)身份在中华人民共和国境内(不含港澳台)具有已完工的公共建筑的智能化(或信息化)工程施工(或供货及安装)业绩,且单个合同总金额不少于****万元。业绩内容中至少须同时包含以下基础系统中的任意*项(系统功能类似即可,系统名称无须完全一致):综合布线系统,计算机网络系统,音视频监控系统,门禁系统,监听对讲系统,多媒体会议系统,***设备,周界振动传感报警系统,中心机房,指挥中心,区域管控系统,手机屏蔽系统。”

技术负责人是负责团队技术方向和管理的关键角色,主要负责技术指导、团队管理、技术质量保证等多项职责。与项目负责人具有同等重要性。
我公司查询了近期合肥招标的项目,其中均是将项目负责人或技术负责人业绩作为加分项,而并非仅将项目负责人作为加分项,具体如下:
*.*合肥市博物馆项目智能化及安防工程合肥市博物馆项目智能化及安防工程(招标项目编号:**************)

*.*中国科大科技商学院智能化工程(招标项目编号:**************)

因此,人员业绩建议修改为:“近五年以来(自开标之日向前推算五年,以验收证明材料最晚落款时间为准),投标人拟派项目负责人或技术负责人以项目负责人(或项目经理)或技术负责人身份在中华人民共和国境内(不含港澳台)具有已完工的公共建筑的智能化(或信息化)工程施工(或供货及安装)业绩,且单个合同总金额不少于****万元。业绩内容中至少须同时包含以下基础系统中的任意*项(系统功能类似即可,系统名称无须完全一致):综合布线系统,计算机网络系统,音视频监控系统,门禁系统,监听对讲系统,多媒体会议系统,***设备,周界振动传感报警系统,中心机房,指挥中心,区域管控系统,手机屏蔽系统。”
回复:按招标文件要求内容执行,业绩设置不存在违反导则及法律法规的情况。
疑问**:招标文件第**页,拟派项目负责人奖项、荣誉要求:“近五年以来(自开标之日向前推算五年,以颁奖时间为准),投标人拟派项目负责人参建或承建的公共建筑工程【项目负责人须为该公共建筑工程中的智能化(或信息化)项目(或工程)的项目负责人(或项目经理)】获得地市级及以上优质工程奖项【如“鲁班奖”、“国家优质工程奖”、安徽省“黄山杯”(安徽省外奖项须等同于“黄山杯”)、合肥市“琥珀杯”(合肥市外奖项须等同于“琥珀杯”)等】,每个得*分,本项满分*分。”

技术负责人是负责团队技术方向和管理的关键角色,主要负责技术指导、团队管理、技术质量保证等多项职责。与项目负责人具有同等重要性。
我公司查询了近期合肥招标的项目,其中均是将项目负责人或技术负责人奖项、荣誉作为加分项,而并非仅将项目负责人作为加分项,具体如下:
*.*合肥市博物馆项目智能化及安防工程合肥市博物馆项目智能化及安防工程招标(招标项目编号:**************)

*.*中国科大科技商学院智能化工程(招标项目编号:**************)


因此,拟派项目负责人奖项、荣誉建议修改为:“近五年以来(自开标之日向前推算五年,以颁奖时间为准),投标人拟派项目负责人或技术负责人参建或承建的公共建筑工程【项目负责人或技术负责人须为该公共建筑工程中的智能化(或信息化)项目(或工程)的项目负责人(或项目经理)或技术负责人】获得地市级及以上优质工程奖项【如“鲁班奖”、“国家优质工程奖”、安徽省“黄山杯”(安徽省外奖项须等同于“黄山杯”)、合肥市“琥珀杯”或优质安装工程奖(合肥市外奖项须等同于“琥珀杯”或优质安装工程奖)等】,每个得*分,本项满分*分。”
回复:按招标文件要求内容执行,业绩设置不存在违反导则及法律法规的情况;本项目要求配合总承包单位创黄山杯、国家级优质工程奖(中国建设工程鲁班奖或国家优质工程奖),优质安装工程奖不予以认可为招标文件评审因素的“拟派项目负责人奖项、荣誉”。
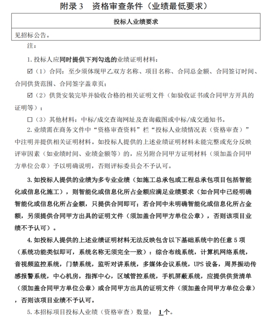
疑问**:招标文件第**页,附录*资格审查条件(业绩最低要求):“*.投标人应同时提供下列勾选的业绩证明材料:
√(*)合同:至少须体现甲乙双方名称、项目名称、合同总金额、合同签订时间、合同供货范围、合同签字盖章页;
√(*)供货安装完毕并验收合格的相关证明文件(如验收证书或合同甲方开具的证明等);
□(*)其他材料:中标/成交查询网址及查询截图或中标/成交通知书。
*.业绩需在商务文件中“资格审查资料”栏“投标人业绩情况表(资格审查)”中注明并提供相关证明材料。如投标人提供的上述业绩证明材料未能完整或充分反映评审因素(如业绩时间、业绩金额等)的,应另附合同甲方证明材料(须加盖合同甲方单位公章)予以明确说明,否则评标委员会不予认可。
*.如投标人提供的业绩为多专业业绩(如施工总承包或工程总承包项目包括智能化或信息化施工),则智能化或信息化所占金额应满足业绩要求(如合同中已经明确智能化或信息化所占金额,只提供合同即可;若合同中未明确智能化或信息化所占金额,另须提供合同甲方出具的证明文件(须加盖合同甲方单位公章),否则该项目业绩不予认可)。
*.如投标人提供的上述业绩证明材料无法反映包含以下基础系统中的任意*项(系统功能类似即可,系统名称无须完全一致):综合布线系统,计算机网络系统,音视频监控系统,门禁系统,监听对讲系统,多媒体会议系统,***设备,周界振动传感报警系统,中心机房,指挥中心,区域管控系统,手机屏蔽系统,应提供供货清单(须加盖合同甲方单位公章)或合同甲方出具的证明文件(须加盖合同甲方单位公章),否则该项目业绩不予认可。”

因项目合同和验收报告制式模板要求,导致部分项目合同和验收报告无法体现具体系统名称,但在项目中标通书或中标(成交)结果公告网站上的公示内容明确体现了系统名称和建设内容,请问中标通书或中标(成交)结果公告网站上的公示内容体现系统名称或具体建设内容是否予以认可?
回复:如为中标/成交通知书,须体现合同甲方或招标代理机构单位公章(或中标/成交通知书专用章)予以认可;如为中标/成交结果公告,须同时中标/成交查询网址及查询截图。
二、项目澄清
*.本项目踏勘现场联系电话修改为:************。
*.《投标文件(技术文件)技术条款偏差表》****版以本次发布的版本为准。
*.为便于投标人制作投标文件,本项目《投标文件格式》****版文件详见附件。
*.本项目投标文件递交的截止时间(投标截止时间、开标时间)调整为:****年*月**日**时**分。
*.本项目开标地点调整为:合肥市滨湖新区南京路****号要素交易市场*区(徽州大道与南京路交口)*楼*号开标室。
此次答疑澄清作为招标文件的组成部分,具有同等效力。答疑澄清说明内容与招标文件不同之处,按本次答疑澄清内容执行。
招标人:安徽省九龙监狱
地址:阜阳市九龙镇
联系人:王主任
电话:*************
招标代理机构:安徽省招标集团股份有限公司
地址:安徽省合肥市包河区紫云路***号
联系人:魏思宇、殷志明
电话:*************、********、***********
日期:****年*月*日
附件列表
企业介绍
您的账号为“三证未合一”账号
平台声明
- 版权声明:本公告信息为优质采独家商机信息,版权所有。未经发布单位书面许可,其它任何网站或个人不得转载。否则, 发布单位有权追究转载者的责任。
- 友情提醒:为保证您能够顺利投标,请在投标或购买招标文件前向招标代理机构或采购商咨询投标详细要求,具体要求及项目情况以招标代理机构或采购商的解释为准。
- 优质采客服电话:************ 网站媒体合作请联系:************



