陕西/西安-2026-01-30 12:49:36
招标公告
一、招标条件
本次招标项目为大明宫金茂府项目**#、**#楼改造工程***总承包项目,招标类型为专业分包 招标人为陕西建工第五建设集团有限公司。项目已具备招标条件,现对该项目地面垫层施工及零星工程拆除、新做专业分包进行公开招标。
二、项目概况及招标范围:
*、工程概况:自持楼栋改造总建筑面积为*****.**㎡,地下室建筑面积约为****.****,地上高层建筑面积约为*****.****。
工程地点:西安市太荣路与太丰巷十字西北角。
结构类型:剪力墙结构
建筑面积:*****.**㎡
*、招标范围及工作内容:
招标施工范围:**#**#楼地面、公区凿除及新做、屋面新风机房改造、室外局部结构改造等(包含人工、材料、工具、运输、管理、植筋及钢筋绑扎但不包含钢筋原材)。
施工内容包括:*、公区墙/地砖拆除、地面凿除、铺设加气块、楼/地面垫层浇筑、植筋、楼板开洞、吊洞,*、室外新风板保温拆除、找坡、聚氨酯防水、保护层等施工,*、屋面水箱间、新风机房局部拆除及新做,*、原墙体拆除后上翻梁/板灌浆料浇筑修补等,包括但不限于以上工作内容及完成分项工程内容。
技术标准:乙方必须按照《建筑工程施工质量验收统一标准》、《施工现场临时用电安全技术规程》、《陕西省建设工程质量和安全生产管理条例》、《 建筑地面工程施工质量验收规范》以及甲方的安全管理体系文件要求进行施工和管理,工程质量达到合格 。
质量标准:按设计图纸要求、甲方现场具体要求、经甲方审核的施工方案要求及其他相关国家标准规范要求执行。具体国家标准规范包括但不限于以下内容:《 建筑地面工程施工质量验收规范》(************)、《建筑工程施工质量验收统一标准》************等内容。如国家颁布新标准或者更高标准,应当满足新标准或者更高标准的要求。
安全要求:杜绝死亡、重伤、机械、火灾和食物中毒;事故轻伤率≤*‰;安全防护用品使用率达***%,现场安全达标合格率***%;人员持证上岗率***% 。
进度要求(主要工期节点):工期应满足建设单位及甲方总工期及阶段工期要求 。
*、其他要求:/。
三、投标人资格要求:
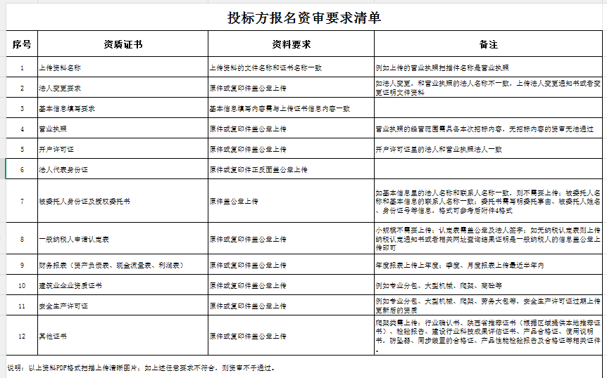
*、投标人为独立法人资格,具备营业执照、开户许可证、纳税证明、法人身份证、财务报表(近半年内的月度、季度报表,或上一年年度报表)、建筑装修装饰工程专业承包二级及以上资质或建筑工程施工总承包二级资质及以上、安全生产许可证,并在现场配备项目经理、主管工长、专职安全员等相应管理人员,在设备、资金、施工管理方面具备相应的施工及管理能力。
*、具有相关经营范围的有效营业执照及安全生产许可证,具有相关工程专业承包资质。
*、近三年施工业绩及企业资信良好,无不良记录,类似工程完成情况良好。
*、具有相应的施工能力,满足现场需求。
*、本项目不接受联合体投标。投标单位为同一人或者存在控股、管理关系的不同单位,不得参加同一项目投标的报名。
*、法定代表人授权委托书及被授权人身份证件(法定代表人参与投标仅提供法人身份证)。
*、公告未述内容详见招标文件,不一致时,以招标文件为准。
*、对供应商资质方面的其他要求:建筑装修装饰工程专业承包二级资质及以上或建筑工程施工总承包资质二级及以上 。


四、投标报名:
*、公开报名截止时间:自招标公告发布之日起*日截止报名。
*、报名地点:陕建云采电子商务平台(****://******.***)。
*、逾期报名或者未报名的投标人(签收不等同于报名),招标人不予受理。
五、投标保证金
本次投标保证金为¥/万元整(中标后自动转为履约诚意金,投标保证金以公对公转账形式支付,并注明投标单位、项目名称、招标内容。)
账号:********************;开户行:中国建设银行金花路支行。
对于未能按要求提交投标保证金的投标人,招标人可以视为未响应招标文件内容而取消投标资格。
招标人在确定中标单位后无息返还未中标单位的投标保证金。
六、招标文件的获取
凡有意参加投标者,请于****年*月*日至****年*月**日,在陕建云采电子商务平台(****://******.***)上领取。
六、投标文件的递交
*、投标文件递交的截止时间为****年*月**日**时,标书递交方式为:
(*)陕建云采电子商务平台(****://******.***)上递交电子扫描签章完整的投标文件***格式。
(*)逾期送达、或未送达指定地点以及提供虚假资料的投标文件,招标人不予受理。
七、平台注册
投标单位必须在陕建云采电子商务平台中陕建投标版块进行登录、注册。注册时需上传资格要求中的资质文件(原件扫描件)***格式,审核通过后方可进行投标工作。
八、联系方式:
招标机构:陕西建工第五建设集团有限公司
地 址:陕西省西安市浐灞区金花北路****号
联 系 人: 李苗苗 联系电话:***********



