汝南县水利局汝南县2025年农业水价综合改革项目-中标公告
2026-01-29
河南/驻马店 中标结果
汝南县水利局汝南县2025年农业水价综合改革项目-中标公告
河南/驻马店-2026-01-29 00:00:00
公告内容文档
河南/驻马店-2026-01-29 00:00:00
汝南县水利局汝南县****年农业水价综合改革项目*中标公告
发布机构:汝南县水利局
发布日期:********** **:**
访问次数:***
| 一、项目基本情况 | |||||||||||||||||||||||||||||||
| *、采购项目编号:汝政采购*********** | |||||||||||||||||||||||||||||||
| *、采购项目名称:汝南县水利局汝南县****年农业水价综合改革项目 | |||||||||||||||||||||||||||||||
| *、采购方式:公开招标 | |||||||||||||||||||||||||||||||
| *、招标公告发布日期:****年**月**日 | |||||||||||||||||||||||||||||||
| *、评审日期:****年**月**日 | |||||||||||||||||||||||||||||||
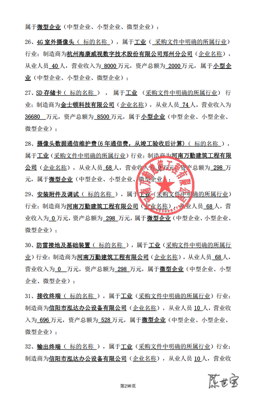
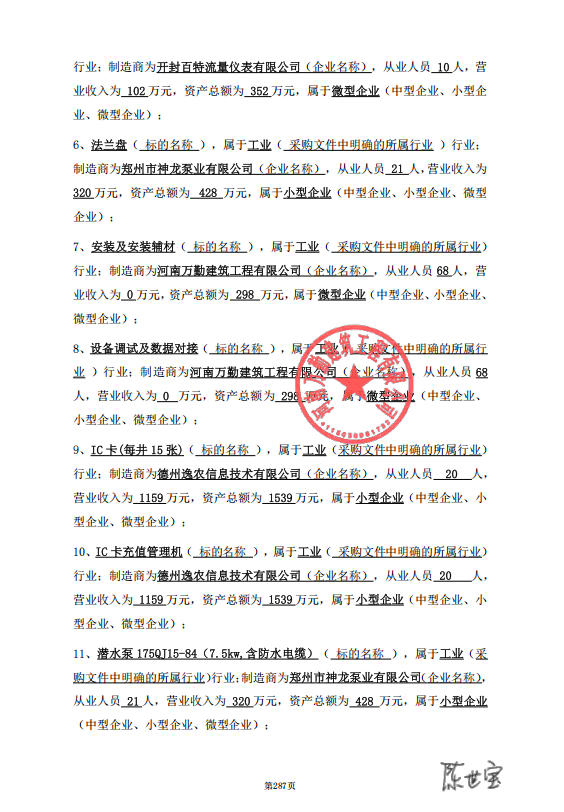
| 二、采购项目用途、数量、简要技术要求、合同履行日期: | |||||||||||||||||||||||||||||||
| 详见招标文件 | |||||||||||||||||||||||||||||||
| 三、中标情况 | |||||||||||||||||||||||||||||||
|
|||||||||||||||||||||||||||||||
| 四、评审专家名单 | |||||||||||||||||||||||||||||||
| 李晓博、李贺平、时伟、赵妍、李永耀(采购人代表) | |||||||||||||||||||||||||||||||
| 五、代理服务收费标准及金额: | |||||||||||||||||||||||||||||||
| 收费标准:按照国家相关规定执行 | |||||||||||||||||||||||||||||||
| 收费金额:**,***.**元 | |||||||||||||||||||||||||||||||
| 六、中标公告发布的媒介及中标公告期限 | |||||||||||||||||||||||||||||||
| 本次中标公告在《河南省政府采购网》、《驻马店市公共资源电子交易平台》上发布,中标公告期限为*个工作日 。 | |||||||||||||||||||||||||||||||
| 七、其他补充事宜 | |||||||||||||||||||||||||||||||
| 各有关供应商对中标结果若有异议,可以在中标公告期限结束之日起七个工作日内,以书面形式向采购人或采购代理机构提出质疑(加盖单位公章且法人签字),由法定代表人或授权代表人携带营业执照复印件(加盖公章),法人授权委托书及本人身份证(原件)复印件加盖公章并提交,并以质疑函接受确认日期作为受理时间,逾期将不再受理(未成交供应商原因详见附件)。 | |||||||||||||||||||||||||||||||
| 八、凡对本次公告内容提出询问,请按以下方式联系 | |||||||||||||||||||||||||||||||
| *. 采购人信息 | |||||||||||||||||||||||||||||||
| 名称:汝南县水利局 | |||||||||||||||||||||||||||||||
| 地址:汝南县行政新区 | |||||||||||||||||||||||||||||||
| 联系人:潘堃 | |||||||||||||||||||||||||||||||
| 联系方式:************ | |||||||||||||||||||||||||||||||
| *.采购代理机构信息(如有) | |||||||||||||||||||||||||||||||
| 名称:汝南县城投丰达全过程管理有限公司 | |||||||||||||||||||||||||||||||
| 地址:河南省驻马店市汝南县梁祝大道与南海大道交叉口南***米**号 | |||||||||||||||||||||||||||||||
| 联系人:李佳欣 | |||||||||||||||||||||||||||||||
| 联系方式:*********** | |||||||||||||||||||||||||||||||
| *.项目联系方式 | |||||||||||||||||||||||||||||||
| 项目联系人:潘堃 | |||||||||||||||||||||||||||||||
| 联系方式:************ | |||||||||||||||||||||||||||||||



