[平顶山市]【平公资采202698号】郏县人民医院医用织物洗涤服务项目-成交公告
2026-01-26
河南/平顶山 中标结果
[平顶山市]【平公资采202698号】郏县人民医院医用织物洗涤服务项目-成交公告
河南/平顶山-2026-01-26 00:00:00
公告内容文档
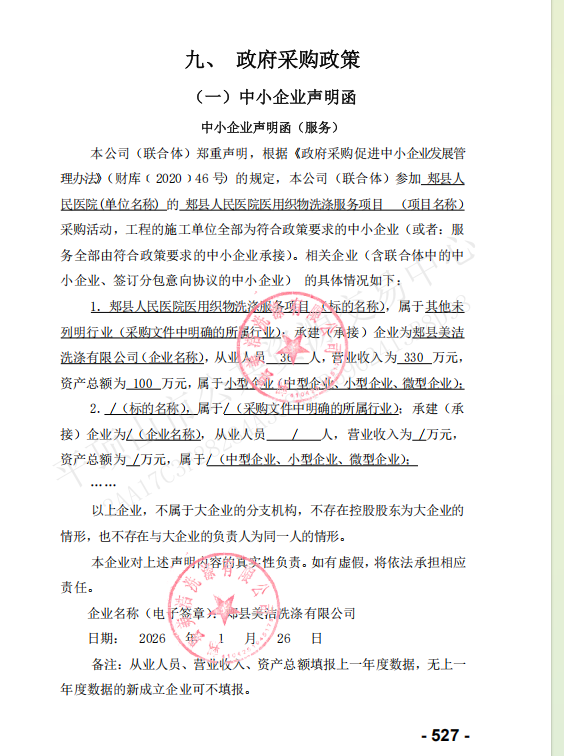
附件下载:中小企业声明函.***
招标文件.***
河南/平顶山-2026-01-26 00:00:00
【平公资采******号】郏县人民医院医用织物洗涤服务项目*成交公告
发布时间: ********** 发稿人:财政厅浏览量:
| 一、项目基本情况 | |||||||||||||||||||||||||||||||
| *、采购项目编号:郏采磋商******* | |||||||||||||||||||||||||||||||
| *、采购项目名称:郏县人民医院医用织物洗涤服务项目 | |||||||||||||||||||||||||||||||
| *、采购方式:竞争性磋商 | |||||||||||||||||||||||||||||||
| *、采购公告发布日期:****年**月**日 | |||||||||||||||||||||||||||||||
| *、评审日期:****年**月**日 | |||||||||||||||||||||||||||||||
| 二、成交情况 | |||||||||||||||||||||||||||||||
|
|||||||||||||||||||||||||||||||
| 三、评审专家名单 | |||||||||||||||||||||||||||||||
| 吕远征 (采购人代表)、 张霞、刘洋 | |||||||||||||||||||||||||||||||
| 四、代理服务收费标准及金额 | |||||||||||||||||||||||||||||||
| 收费标准:按照《河南省招标代理服务收费指导意见》(豫招协[****]***号)文规定 | |||||||||||||||||||||||||||||||
| 收费金额:**,***.**元 | |||||||||||||||||||||||||||||||
| 五、成交公告发布的媒介及成交公告期限 | |||||||||||||||||||||||||||||||
| 本次中标公告在《河南省政府采购网》、《河南省公共资源交易公共服务平台》、《全国公共资源交易平台(河南省.平顶山市)》、《平顶山市政府采购网》、《郏县政府采购网》上发布,成交公告期限为*个工作日 。 | |||||||||||||||||||||||||||||||
| 六、其他补充事宜 | |||||||||||||||||||||||||||||||
| *、根据评标结果、中标结果公示,按照国家有关规定,确定郏县美洁洗涤有限公司 为成交供应商,其他供应商未中标。 *、投标人或其他利害关系人对本次中标结果如有异议请在公告发布之日起七个工作日内,按中华人民共和国财政部令第**号《政府采购质疑和投诉办法》的相关规定,以书面形式同时向采购人和采购代理机构、政府采购监督部门提出质疑、投诉事宜(加盖单位公章且法定代表人签字),由其授权代表携带法人授权书及本人身份证件提交(邮寄、传真件不予受理)。逾期未提交或未按照要求提交的质疑、投诉将不予受理; 监督单位:郏县财政局 电 话:************ 监督部门:郏县卫生健康委员会 统一社会信用代码:****************** 联系方式:************ *、该公告已同步至“平顶山市公共资源交易中心微信公众号”,可通过公众号中的服务栏目进行查阅” | |||||||||||||||||||||||||||||||
| 七、凡对本次公告内容提出询问,请按以下方式联系 | |||||||||||||||||||||||||||||||
| *. 采购人信息 | |||||||||||||||||||||||||||||||
| 名称:郏县人民医院 | |||||||||||||||||||||||||||||||
| 地址:河南省郏县南二环路与经四路交叉口 | |||||||||||||||||||||||||||||||
| 联系人:张先生 | |||||||||||||||||||||||||||||||
| 联系方式:*********** | |||||||||||||||||||||||||||||||
| *.采购代理机构信息(如有) | |||||||||||||||||||||||||||||||
| 名称:河南正炜工程管理有限公司 | |||||||||||||||||||||||||||||||
| 地址:郑州市金水区优胜南路**号国奥大厦**楼 | |||||||||||||||||||||||||||||||
| 联系人:王先生 | |||||||||||||||||||||||||||||||
| 联系方式:*********** | |||||||||||||||||||||||||||||||
| *.项目联系方式 | |||||||||||||||||||||||||||||||
| 项目联系人:王先生 | |||||||||||||||||||||||||||||||
| 联系方式:*********** | |||||||||||||||||||||||||||||||
附件下载:中小企业声明函.***
招标文件.***



