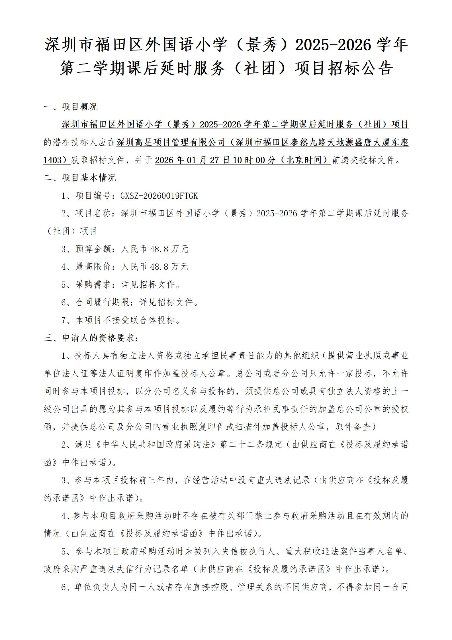
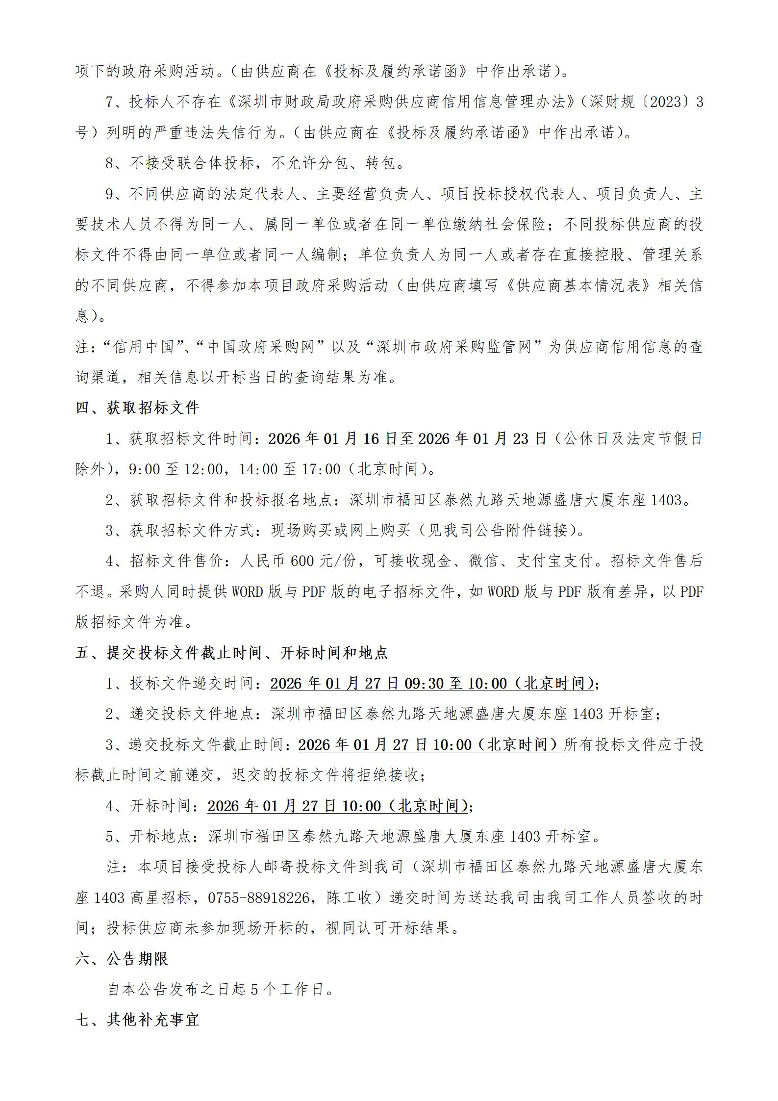
2深圳市福田区外国语小学(景秀)2025-2026学年第二学期课后延时服务(社团)项目的采购公告
2026-01-16
广东/深圳 招标采购
2深圳市福田区外国语小学(景秀)2025-2026学年第二学期课后延时服务(社团)项目的采购公告
广东/深圳-2026-01-16 00:00:00
广东/深圳-2026-01-16 00:00:00






