山西/临汾-2026-01-16 00:00:00
***精益管理体系建设与运营项目招标公告
发布时间:**********作者: 临汾市人民医院山西衡宇招标代理有限公司受临汾市人民医院委托,对其临汾市人民医院***精益管理体系建设与运营项目进行公开招标,欢迎符合本项目条件的供应商参与投标。
一、项目名称:***精益管理体系建设与运营项目
二、项目编号:************
三、采购方式:公开招标
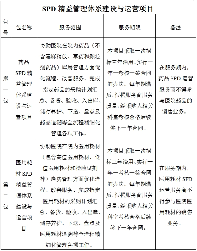
四、项目概述:为提升医院药品和医用耗材管理水平和服务能力,降低医院管理成本,择优分别选取*家实力雄厚、服务能力强、信息化水平先进、运行经验丰富且资质齐全的运营服务商,为医院提供药品(不含毒麻精放、草药和颗粒剂药品)和医用耗材(包含高值医用耗材、低值医用耗材和检验试剂等)院内供应延伸服务。
五、预算与报价要求
第一包:*、项目预算金额:医院不负担任何费用,运营所需费用由运营服务商根据药品供应商所配送的医院药品结算金额按照不高于*.*%比率向药品供应商收取,且集中带量采购品种不得收取服务费。
*、报价要求:报价费率包括平台建设、软硬件购置、人力成本、培训、办公用品、税金等全部费用,不包含房屋使用租金和运营期间电费。
第二包:*、项目预算金额:医院不负担任何费用,运营所需费用由运营服务商根据医用耗材供应商所配送的医院医用耗材结算金额按照不高于*.*%比率向医用耗材供应商收取,且集中带量采购品种不得收取服务费。
*、报价要求:报价费率包括平台建设、软硬件购置、人力成本、培训、办公用品、税金等全部费用,不包含房屋使用租金和运营期间电费。
六、采购需求:
七、项目实施地点:
第一包:临汾市人民医院药品中心库
第二包:临汾市人民医院医用耗材中心库和二级库。
八、申请人的资格要求:
*. 满足《中华人民共和国政府采购法》第二十二条规定:
(一)具有独立承担民事责任的能力;
(二)具有良好的商业信誉和健全的财务会计制度;
(三)具有履行合同所必需的设备和专业技术能力;
(四)有依法缴纳税收和社会保障资金的良好记录;
(五)参加政府采购活动前三年内,在经营活动中没有重大违法记录;
(六)法律、行政法规规定的其他条件。
*. 落实政府采购政策需满足的资格要求:无
*. 本项目的特定资格要求:
第一包:运营服务商需具有《药品经营许可证》
第二包:运营服务商需具有《医用耗材经营许可证》
*本项目(否)接受联合体投标。
*.单位负责人为同一人或者存在直接控股、管理关系的不同供应商,不得参加同一合同项下的政府采购活动。
九、投标人报名及购买招标文件须携带的资料:
*、法定代表人/负责人的身份证;
*、如投标代表不是法定代表人/负责人,经办人需持有《法定代表人/负责人授权委托书》、法定代表人身份证复印件及被授权人身份证;
*、企业法人营业执照副本、企业组织机构代码证副本、企业税务登记证副本(或三证合一的企业营业执照副本);
*、企业银行基本账户开户许可证;
以上资料必须提供原件(原件验后归还)并加盖投标人公章的清晰复印件两套(装订成册)。
十、招标文件发售:
*、发售时间:****年**月**日至****年**月**日(北京时间*:*****:**,**:*****:**,节假日除外)
*、发售地点:山西衡宇招标代理有限公司临汾项目部(临汾市平阳国际*座**层 ****室)。
*、招标文件售价:人民币伍佰元整 ¥:***元(招标文件售后不退)
*、公告期限:自本公告发布之日起*个工作日。
七、开标时间及开标地点:
*、开标时间:****年**月**日**时**分(北京时间)
*、开标地点:山西衡宇招标代理有限公司临汾项目部(临汾市平阳国际*座**层 ****室)。
届时请投标人的法定代表人或其授权的投标人代表出席开标仪式。
八、发布公告的媒介:
本次招标公告在《山西招标采购服务平台/山西招标投标协会网》、《临汾市人民医院官网》上发布。
注意事项:有关本项目的更正、补充等内容将通过上述网站公布,请投标人关注。投标人有义务在招标活动期间浏览上述网页,采购人(或采购代理机构)在上述网站公布的与本次项目有关的信息视为已送达各投标人。
六、其他补充事宜
针对本项目的质疑需一次性提出,多次提出将不予受理。
七、对本次招标提出询问,请按以下方式联系。
*.采购人信息
名称:临汾市人民医院
地址:山西省临汾市尧都区滨河西路彩虹桥西
联系方式:************
*.采购代理机构信息
名称:山西衡宇招标代理有限公司
地址:太原市长风街***号千禧大厦**层
联系方式:************、***********
*.项目联系方式
项目联系人:赵先生
电话:************、***********



