众采
首页
产品套餐
登录
|
注册
固镇县
中医
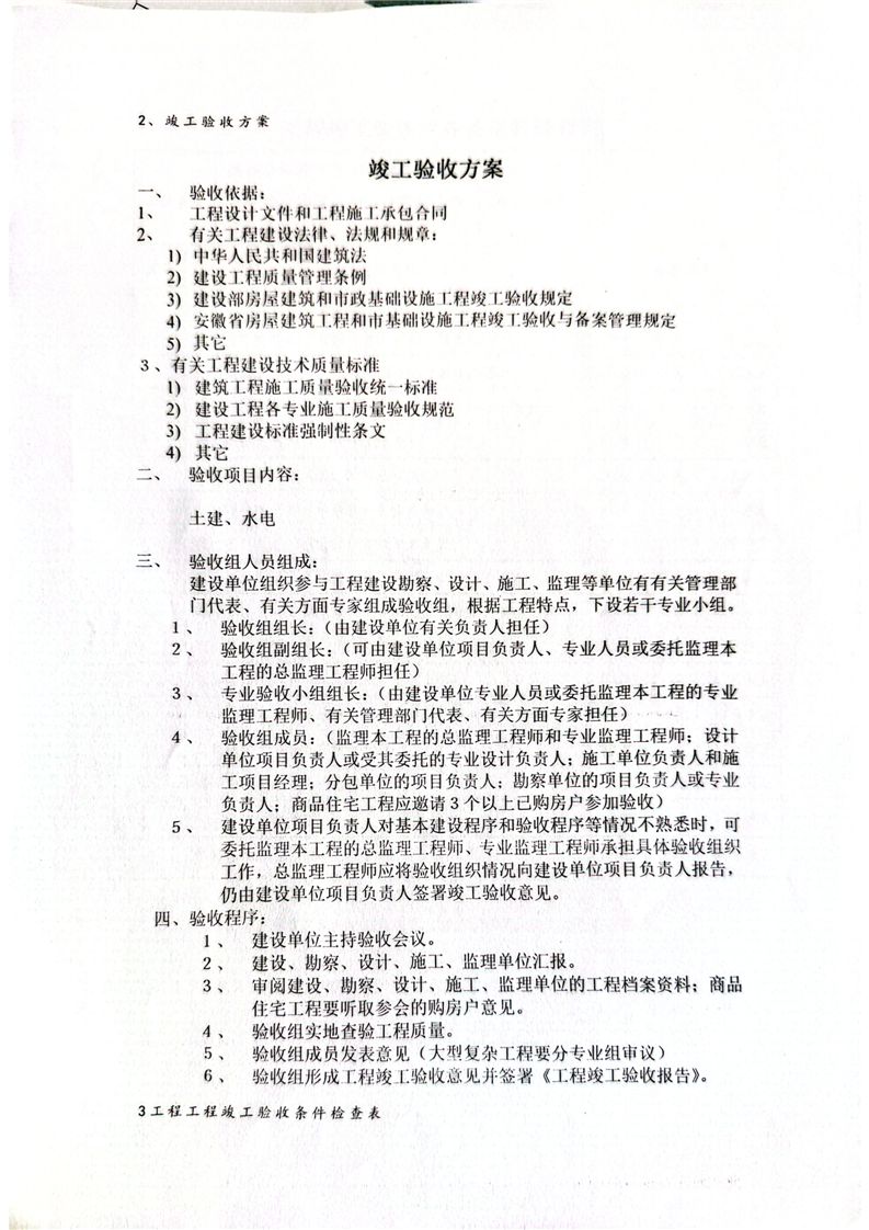
院门诊住院综合楼项目门诊住院楼工程竣工验收公示
2026-01-15
安徽/蚌埠
中标结果
固镇县
中医
院门诊住院综合楼项目门诊住院楼工程竣工验收公示
安徽/蚌埠-2026-01-15 00:00:00
固镇县
中医
院门诊住院综合楼项目门诊住院楼工程竣工验收公示
发布日期:********** **:**作者:重点工程中心信息员 来源:固镇县重点工程中心 阅读:
次字体:[
大
中
小
]保护视力色:
打印本页
关闭
微信客服
公众号
小程序
法律声明
|
服务协议
|
隐私条款
|
站点地图
|
XML地图
|
新闻栏目
© 众采招标网 南京预见商擎信息科技有限公司 版权所有
|
苏ICP备19019254号-5
京公网安备 11010804033151号
用户反馈
服务协议
隐私协议
法律声明