河南/洛阳-2026-01-14 00:00:00
洛阳市孟津区农业农村局****年洛阳市孟津区常袋镇、河图街道*万亩高标准农田改造提升项目*中标结果公示
正鼎工程咨询(河南)有限公司受洛阳市孟津区农业农村局的委托,对洛阳市孟津区农业农村局****年洛阳市孟津区常袋镇、河图街道*万亩高标准农田改造提升项目进行公开招标,按规定程序进行了开标、评标、中标候选人公示、核查、定标。现就本次公开招标的中标结果公布如下:
一、招标项目名称及招标编号
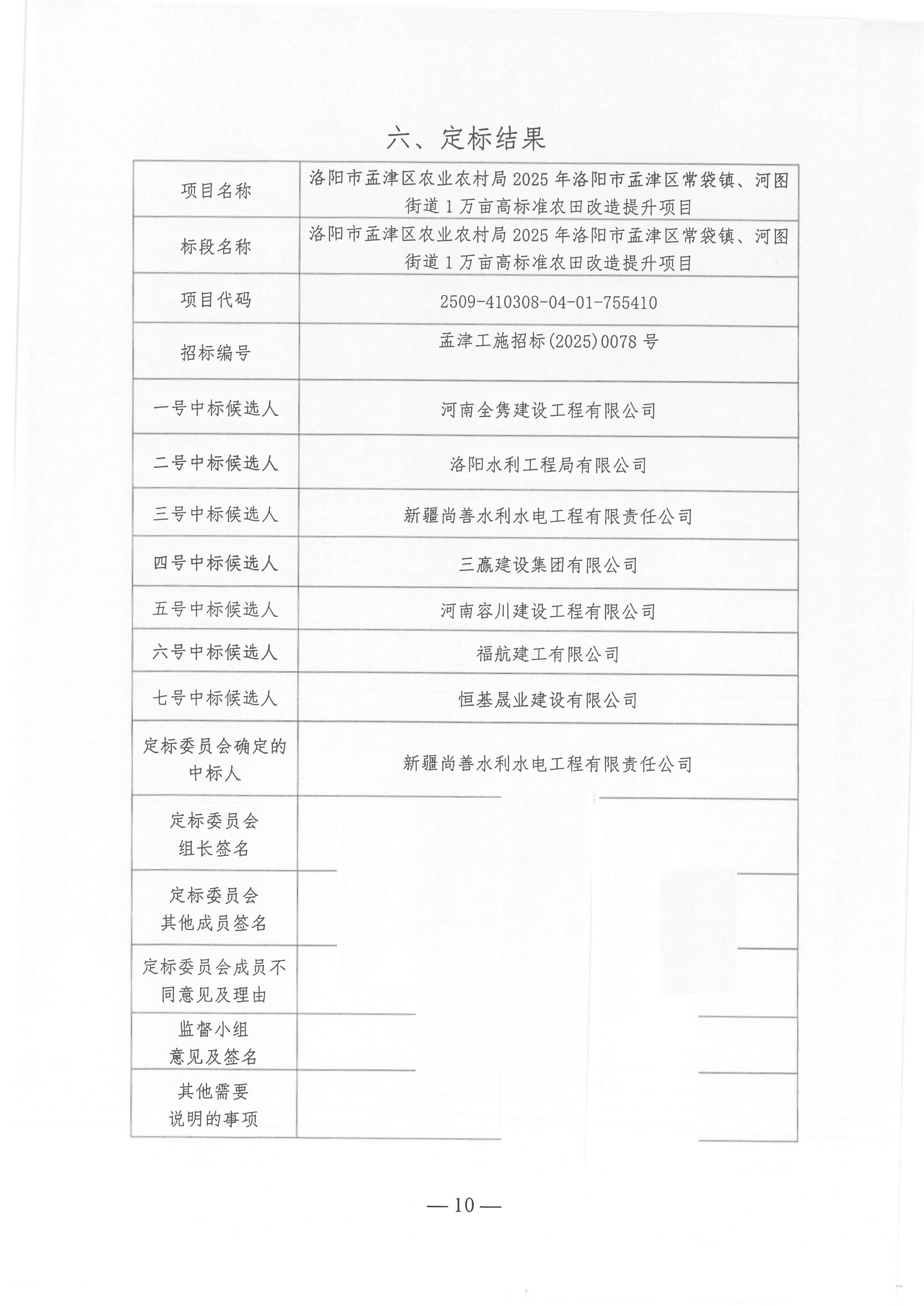
项目名称:洛阳市孟津区农业农村局****年洛阳市孟津区常袋镇、河图街道*万亩高标准农田改造提升项目;
项目代码:************************
招标编号:孟津工施招标(****)****号
项目编号:孟津公开********;
标段名称:洛阳市孟津区农业农村局****年洛阳市孟津区常袋镇、河图街道*万亩高标准农田改造提升项目
标段编号:孟津工施招标(****)****号**
二、招标公告发布日期及媒介
招标公告于****年**月**日在《中国招标投标公共服务平台》《河南省政府采购网》《洛阳市公共资源交易中心网》发布。
三、评标信息
*、评标日期:****年**月**日;
*、评标地点:洛阳市孟津区公共资源交易中心评标一室;
*、评标委员会名单:武利军(评标委员会主任)、孙惠贤、英伟、张杰、孙洪博(招标人代表)。
四、中标候选人公示情况
*、中标候选人公示期:****年*月*日至****年*月*日;
*、公示媒介:《中国招标投标公共服务平台》《河南省政府采购网》《洛阳市公共资源交易中心网》;
*、公示情况:公示期内未收到投标人及其他利害关系人的异议(质疑)。
五、核查情况
*、核查情况:河南易事建设工程有限公司、山和工程集团有限公司、河南永骏建设工程有限公司*家公司因故放弃中标候选人资格,并递交了放弃函。经核查,其余*家中标候选人均通过核查。
*、核查未通过的中标候选人名单和原因:无。
*、考察:无。
*、比较优势:定标委员会在通过核查的中标候选人中按照随机选取方式确定中标人。采用“两次随机”选取方式,首先随机抽取数字作为中标候选人的编号,现场记录后,再通过随机抽取编号的形式确定中标人。
六、定标情况
*、定标时间:****年*月**日
*、定标地点:孟津公共资源交易中心评标二室
*、定标方法:核查随机法
*、中标人名称:新疆尚善水利水电工程有限责任公司
*、地址:新疆乌鲁木齐市米东区金汇东路 *** 号研发综合办公楼***
*、中标价:********.**元
*、质量承诺:符合国家质量验收备案标准
*、工期:***日历天
*、资格条件:水利水电工程施工总承包贰级
**、项目经理姓名:王涛
证书名称及编号:水利水电工程二级建造师,新*************
安全生产考核合格证书:新水安************
七、代理服务收费标准及金额:
收费标准:本次招标代理服务费按照《河南省招标代理服务收费标准》的通知*豫招协[****]***号规定的标准收取,在中标单位领取中标通知书前一次性向招标代理机构支付。
收费金额:******.**元
八、发布公示媒体
本次中标结果公示同时在《中国招标投标公共服务平台》《河南省政府采购网》《洛阳市公共资源交易中心网》,公示期为****年*月**日至****年*月**日。
九、提出异议的渠道和方式
投标人或者其他利害关系人对本结果有异议的,在公示期内利用交易系统线上向招标人或招标代理机构提交异议函(并签盖法定代表人及单位电子公章),委托他人提出异议的,需一并提交授权委托书和授权委托人身份证明的电子件。逾期未提交或未按照要求提交的异议函将不予受理。
十、其他补充事项
*、公告日即为中标通知书领取日。公告日起*个工作日内,被授权的中标人代表应到代理机构(或招标人)指定地点及时领取中标通知书,逾期未领取的,视同公告日已领取。中标人应按照规定的时限和程序与招标人完成合同的签订。
*、本次招标将通过“洛阳市电子招投标交易平台”(********.**.***.**),向中标人发出电子中标通知书,中标人可网上登录交易平台后自行打印,该中标通知书加盖有招标代理机构的电子签章。
十一、凡对本次公告内容提出询问,请按以下方式联系
招 标 人:洛阳市孟津区农业农村局
地 址:洛阳市孟津区桂花大道***号
联 系 人:孙先生
电 话:*************
名称:正鼎工程咨询(河南)有限公司
地址:洛阳市西工区王城大道与九都西路交叉口申泰新世纪广场*号楼**楼
联系人:范女士
联系方式:*************
监管部门:洛阳市孟津区农业农村局
监管部门联系人:洛阳市孟津区农业农村局
监管部门联系方式:*************
****年*月**日
依法必须招标的工程项目的公告信息以其法定媒体发布的为准。



