众采
首页
产品套餐
登录
|
注册
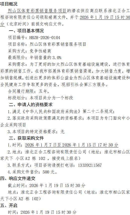
烈山区文化旅游体育局2026年第一季度招标公示——烈山区体育彩票销售服务项目竞争性磋商公告
2026-01-07
安徽/淮北
招标采购
烈山区文化旅游体育局2026年第一季度招标公示——烈山区体育彩票销售服务项目竞争性磋商公告
安徽/淮北-2026-01-07 00:00:00
索
引
号:
*********/************
组配分类:
招标公示及招标采购预算
主题分类:
文化、广电、新闻出版
发布日期:
**********
发布机构:
区文化旅游体育局
文
号:
名
称:
烈山区文化旅游体育局****年第一季度招标公示——烈山区体育彩票销售服务项目竞争性磋商公告
关
键
词:
成文日期:
烈山区文化旅游体育局****年第一季度招标公示——烈山区体育彩票销售服务项目竞争性磋商公告
字体
大小
:【
大
中
小
】
浏览次数:
信息来源: 区文化旅游体育局
发布时间:********** **:**
微信客服
公众号
小程序
法律声明
|
服务协议
|
隐私条款
|
站点地图
|
XML地图
|
新闻栏目
© 众采招标网 南京预见商擎信息科技有限公司 版权所有
|
苏ICP备19019254号-5
京公网安备 11010804033151号
用户反馈
服务协议
隐私协议
法律声明