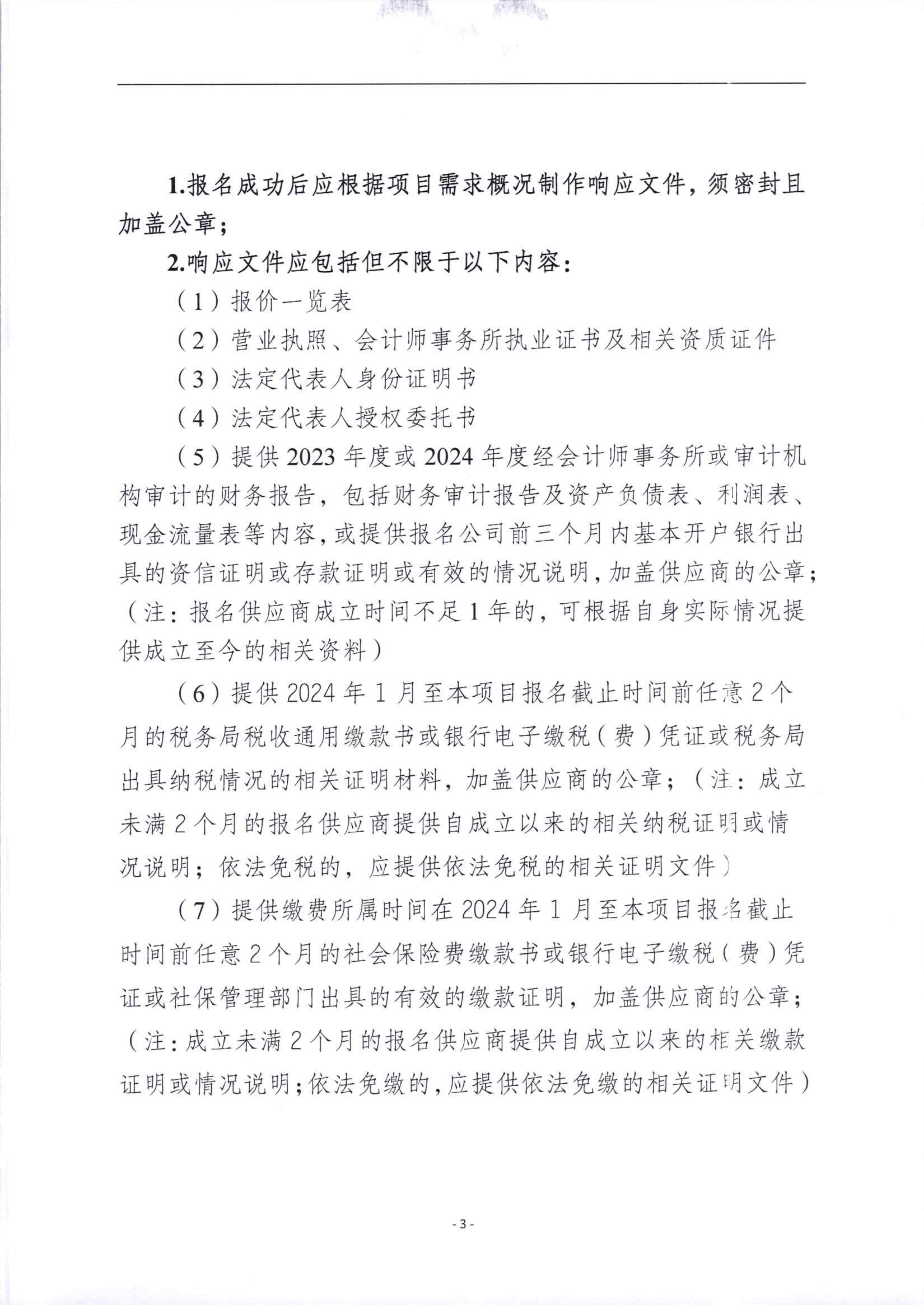
西双版纳傣族自治州人民医院2025年度财务报表审计与2025年内控评价和风险评估服务采购公告
2026-01-06
云南/西双版纳 招标采购
西双版纳傣族自治州人民医院2025年度财务报表审计与2025年内控评价和风险评估服务采购公告
云南/西双版纳-2026-01-06 00:00:00
云南/西双版纳-2026-01-06 00:00:00
西双版纳傣族自治州人民医院****年度财务报表审计与****年内控评价和风险评估服务采购公告
作者:西双版纳州人民医院
日期:**********
发布:西双版纳州人民医院
阅读量:**








