宁波广电广通移动数字电视有限公司行业广告代理商招募项目招标结果公告
2026-01-04
浙江/宁波 中标结果
宁波广电广通移动数字电视有限公司行业广告代理商招募项目招标结果公告
浙江/宁波-2026-01-04 00:00:00
浙江/宁波-2026-01-04 00:00:00
宁波广电广通移动数字电视有限公司行业广告代理商招募项目招标结果公告
公告期限:****年*月*日-****年*月**日
宁波广电广通移动数字电视有限公司拥有地铁、公交***视频及地铁语音报站等媒体经营权。
因发展需要,现向社会招募(招标)****行业广告代理。招募行业包括医疗、餐饮、货代物流、房产(房产*和房产*)、教育(教育*和教育*)、茶叶、金融、旅游、商业、政务、招聘、中医养生、装修建材等十三个行业。
招募方式采用公开招标,经过评审小组评议确认,现将招标结果公示如下:
一、项目名称:宁波广电广通移动数字电视有限公司行业广告代理商招募
二、谈判日期:****年**月**日
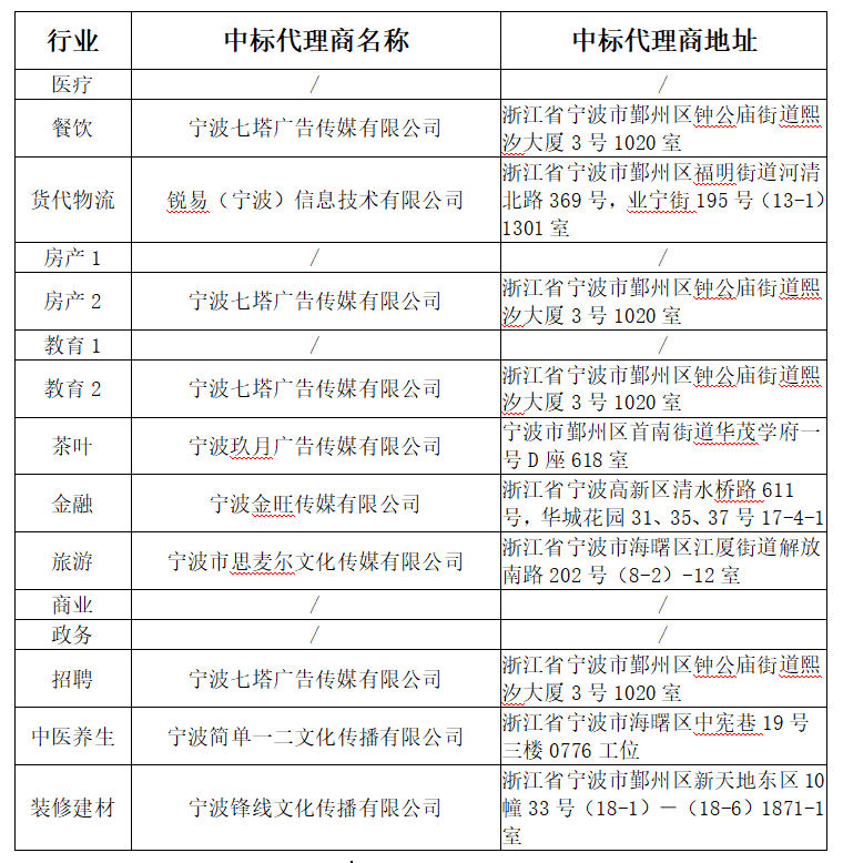
三、中标信息:

四、招标方式:公开报名
五、服务要求:详见招标文件
六、其他事项:
代理商若对招标结果存有质疑,须在本公告发布之日起*日内以书面形式提出。
联系单位:宁波广电广通移动数字电视有限公司
联系人:汪老师 联系电话:************* 联系地址:宁波市高新区凤竹路*号宁波广电集团*号楼****



