众采
首页
产品套餐
登录
|
注册
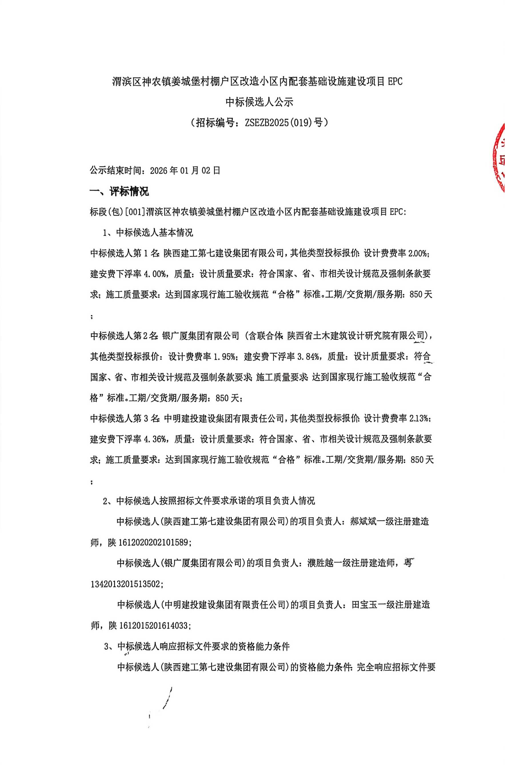
渭滨区神农镇姜城堡村棚户区改造
小区
内配套基础设施建设项目EPC中标候选人公示
2025-12-31
陕西/宝鸡
中标结果
渭滨区神农镇姜城堡村棚户区改造
小区
内配套基础设施建设项目EPC中标候选人公示
陕西/宝鸡-2025-12-31 00:00:00
渭滨区神农镇姜城堡村棚户区改造
小区
内配套基础设施建设项目***中标候选人公示
信息来源: 渭滨区发展和改革局 发布时间: ********** **:**:**
附件下载
关联政策
关联资讯
微信客服
公众号
小程序
法律声明
|
服务协议
|
隐私条款
|
站点地图
|
XML地图
|
新闻栏目
© 众采招标网 南京预见商擎信息科技有限公司 版权所有
|
苏ICP备19019254号-5
京公网安备 11010804033151号
用户反馈
服务协议
隐私协议
法律声明