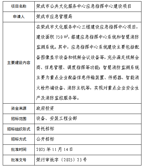
荣成市公共文化服务中心应急指挥中心建设项目招标投标核准结果公示
2025-11-14
山东/威海 中标结果
荣成市公共文化服务中心应急指挥中心建设项目招标投标核准结果公示
山东/威海-2025-11-14 00:00:00
荣成市人民政府 公告公示 荣成市公共文化服务中心应急指挥中心建设项目招标投标核准结果公示
山东/威海-2025-11-14 00:00:00

打印


