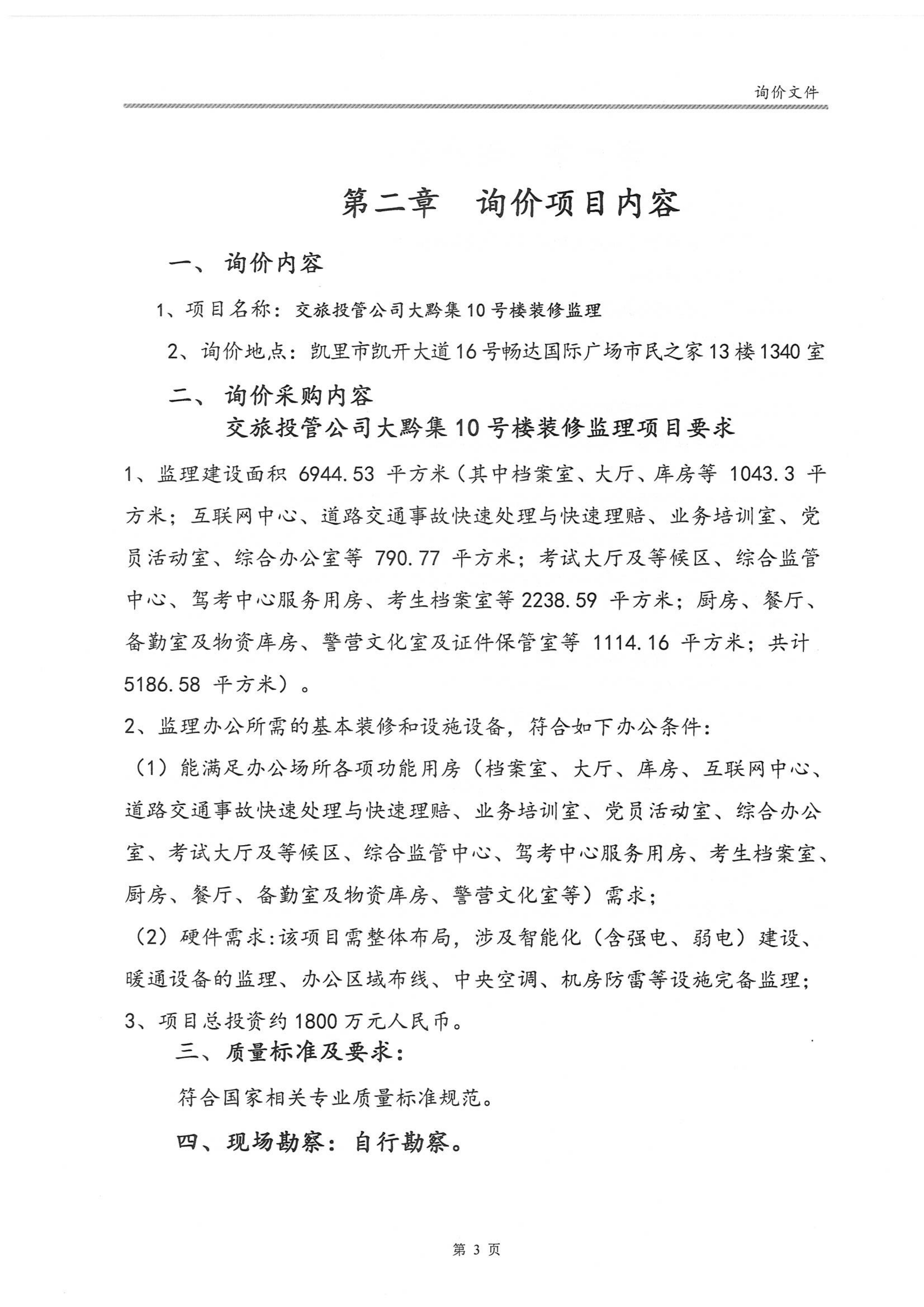
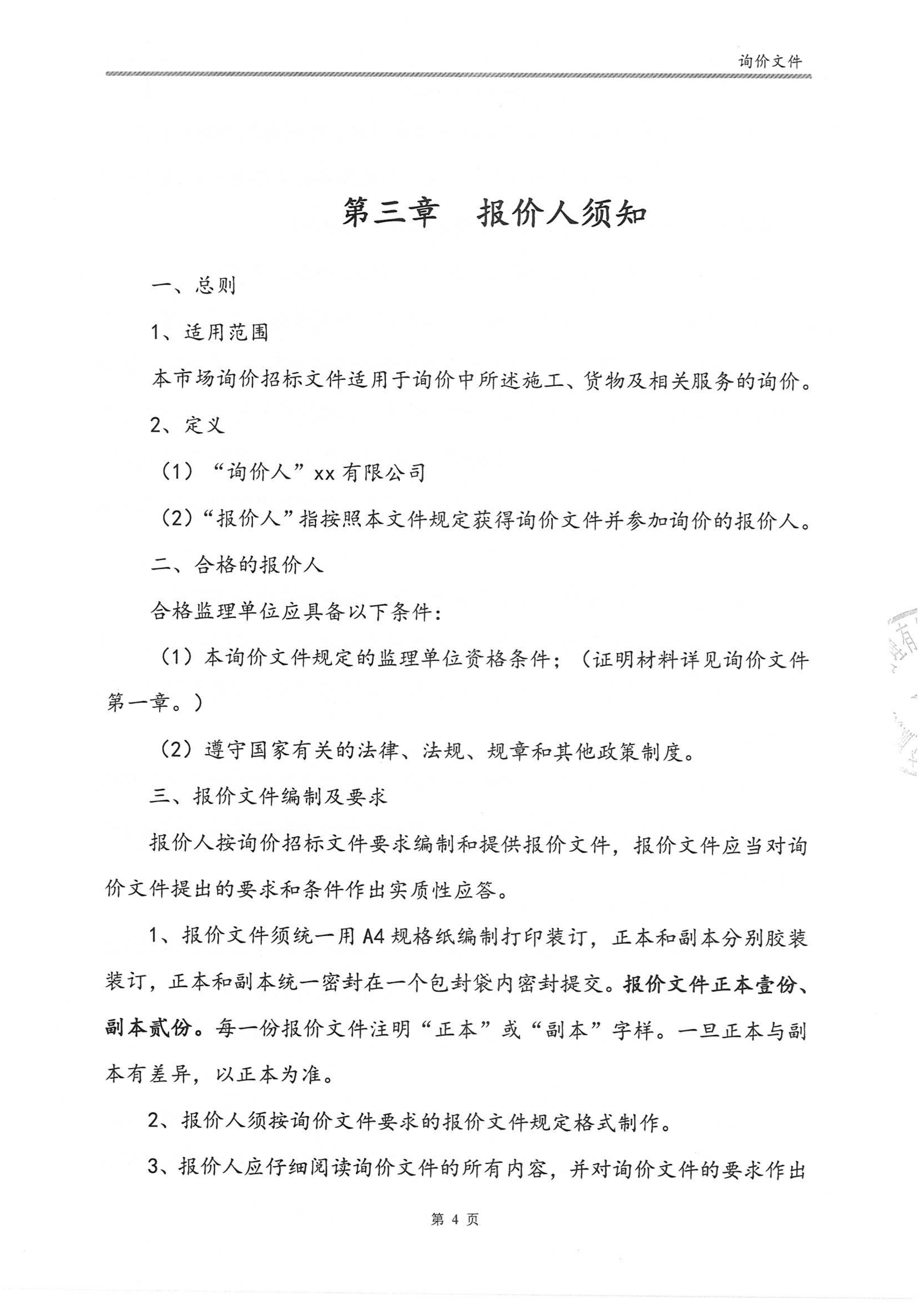
交旅投管大黔集10号楼装修工程监理服务询价公告
2025-12-30
贵州/黔东南 招标采购
交旅投管大黔集10号楼装修工程监理服务询价公告
贵州/黔东南-2025-12-30 00:00:00
贵州/黔东南-2025-12-30 00:00:00
交旅投管大黔集**号楼装修工程监理服务询价公告
发布时间:********** **:**:**



















