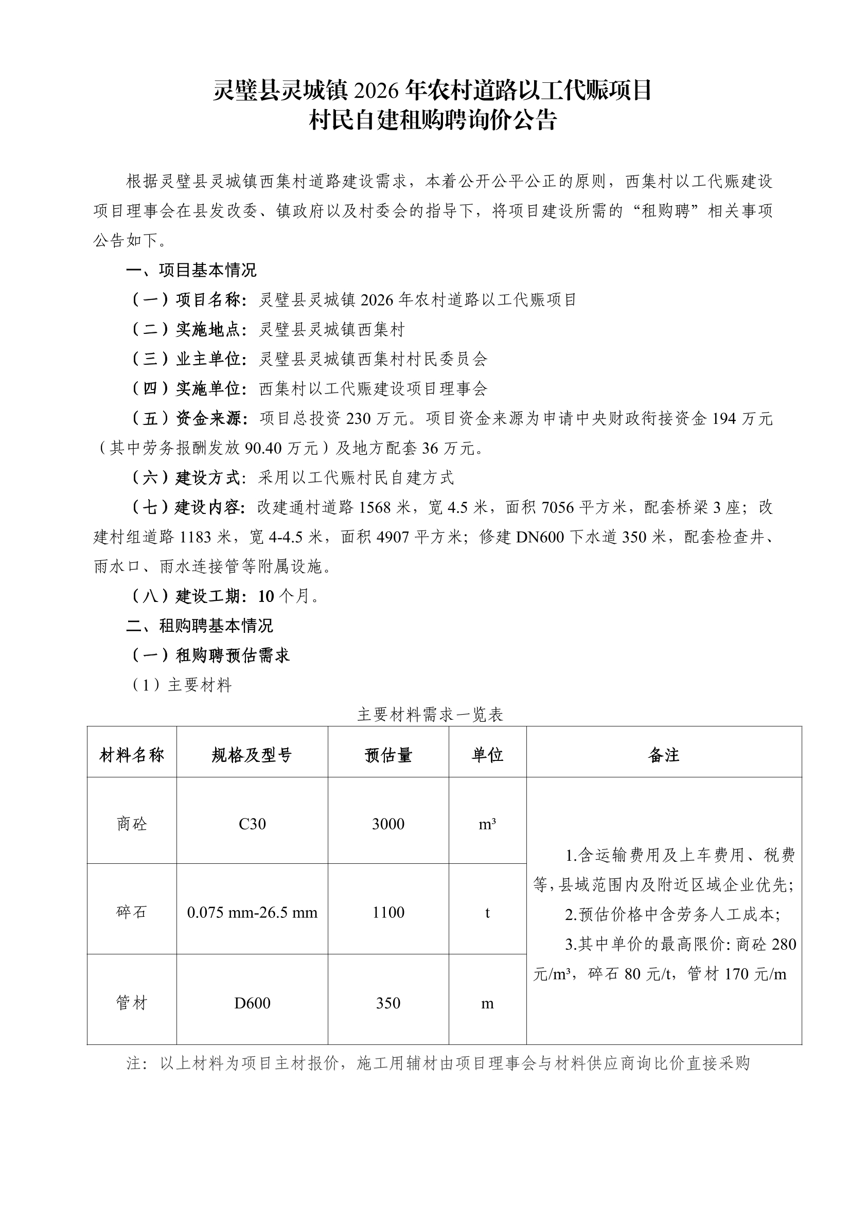
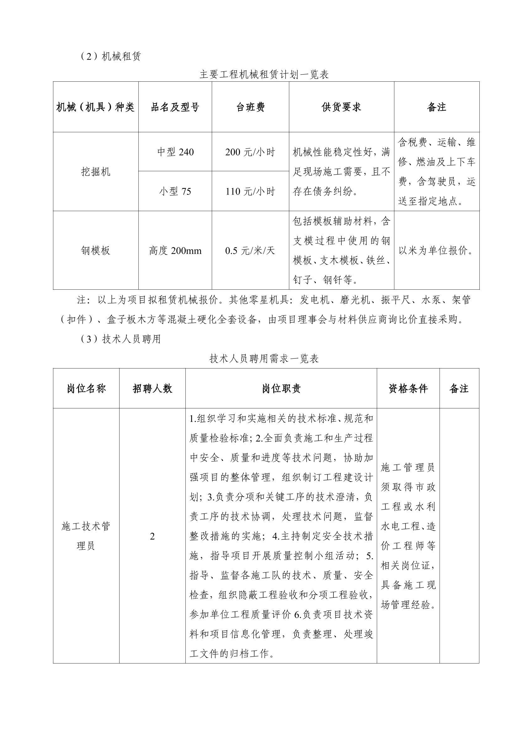
灵璧县灵城镇2026年农村道路以工代赈项目村民自建租购聘询价公告
2025-12-29
安徽/宿州 招标采购
灵璧县灵城镇2026年农村道路以工代赈项目村民自建租购聘询价公告
安徽/宿州-2025-12-29 00:00:00
安徽/宿州-2025-12-29 00:00:00
灵璧县灵城镇****年农村道路以工代赈项目村民自建租购聘询价公告
文章来源:灵璧县灵城镇 浏览量:
发表时间:********** **:**
责任编辑:灵城镇政务公开
扫一扫在手机打开当前页
****



