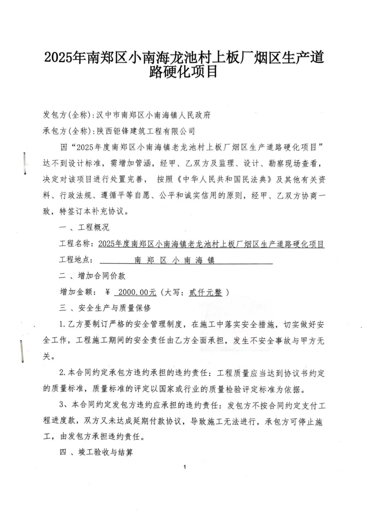
汉中市南郑区小南海镇人民政府2025年度南郑区小南海镇老龙池村上板厂烟区生产道路硬化项目政府采购合同公告
2025-12-25
陕西/汉中 中标结果
汉中市南郑区小南海镇人民政府2025年度南郑区小南海镇老龙池村上板厂烟区生产道路硬化项目政府采购合同公告
陕西/汉中-2025-12-25 00:00:00
陕西/汉中-2025-12-25 00:00:00
汉中市南郑区小南海镇人民政府****年度南郑区小南海镇老龙池村上板厂烟区生产道路硬化项目政府采购合同公告
一、合同编号:**********南郑区*********
二、合同名称:****年度南郑区小南海镇老龙池村上板厂烟区生产道路硬化项目
三、项目编号:**********南郑区*********
四、项目名称:****年度南郑区小南海镇老龙池村上板厂烟区生产道路硬化项目
五、合同主体
采购人(甲方):汉中市南郑区小南海镇人民政府
地址:小南海镇郑家坝村
联系方式:************
供应商(乙方):陕西钜锋建筑工程有限公司
地址:未央路***号名京九合院**号*单元****房
联系方式:***********
六、合同主要信息
主要标的:
| 序号 | 名称 | 数量(单位) | 单价(元) | 总价(元) | 规格型号/服务要求 |
|---|---|---|---|---|---|
| * | 生产道路硬化项目 | *(项) | ¥*,***.** | ¥*,***.** | 无 |
合同金额: *,***.**元,大写(人民币):贰仟元整
履约期限:****年**月**日至****年**月**日
履约地点:汉中市南郑区小南海镇老龙池村
采购方式:竞争性磋商
七、合同签订日期
****年**月**日
八、合同公告日期
****年**月**日
九、其他补充事宜
合同附件:
汉中市南郑区小南海镇人民政府
****年**月**日



