汉中市南郑区小南海镇人民政府2025年度小南海镇黄家山村烟区产业道路硬化项目政府采购合同公告
2025-12-25
陕西/汉中 中标结果
汉中市南郑区小南海镇人民政府2025年度小南海镇黄家山村烟区产业道路硬化项目政府采购合同公告
陕西/汉中-2025-12-25 00:00:00
陕西/汉中-2025-12-25 00:00:00
汉中市南郑区小南海镇人民政府****年度小南海镇黄家山村烟区产业道路硬化项目政府采购合同公告
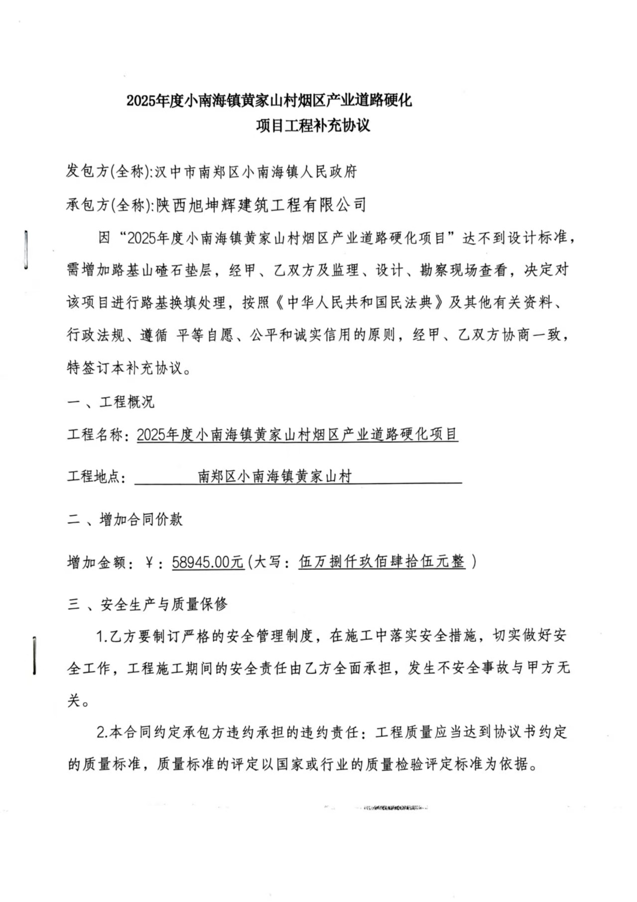
一、合同编号:******************
二、合同名称:****年度小南海镇黄家山村烟区产业道路硬化项目
三、项目编号:******************
四、项目名称:****年度小南海镇黄家山村烟区产业道路硬化项目
五、合同主体
采购人(甲方):汉中市南郑区小南海镇人民政府
地址:小南海镇郑家坝村
联系方式:****—*******
供应商(乙方):陕西旭坤辉建筑工程有限公司
地址:陕西省汉中市汉台区五四路***基地
联系方式:***********
六、合同主要信息
主要标的:
| 序号 | 名称 | 数量(单位) | 单价(元) | 总价(元) | 规格型号/服务要求 |
|---|---|---|---|---|---|
| * | ****年度小南海镇黄家山村烟区产业道路硬化项目 | *(项) | ¥**,***.** | ¥**,***.** | 无 |
合同金额: **,***.**元,大写(人民币):伍万捌仟玖佰肆拾伍元整
履约期限:****年**月**日至****年**月**日
履约地点:汉中市南郑区小南海镇人民政府
采购方式:竞争性磋商
七、合同签订日期
****年**月**日
八、合同公告日期
****年**月**日
九、其他补充事宜
合同附件:
汉中市南郑区小南海镇人民政府
****年**月**日



