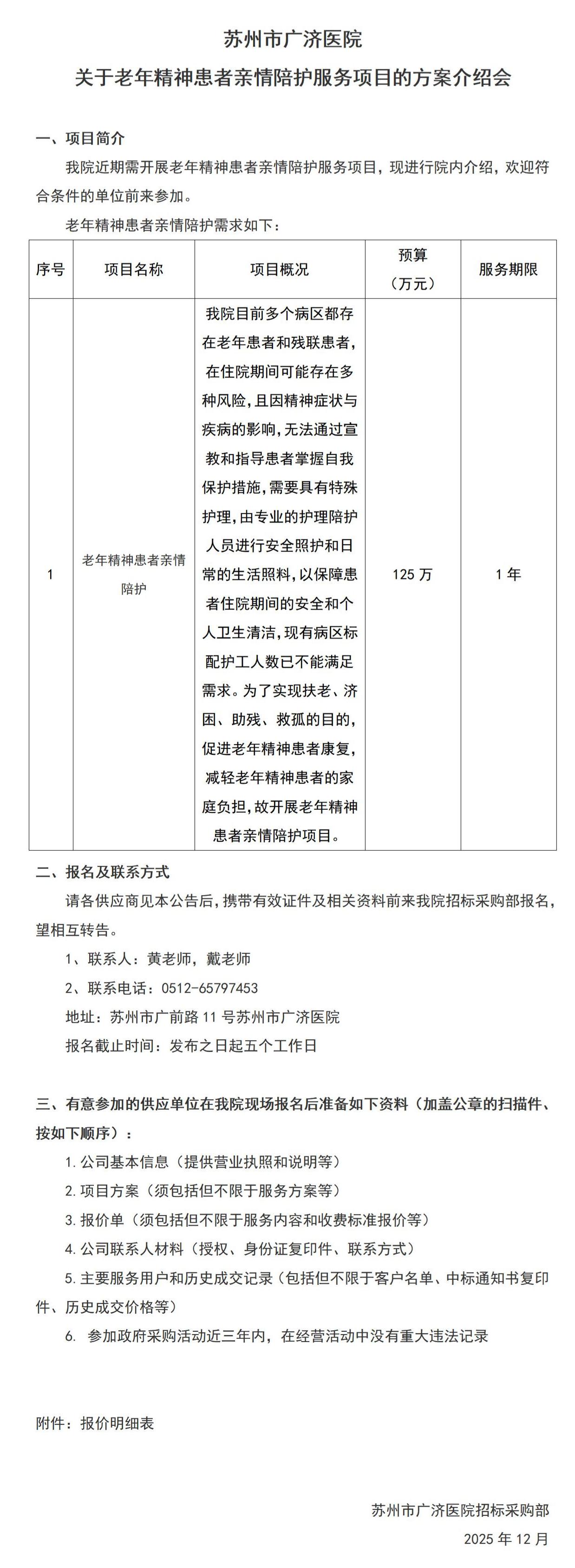
苏州市广济医院关于老年精神患者亲情陪护服务项目的方案介绍会
2025-12-24
江苏/苏州 招标采购
苏州市广济医院关于老年精神患者亲情陪护服务项目的方案介绍会
江苏/苏州-2025-12-24 00:00:00
,
江苏/苏州-2025-12-24 00:00:00
苏州市广济医院关于老年精神患者亲情陪护服务项目的方案介绍会
来源:本站浏览:*次**********





