宝鸡市凤翔区田家庄镇人民政府凤翔区田家庄镇2025年中央财政以工代赈项目政府采购合同公告
2025-12-22
陕西/宝鸡 中标结果
宝鸡市凤翔区田家庄镇人民政府凤翔区田家庄镇2025年中央财政以工代赈项目政府采购合同公告
陕西/宝鸡-2025-12-22 00:00:00
陕西/宝鸡-2025-12-22 00:00:00
宝鸡市凤翔区田家庄镇人民政府凤翔区田家庄镇****年中央财政以工代赈项目政府采购合同公告
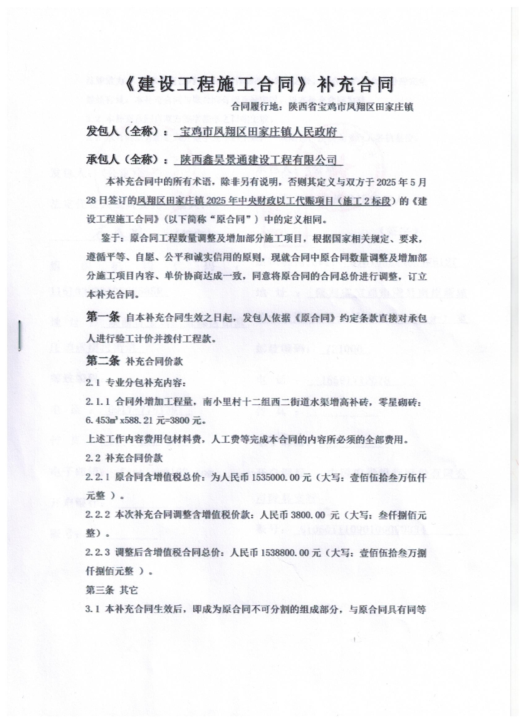
一、合同编号:****************
二、合同名称:凤翔区田家庄镇****年中央财政以工代赈项目
三、项目编号:****************
四、项目名称:凤翔区田家庄镇****年中央财政以工代赈项目
五、合同主体
采购人(甲方):宝鸡市凤翔区田家庄镇人民政府
地址:凤翔县田家庄镇街道
联系方式:***********
供应商(乙方):陕西鑫昊景通建设工程有限公司
地址:陇县南岸新城关山大道**号元凝新悦城*幢***室
联系方式:***********
六、合同主要信息
主要标的:
| 序号 | 名称 | 数量(单位) | 单价(元) | 总价(元) | 规格型号/服务要求 |
|---|---|---|---|---|---|
| * | 施工*标段 | *(项) | ¥*,***.** | ¥*,***.** | 无 |
合同金额: *,***.**元,大写(人民币):叁仟捌佰元整
履约期限:****年**月**日至****年**月**日
履约地点:宝鸡市凤翔区田家庄镇南小里村
采购方式:竞争性磋商
七、合同签订日期
****年**月**日
八、合同公告日期
****年**月**日
九、其他补充事宜
合同附件:
宝鸡市凤翔区田家庄镇人民政府
****年**月**日



