开封市口腔医院CAD/CAM系统采购项目进口产品论证意见及技术参数公示
2025-12-20
河南/开封 招标采购
开封市口腔医院CAD/CAM系统采购项目进口产品论证意见及技术参数公示
河南/开封-2025-12-20 00:00:00
公告内容文档
河南/开封-2025-12-20 00:00:00
开封市口腔医院***/***系统采购项目进口产品论证意见及技术参数公示
发布机构:中新创达咨询有限公司
发布日期:********** **:**
访问次数:***
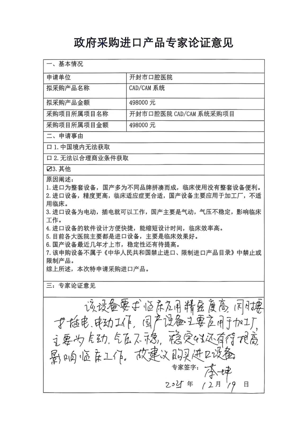
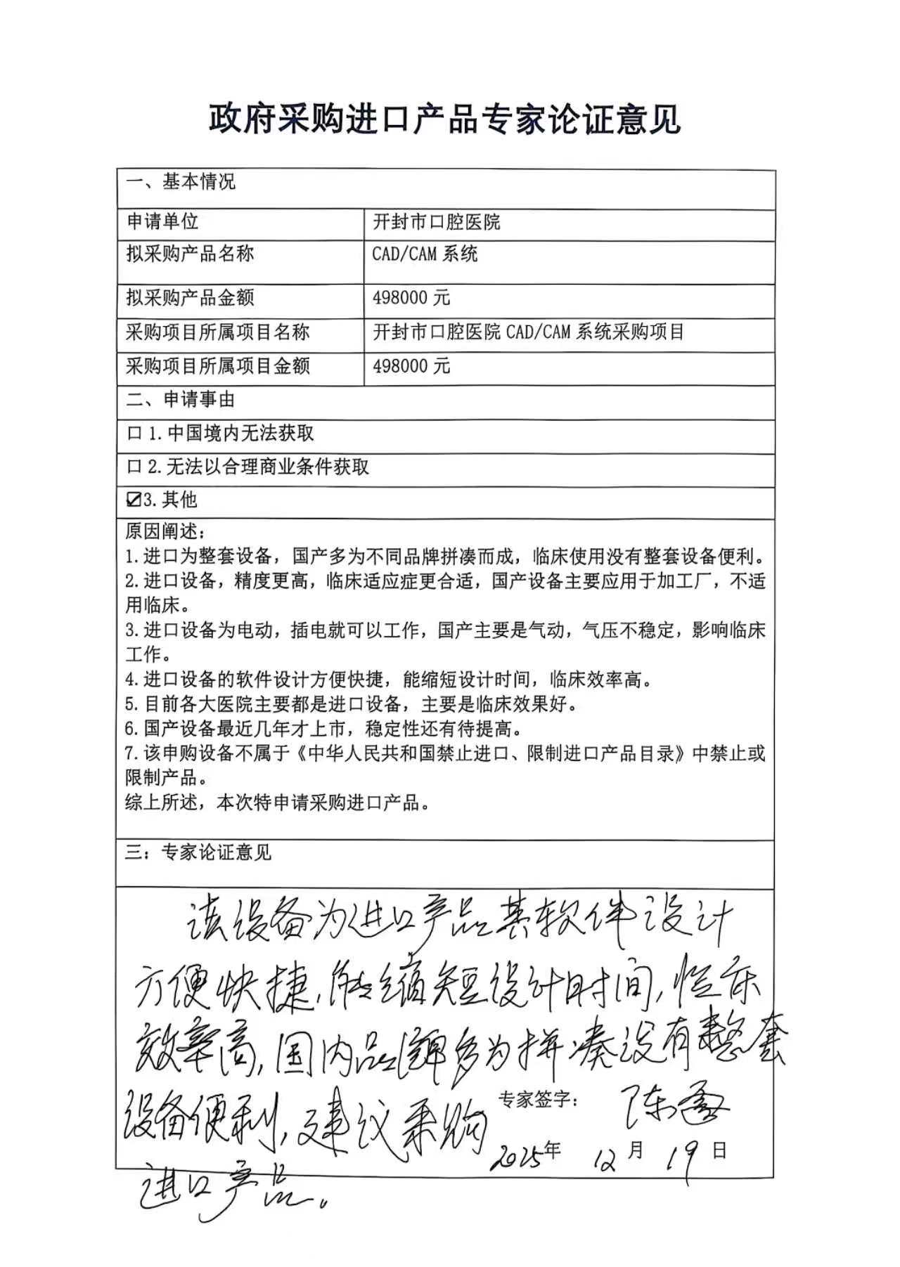
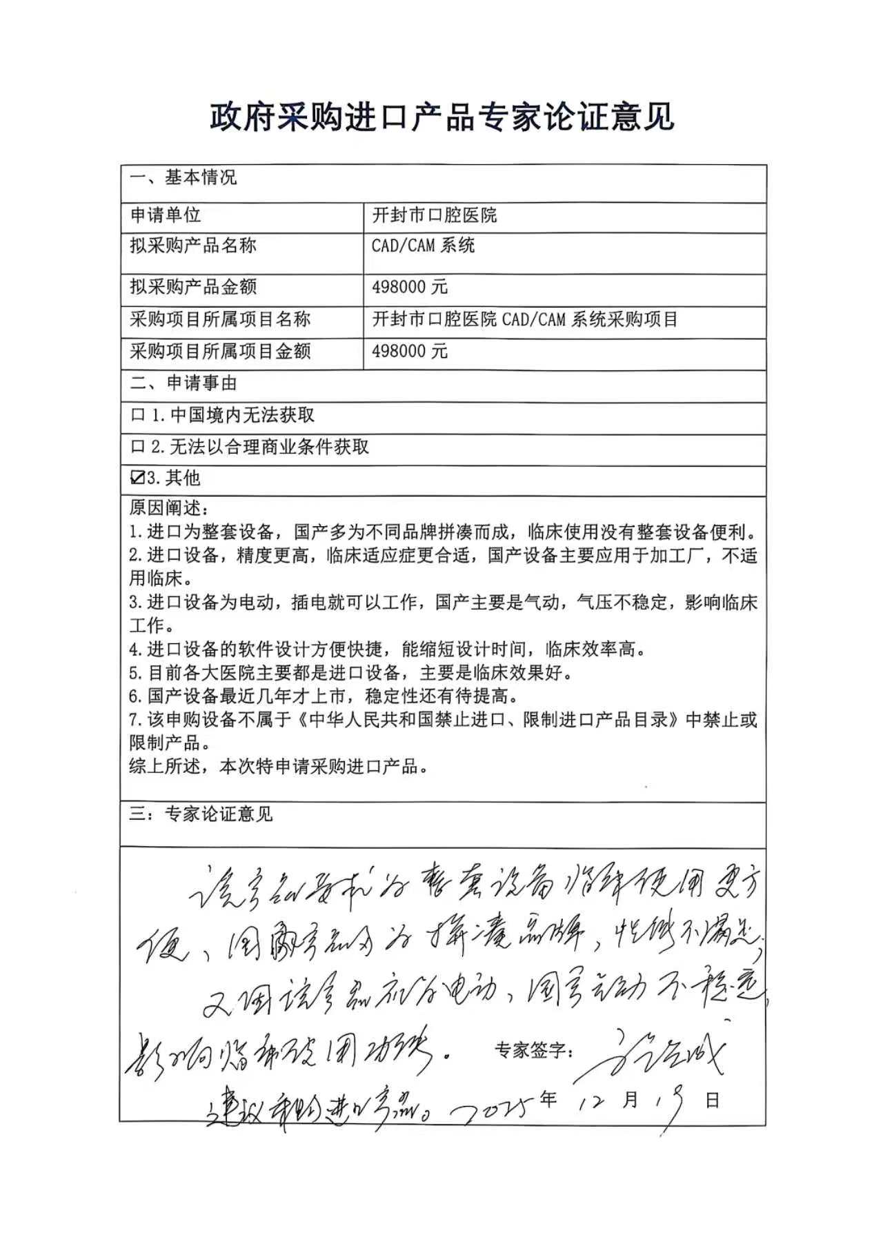
| 一、项目信息 | ||||||||||||||||||||||||
| *.项目名称:开封市口腔医院***/***系统采购项目 | ||||||||||||||||||||||||
| *.拟采购的货物或服务的说明 | ||||||||||||||||||||||||
| 拟采购***/***系统*套。 | ||||||||||||||||||||||||
| *.拟采购的货物或服务的预算金额:******元 | ||||||||||||||||||||||||
| *.单一来源原因及相关说明 | ||||||||||||||||||||||||
| *.*本次非单一来源采购公示,为采购申请进口产品公示. *.*根据《河南省财政厅关于对省级政府采购进口产品实行审核前公示相关问题的通知》等有关法律和政策的规定,现将该进口产品的技术指标和论证意见进行公示。 | ||||||||||||||||||||||||
| 二、拟定供应商信息 | ||||||||||||||||||||||||
| *.名称:/ | ||||||||||||||||||||||||
| *.地址:/ | ||||||||||||||||||||||||
| 三、专家论证意见(不少于三名行业技术专家) | ||||||||||||||||||||||||
|
||||||||||||||||||||||||
| 四、公示期限 | ||||||||||||||||||||||||
| ****年**月**日**时**分至****年**月**日**时**分(北京时间,法定节假日除外。) | ||||||||||||||||||||||||
| 五、异议反馈时限 | ||||||||||||||||||||||||
| ****年**月**日**时**分至****年**月**日**时**分 | ||||||||||||||||||||||||
| 六、其他需要公示内容 | ||||||||||||||||||||||||
| 请各潜在供应商对技术参数等内容是否有倾向性、歧视性、排他性等内容提出异议。请于公示期满后*个工作日内以实名书面形式(包括联系人、地址、联系电话,须加盖单位公章)将意见(附相关证明和依据材料、法人授权委托书、被授权人身份证复印件,须加盖单位公章)反馈至采购人和采购代理机构,逾期不再受理。 | ||||||||||||||||||||||||
| 七、联系方式 | ||||||||||||||||||||||||
| *. 采购人信息 | ||||||||||||||||||||||||
| 名称:开封市口腔医院 | ||||||||||||||||||||||||
| 地址:开封市龙亭区东大街 ** 号 | ||||||||||||||||||||||||
| 联系人:左先生 | ||||||||||||||||||||||||
| 联系方式:*********** | ||||||||||||||||||||||||
| *.财政部门信息 | ||||||||||||||||||||||||
| 名称:/ | ||||||||||||||||||||||||
| 地址:/ | ||||||||||||||||||||||||
| 联系人:/ | ||||||||||||||||||||||||
| 联系方式:/ | ||||||||||||||||||||||||
| *.采购代理机构信息 | ||||||||||||||||||||||||
| 名称:中新创达咨询有限公司 | ||||||||||||||||||||||||
| 地址:郑州市高新技术产业开发区翠竹街*号**号幢 | ||||||||||||||||||||||||
| 联系人:孟女士 | ||||||||||||||||||||||||
| 联系方式:*********** |



