众采
首页
产品套餐
登录
|
注册
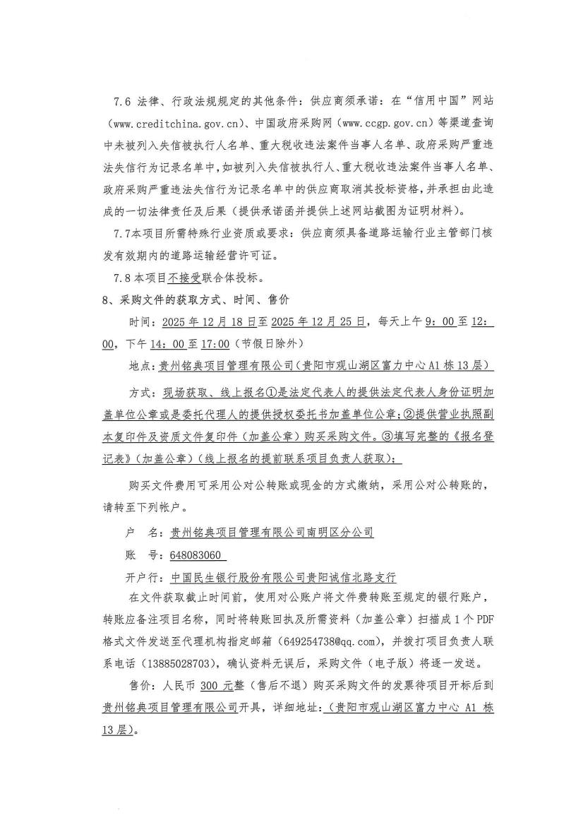
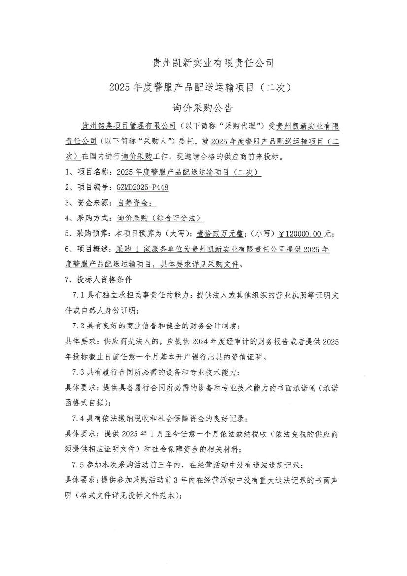
新闻资讯 贵州凯新实业有限责任公司2025年度
警服
产品配送运输项目(二次)询价采购公告
2025-12-19
贵州
招标采购
新闻资讯 贵州凯新实业有限责任公司2025年度
警服
产品配送运输项目(二次)询价采购公告
贵州-2025-12-19 00:00:00
贵州凯新实业有限责任公司****年度
警服
产品配送运输项目(二次)询价采购公告
*****;
*****;
*****; 字号:[
小
中
大
]*****;
[我要打印]
*****;
[关闭]
视力保护色:
分享到:
微信客服
公众号
小程序
法律声明
|
服务协议
|
隐私条款
|
站点地图
|
XML地图
|
新闻栏目
© 众采招标网 南京预见商擎信息科技有限公司 版权所有
|
苏ICP备19019254号-5
京公网安备 11010804033151号
用户反馈
服务协议
隐私协议
法律声明