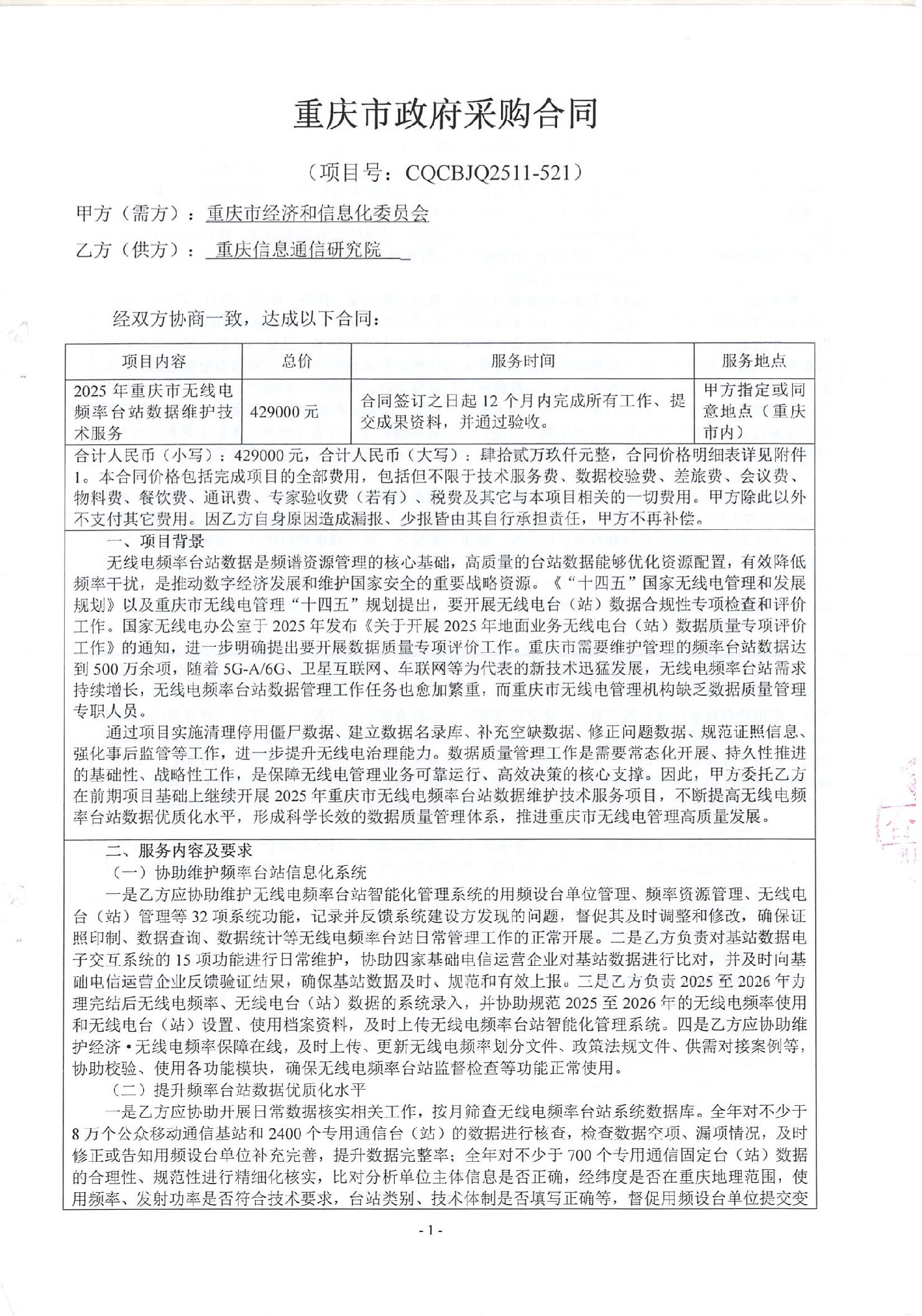
2025年重庆市无线电频率台站数据维护技术服务项目合同
2025-12-18
重庆 中标结果
2025年重庆市无线电频率台站数据维护技术服务项目合同
重庆-2025-12-18 00:00:00
重庆-2025-12-18 00:00:00
[ 索引号 ]
******************/**********
[ 发文字号 ]
[ 主题分类 ]
财政
[ 体裁分类 ]
采购与招标
[ 发布机构 ]
市经济信息委
[ 成文日期 ]
**********
[ 发布日期 ]
**********
****年重庆市无线电频率台站数据维护技术服务项目合同
大 中 小









扫一扫在手机打开当前页



