新闻资讯
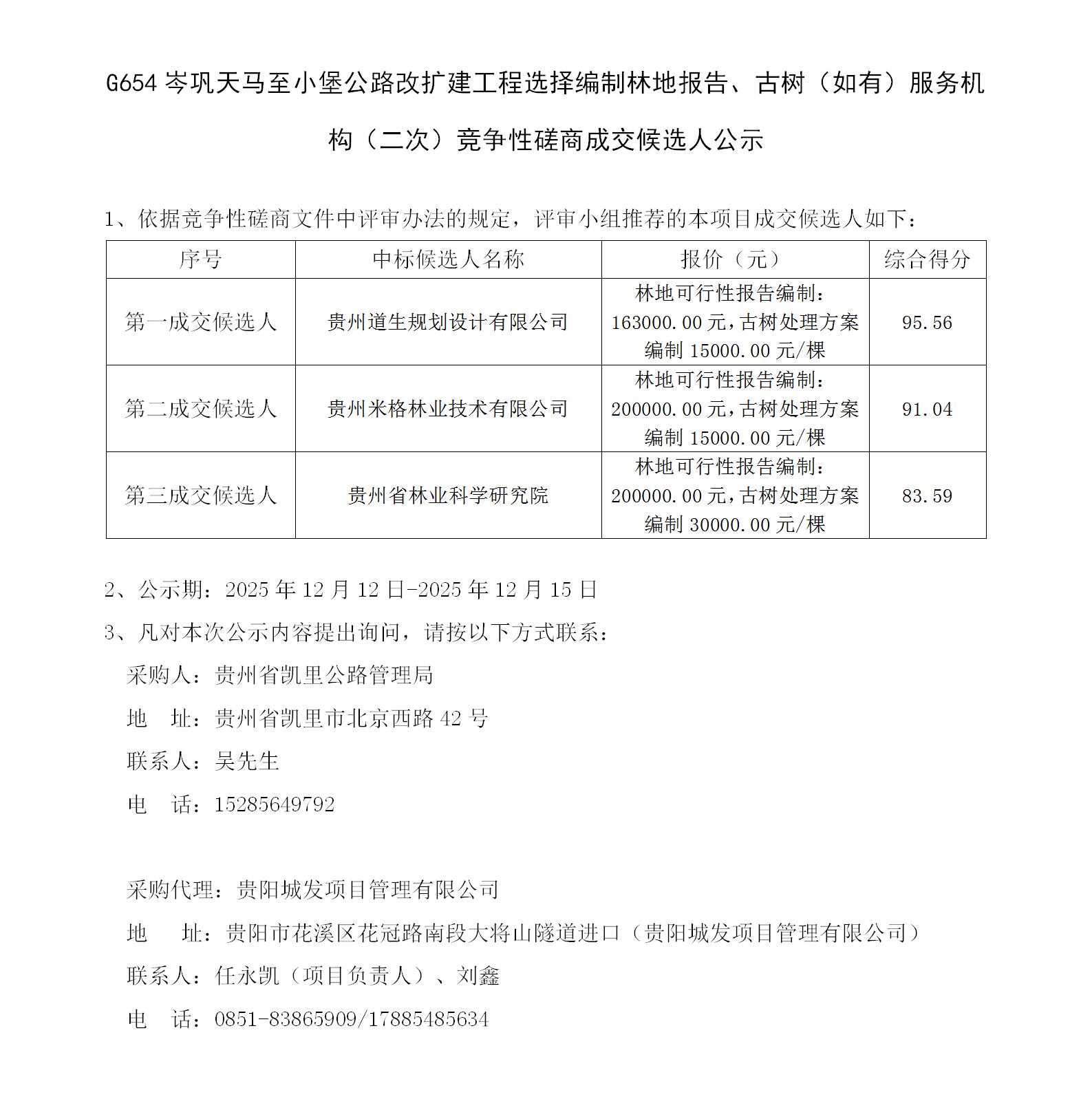
G654岑巩天马至小堡公路改扩建工程选择编制林地报告、古树(如有)服务机构(二次)竞争性磋商成交候选人公示
2025-12-12
贵州/黔东南 中标结果
新闻资讯
G654岑巩天马至小堡公路改扩建工程选择编制林地报告、古树(如有)服务机构(二次)竞争性磋商成交候选人公示
贵州/黔东南-2025-12-12 00:00:00
贵州/黔东南-2025-12-12 00:00:00




