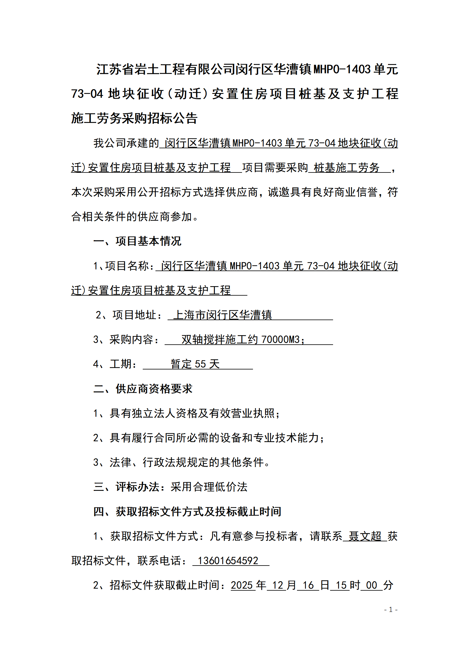
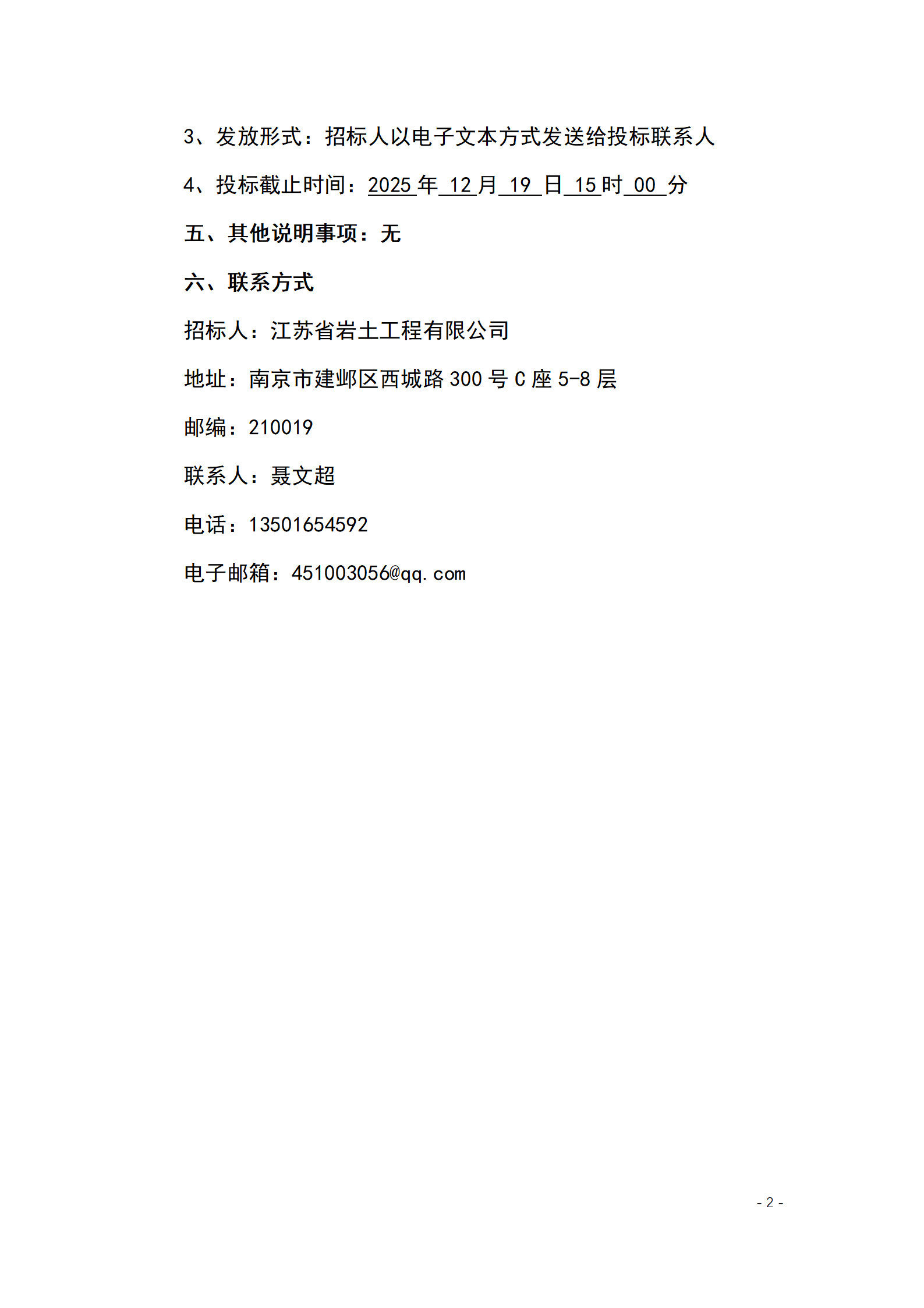
江苏省岩土工程有限公司闵行区华漕镇MHP0-1403单元73-04地块征收(动迁)安置住房项目桩基及支护工程施工劳务采购招标公告
2025-12-12
江苏/南京 招标采购
江苏省岩土工程有限公司闵行区华漕镇MHP0-1403单元73-04地块征收(动迁)安置住房项目桩基及支护工程施工劳务采购招标公告
江苏/南京-2025-12-12 00:00:00
江苏/南京-2025-12-12 00:00:00
江苏省岩土工程有限公司闵行区华漕镇*********单元*****地块征收(动迁)安置住房项目桩基及支护工程施工劳务采购招标公告
发表时间:********** 浏览次数:次





