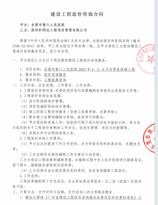
东莞市第六人民医院2025年4月、5月、6月份零星修缮工程结算咨询合同公开
2025-12-12
广东/东莞 中标结果
东莞市第六人民医院2025年4月、5月、6月份零星修缮工程结算咨询合同公开
广东/东莞-2025-12-12 00:00:00
广东/东莞-2025-12-12 00:00:00
东莞市第六人民医院****年*月、*月、*月份零星修缮工程结算咨询
-
采购项目名称:
东莞市第六人民医院****年*月、*月、*月份零星修缮工程结算咨询
-
采购项目编码:
****************************
-
项目业主:
东莞市第六人民医院(东莞市皮肤病医院、东莞市职业病防治院、东莞市结核病防治院)
-
服务机构:
深圳轩明达工程项目管理有限公司
-
合同名称:
东莞市第六人民医院****年*月、*月、*月份零星修缮工程结算咨询
-
合同编号:
****************************
-
合同总金额:
¥*,***.**元
-
合同签订时间:
****年**月**日
-
履约人员:
-
合同服务期限:
****年**月**日至****年**月**日
-
服务内容:
根据项目业主要求,编制工程结算书,提供相关结算成果
- 合同附件
东莞市第六人民医院(东莞市皮肤病医院、东莞市职业病防治院、东莞市结核病防治院)
**********



