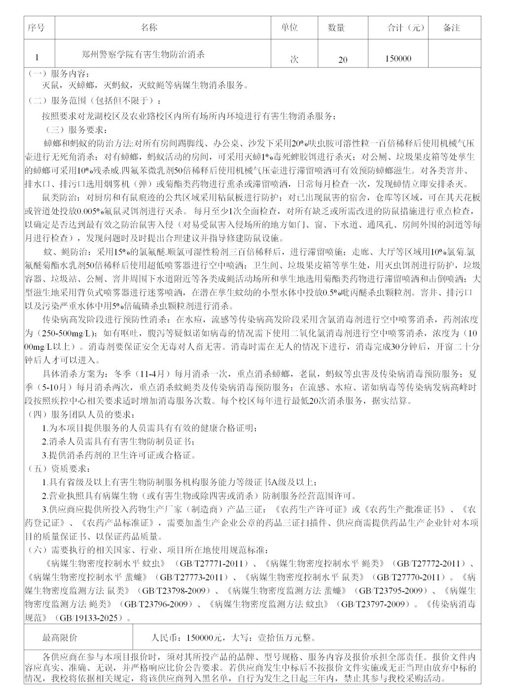
一、项目名称
****年郑州警察学院有害生物防治消杀服务项目
二、项目概况及要求
*、采购内容及要求:

*、服务地址:郑州警察学院龙湖校区和农业路校区。
*、质量要求:合格,符合国家相关质量标准。
*、时间要求:接甲方通知后完成人员进场开始消杀工作。
*、最高限价******元(壹拾伍万元整)包括税费、人工费、交通费、药品费、水质检测费等所有费用,超过最高限价为无效报价。
*、服务期限:*年。
三、报价须知
*、供应商需符合《政府采购法》第二十二条规定的供应商基本条件;具有履行合同所必须的设备和专业技术能力。
*、本项目不接受分公司、分所等分支机构参加,不接受联合体报名;
*、本服务项目不得转包,若有转包行为,一经发现取消中标资格并追究责任;
*、未按照公告要求对所投项目要求进行响应的、未按照公告要求提供相关材料的、报价超过预算价的,均视为无效报价;
*、提供虚假材料谋取中标(成交)或虚假供货的、不按公告要求或合同约定履约的、其他违反法律法规和采购规定的,学校有权视违规情节轻重禁止其参加学校各类非政府采购项目;
*、意向人在经营活动中没有重大违规记录的情况;具有良好商业信誉、健全的财务会计制度和职业操守,有依法缴纳税收和社会保障资金的良好记录,遵守国家有关法律、法规、规章规定,严格履行法定职责,近三年没有重大事故;竞价人未被列入“失信被执行人、重大税收违法案件当事人”的记录名单(通过“信用中国”网站查询);竞价申请人未在“中国裁判文书网”上有行贿犯罪行为;
*、意向人为具有相关营业执照的法人或个体工商户,有独立承担民事责任的能力。意向供应商法人代表、实际控制人及主要工作人员与学院工作人员(含正式在编教职工及劳务派遣人员)之间不存在夫妻关系、直系血亲关系、三代以内旁系血亲关系以及近姻亲关系。
四、报价方式及时间
*、登录“郑州警察学院供应商报价系统”(****://*****.***.***.**:****/)“供应商报价”查看页面点击“报价”。请未注册的供应商及时办理注册。因未及时办理注册手续影响报价的,责任自负;
*、供应商需按照公告中附件报价模板填写并扫描成***格式附件,同时完整填写报价信息,并按要求上传平台,须在报价截止时间前提交报价,逾期责任自负;
*、报价截止时间:****年**月**日**时**分。
五、相关事宜
*、本次定标在所有资质和参数符合的条件下,采用低价确定供应商;
*、本项目结果在郑州警察学院网站进行公示;
*、联系人:张老师 *************;邮箱:*********@***.***.**